Suppr超能文献

UAP56/DDX39B 是一种主要的共转录 RNA-DNA 解旋酶,可在全基因组范围内解旋有害的 R 环。

UAP56/DDX39B is a major cotranscriptional RNA-DNA helicase that unwinds harmful R loops genome-wide.

机构信息

Centro Andaluz de Biología Molecular y Medicina Regenerativa (CABIMER) Universidad de Sevilla-CSIC-Universidad Pablo de Olavide, Sevilla 41092, Spain.

Molecular Biophysics and Biochemistry, School of Medicine, University of Yale, New Haven, Connecticut 06510, USA.

出版信息

Genes Dev. 2020 Jul 1;34(13-14):898-912. doi: 10.1101/gad.336024.119. Epub 2020 May 21.

Abstract

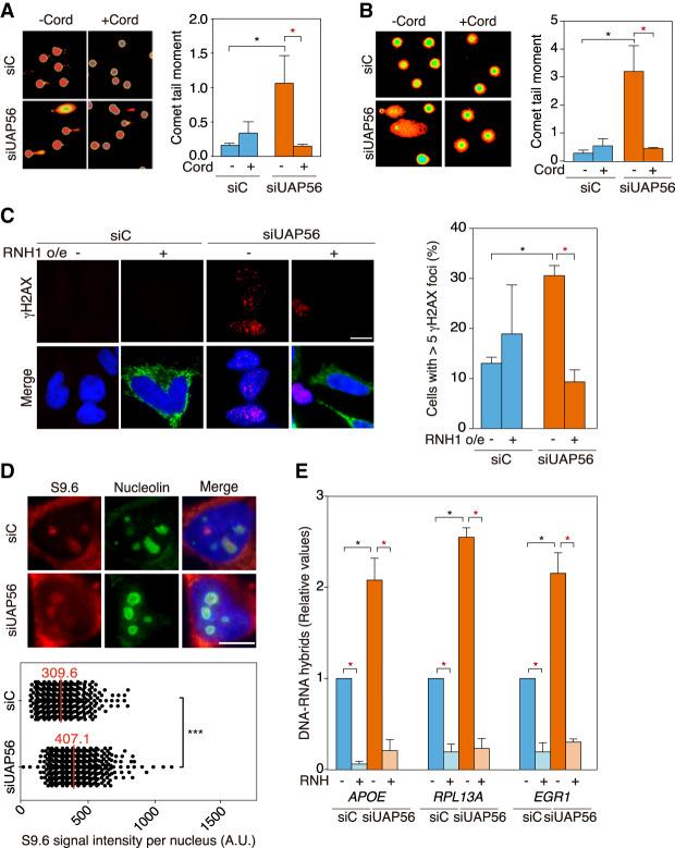
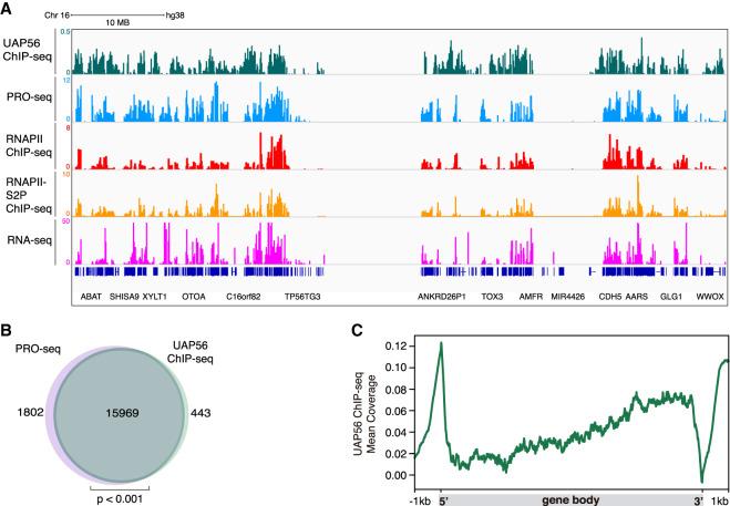
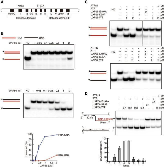
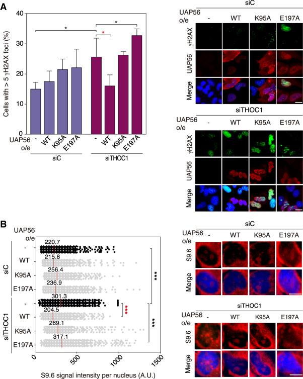
Nonscheduled R loops represent a major source of DNA damage and replication stress. Cells have different ways to prevent R-loop accumulation. One mechanism relies on the conserved THO complex in association with cotranscriptional RNA processing factors including the RNA-dependent ATPase UAP56/DDX39B and histone modifiers such as the SIN3 deacetylase in humans. We investigated the function of UAP56/DDX39B in R-loop removal. We show that UAP56 depletion causes R-loop accumulation, R-loop-mediated genome instability, and replication fork stalling. We demonstrate an RNA-DNA helicase activity in UAP56 and show that its overexpression suppresses R loops and genome instability induced by depleting five different unrelated factors. UAP56/DDX39B localizes to active chromatin and prevents the accumulation of RNA-DNA hybrids over the entire genome. We propose that, in addition to its RNA processing role, UAP56/DDX39B is a key helicase required to eliminate harmful cotranscriptional RNA structures that otherwise would block transcription and replication.

摘要

非调度 R 环代表了 DNA 损伤和复制应激的主要来源。细胞有不同的方法来防止 R 环的积累。一种机制依赖于保守的 THO 复合物,与共转录 RNA 加工因子相关联,包括 RNA 依赖性 ATP 酶 UAP56/DDX39B 和组蛋白修饰酶,如人类中的 SIN3 去乙酰化酶。我们研究了 UAP56/DDX39B 在 R 环去除中的功能。我们表明,UAP56 的耗竭会导致 R 环积累、R 环介导的基因组不稳定性和复制叉停滞。我们证明了 UAP56 具有 RNA-DNA 解旋酶活性,并表明其过表达可抑制由五种不同的不相关因子耗竭引起的 R 环和基因组不稳定性。UAP56/DDX39B 定位于活性染色质上,并防止整个基因组中 RNA-DNA 杂交体的积累。我们提出,除了其 RNA 处理作用外,UAP56/DDX39B 还是一种关键的解旋酶,需要消除有害的共转录 RNA 结构,否则这些结构会阻止转录和复制。

https://cdn.ncbi.nlm.nih.gov/pmc/blobs/0364/7328515/b4866423d9ec/898f01.jpg

文献AI研究员

20分钟写一篇综述,助力文献阅读效率提升50倍。

立即体验

用中文搜PubMed

大模型驱动的PubMed中文搜索引擎

马上搜索

文档翻译

学术文献翻译模型,支持多种主流文档格式。

立即体验