Suppr超能文献

基于个体化新生抗原的免疫治疗晚期集合管癌:病例报告。

Personalized neoantigen-based immunotherapy for advanced collecting duct carcinoma: case report.

机构信息

The United Innovation of Mengchao Hepatobiliary Technology Key Laboratory of Fujian Province, Mengchao Hepatobiliary Hospital of Fujian Medical University, Fuzhou 350025, China.

Mengchao Med-X Center, Fuzhou University, Fuzhou 350116, China.

出版信息

J Immunother Cancer. 2020 May;8(1). doi: 10.1136/jitc-2019-000217.

Abstract

BACKGROUND

Collecting duct carcinoma (CDC) of the kidney is a rare and highly aggressive malignant tumor with the worst prognosis among all renal cancers. Nevertheless, the first-line treatments, including chemotherapy and target therapy, usually show poor response to CDC. Recent studies have suggested that immunotherapy targeting personal tumor-specific neoantigens could be a promising strategy for several solid cancers. However, whether it has therapeutic potential in CDC remains unclear.

CASE PRESENTATION

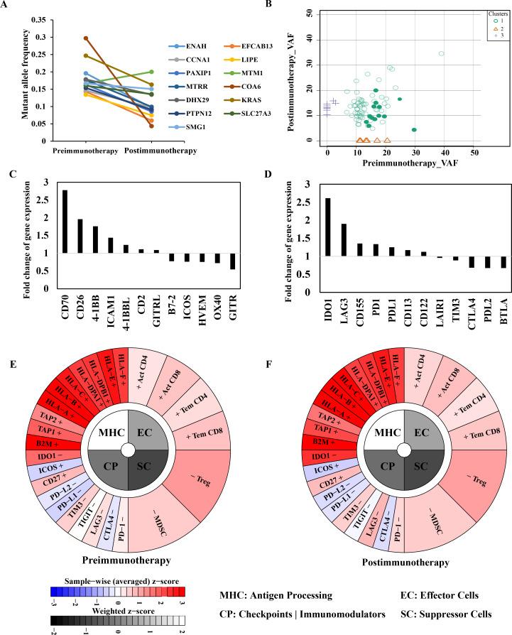
Here, we report a case of an Asian patient who underwent personalized neoantigen-based immunotherapy. The patient was diagnosed with metastatic CDC and suffered extensive tumor progression following sorafenib treatment. Based on the patient's own somatic mutational profile, a total of 13 neoantigens were identified and corresponding long-peptide vaccine and neoantigen-reactive T cells (NRTs) were prepared. After six cycles of neoantigen-based vaccination and T-cell immunotherapy, the patient was reported with stable disease status in tumor burden and significant alleviation of bone pain. Ex vivo interferon-γ enzyme-linked immunospot assay proved the reactivity to 12 of 13 neoantigens in peripheral blood mononuclear cells collected after immunotherapy, and the preferential reactivity to mutant peptides compared with corresponding wild-type peptides was also observed for 3 of the neoantigens. Surprisingly, biopsy sample collected from CDC sites after 3 months of immunotherapy showed decreased mutant allele frequency corresponding to 92% (12/13) of the neoantigens, indicating the elimination of tumor cells carrying these neoantigens.

CONCLUSIONS

Our case report demonstrated that the combined therapy of neoantigen peptide vaccination and NRT cell infusion showed certain efficacy in this CDC case, even when the patient carried only a relatively low tumor mutation burden. These results indicated that the personalized neoantigen-based immunotherapy was a promising new strategy for advanced CDC.

TRIAL REGISTRATION NUMBER

ChiCTR1800017836.

摘要

背景

肾集合管癌(CDC)是一种罕见且高度侵袭性的恶性肿瘤,其预后是所有肾癌中最差的。然而,包括化疗和靶向治疗在内的一线治疗方法通常对 CDC 反应不佳。最近的研究表明,针对个体肿瘤特异性新生抗原的免疫疗法可能是治疗几种实体瘤的有前途的策略。然而,它在 CDC 中是否具有治疗潜力尚不清楚。

病例介绍

在这里,我们报告了一例接受基于个体化新生抗原的免疫治疗的亚洲患者。该患者被诊断为转移性 CDC,在索拉非尼治疗后广泛肿瘤进展。根据患者自身的体细胞突变谱,共鉴定出 13 个新生抗原,并制备了相应的长肽疫苗和新生抗原反应性 T 细胞(NRT)。在基于新生抗原的疫苗接种和 T 细胞免疫治疗 6 个周期后,患者报告肿瘤负荷稳定,骨痛显著缓解。体外干扰素-γ酶联免疫斑点分析证明,在免疫治疗后外周血单个核细胞中,有 12 个新生抗原发生反应,与相应的野生型肽相比,3 个新生抗原也观察到对突变肽的优先反应。令人惊讶的是,在免疫治疗 3 个月后从 CDC 部位采集的活检样本显示,对应于 13 个新生抗原中的 92%(12/13)的肿瘤细胞携带的突变等位基因频率降低,表明携带这些新生抗原的肿瘤细胞被消除。

结论

我们的病例报告表明,新生抗原肽疫苗接种和 NRT 细胞输注联合治疗在该 CDC 病例中显示出一定疗效,即使患者仅携带相对较低的肿瘤突变负担。这些结果表明,基于个体化新生抗原的免疫治疗是一种很有前途的晚期 CDC 新策略。

临床试验注册号

ChiCTR1800017836。

https://cdn.ncbi.nlm.nih.gov/pmc/blobs/c0ee/7247377/eaa84d8052e2/jitc-2019-000217f01.jpg

文献AI研究员

20分钟写一篇综述,助力文献阅读效率提升50倍。

立即体验

用中文搜PubMed

大模型驱动的PubMed中文搜索引擎

马上搜索

文档翻译

学术文献翻译模型,支持多种主流文档格式。

立即体验