Suppr超能文献

海马神经元上的白细胞介素-1 受体在慢性社会应激后导致社交回避和认知缺陷。

Interleukin-1 receptor on hippocampal neurons drives social withdrawal and cognitive deficits after chronic social stress.

机构信息

Department of Neuroscience, Wexner Medical Center, The Ohio State University, Columbus, OH, USA.

Division of Biosciences, College of Dentistry, The Ohio State University, Columbus, OH, USA.

出版信息

Mol Psychiatry. 2021 Sep;26(9):4770-4782. doi: 10.1038/s41380-020-0788-3. Epub 2020 May 22.

Abstract

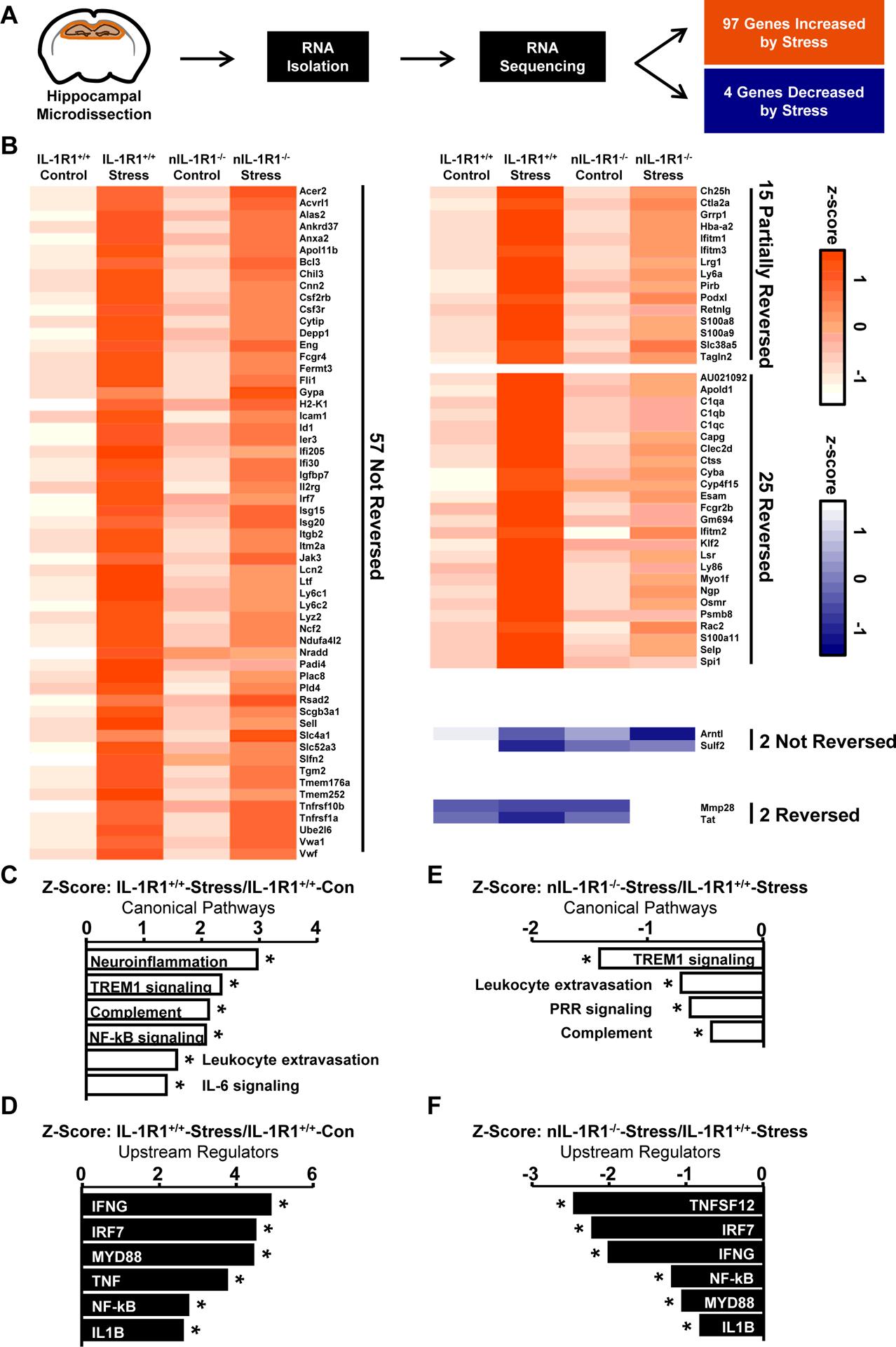
Chronic stress contributes to the development of psychiatric disorders including anxiety and depression. Several inflammatory-related effects of stress are associated with increased interleukin-1 (IL-1) signaling within the central nervous system and are mediated by IL-1 receptor 1 (IL-1R1) on several distinct cell types. Neuronal IL-1R1 is prominently expressed on the neurons of the dentate gyrus, but its role in mediating behavioral responses to stress is unknown. We hypothesize that IL-1 acts on this subset of hippocampal neurons to influence cognitive and mood alterations with stress. Here, mice subjected to psychosocial stress showed reduced social interaction and impaired working memory, and these deficits were prevented by global IL-1R1 knockout. Stress-induced monocyte trafficking to the brain was also blocked by IL-1R1 knockout. Selective deletion of IL-1R1 in glutamatergic neurons (nIL-1R1) abrogated the stress-induced deficits in social interaction and working memory. In addition, viral-mediated selective IL-1R1 deletion in hippocampal neurons confirmed that IL-1 receptor in the hippocampus was critical for stress-induced behavioral deficits. Furthermore, selective restoration of IL-1R1 on glutamatergic neurons was sufficient to reestablish the impairments of social interaction and working memory after stress. RNA-sequencing of the hippocampus revealed that stress increased several canonical pathways (TREM1, NF-κB, complement, IL-6 signaling) and upstream regulators (INFγ, IL-1β, NF-κB, MYD88) associated with inflammation. The inductions of TREM1 signaling, complement, and leukocyte extravasation with stress were reversed by nIL-1R1. Collectively, stress-dependent IL-1R1 signaling in hippocampal neurons represents a novel mechanism by which inflammation is perpetuated and social interactivity and working memory are modulated.

摘要

慢性应激会导致精神疾病的发展,包括焦虑和抑郁。应激的几种与炎症相关的效应与中枢神经系统中白细胞介素-1(IL-1)信号的增加有关,并由几种不同细胞类型上的 IL-1 受体 1(IL-1R1)介导。神经元 IL-1R1 在齿状回的神经元上表达明显,但它在介导应激对行为反应中的作用尚不清楚。我们假设 IL-1 作用于海马神经元的这一部分子集,以影响应激时的认知和情绪改变。在这里,经历社会心理应激的小鼠表现出社交互动减少和工作记忆受损,而这些缺陷被全身 IL-1R1 敲除所预防。应激诱导的单核细胞向大脑的迁移也被 IL-1R1 敲除所阻断。谷氨酸能神经元(nIL-1R1)中选择性删除 IL-1R1 消除了应激诱导的社交互动和工作记忆缺陷。此外,海马神经元中病毒介导的选择性 IL-1R1 缺失证实了海马中的 IL-1 受体对应激诱导的行为缺陷至关重要。此外,谷氨酸能神经元上选择性恢复 IL-1R1 足以在应激后重新建立社交互动和工作记忆的损伤。对海马的 RNA 测序显示,应激增加了几种典型途径(TREM1、NF-κB、补体、IL-6 信号)和上游调节剂(INFγ、IL-1β、NF-κB、MYD88)与炎症有关。nIL-1R1 逆转了应激诱导的 TREM1 信号、补体和白细胞渗出的诱导。总之,海马神经元中应激依赖性的 IL-1R1 信号代表了炎症持续存在和调节社交互动和工作记忆的新机制。

https://cdn.ncbi.nlm.nih.gov/pmc/blobs/04f9/8730339/b9c0ec36a864/nihms-1594451-f0001.jpg

文献AI研究员

20分钟写一篇综述,助力文献阅读效率提升50倍。

立即体验

用中文搜PubMed

大模型驱动的PubMed中文搜索引擎

马上搜索

文档翻译

学术文献翻译模型,支持多种主流文档格式。

立即体验