Suppr超能文献

miR-130a 表达降低促进内皮细胞衰老和与年龄相关的新生血管功能障碍。

Reduced expression of microRNA-130a promotes endothelial cell senescence and age-dependent impairment of neovascularization.

机构信息

Department of Medicine, Centre Hospitalier de l'Université de Montréal (CHUM), Research Center Montréal, Montréal, Québec Canada.

出版信息

Aging (Albany NY). 2020 May 26;12(11):10180-10193. doi: 10.18632/aging.103340.

Abstract

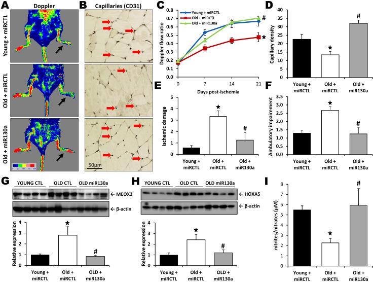
Aging is associated with impaired neovascularization in response to ischemia. MicroRNAs are small noncoding RNAs emerging as key regulators of physiological and pathological processes. Here we investigated the potential role of microRNAs in endothelial cell senescence and age-dependent impairment of neovascularization. Next generation sequencing and qRT-PCR analyses identified miR-130a as a pro-angiogenic microRNA which expression is significantly reduced in old mouse aortic endothelial cells (ECs). Transfection of young ECs with a miR-130a inhibitor leads to accelerated senescence and reduced angiogenic functions. Conversely, forced expression of miR-130a in old ECs reduces senescence and improves angiogenesis. In a mouse model of hindlimb ischemia, intramuscular injection of miR-130a mimic in older mice restores blood flow recovery and vascular densities in ischemic muscles, improves mobility and reduces tissue damage. miR-130a directly targets antiangiogenic homeobox genes MEOX2 and HOXA5. MEOX2 and HOXA5 are significantly increased in the ischemic muscles of aging mice, but forced expression of miR-130a reduces the expression of these factors. miR-130a treatment after ischemia is also associated with increased number and improved functional activities of pro-angiogenic cells (PACs). Forced expression of miR-130a could constitute a novel strategy to improve blood flow recovery and reduce ischemia in older patients with ischemic vascular diseases.

摘要

衰老与缺血后血管新生受损有关。微小 RNA 是一种新出现的小非编码 RNA,是生理和病理过程的关键调节因子。在这里,我们研究了微小 RNA 在血管内皮细胞衰老和年龄相关血管新生受损中的潜在作用。下一代测序和 qRT-PCR 分析确定 miR-130a 是一种促血管生成的微小 RNA,其表达在老年小鼠主动脉内皮细胞(ECs)中显著降低。年轻 ECs 转染 miR-130a 抑制剂可导致加速衰老和降低血管生成功能。相反,在老年 ECs 中强制表达 miR-130a 可减少衰老并改善血管生成。在小鼠后肢缺血模型中,在老年小鼠的肌肉内注射 miR-130a 模拟物可恢复缺血肌肉的血流恢复和血管密度,提高运动能力并减少组织损伤。miR-130a 可直接靶向抗血管生成同源盒基因 MEOX2 和 HOXA5。衰老小鼠缺血肌肉中 MEOX2 和 HOXA5 显著增加,但强制表达 miR-130a 可降低这些因子的表达。缺血后 miR-130a 治疗也与增加促血管生成细胞(PACs)的数量和改善其功能活性有关。强制表达 miR-130a 可能成为改善血流恢复和减少老年缺血性血管疾病患者缺血的一种新策略。

https://cdn.ncbi.nlm.nih.gov/pmc/blobs/063f/7346016/39a0d28a9e9b/aging-12-103340-g001.jpg

文献AI研究员

20分钟写一篇综述,助力文献阅读效率提升50倍。

立即体验

用中文搜PubMed

大模型驱动的PubMed中文搜索引擎

马上搜索

文档翻译

学术文献翻译模型,支持多种主流文档格式。

立即体验