Suppr超能文献

出生后发育过程中皮质下星形胶质细胞的增殖和成熟差异

Differential Proliferation and Maturation of Subcortical Astrocytes During Postnatal Development.

作者信息

Shoneye Temitope, Orrego Alessandra Tamashiro, Jarvis Rachel, Men Yuqin, Chiang Ming Sum R, Yang Yongjie

机构信息

Department of Neuroscience, Tufts University School of Medicine, Boston, MA, United States.

Graduate School of Biomedical Sciences, Tufts University, Boston, MA, United States.

出版信息

Front Neurosci. 2020 May 8;14:435. doi: 10.3389/fnins.2020.00435. eCollection 2020.

Abstract

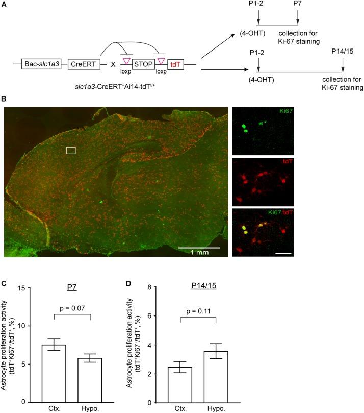
Astrocytes exhibit a region-dependent molecular and functional heterogeneity in the CNS. Although cortical astrocytes proliferate robustly during the first postnatal week and become proliferation quiescent, the temporal proliferation dynamics of astrocytes in subcortical regions during postnatal development remain essentially unknown. Whether subcortical astrocytes mature similarly to cortical astrocytes is also unexplored. In this current study, we examined proliferation of subcortical, especially hypothalamic, astrocytes during postnatal development using genetic labeling of astrocytes and pulse-chase EdU labeling of proliferating cells. While a lower number of proliferating astrocytes was found in the hypothalamus compared to cortex during the first postnatal week, astrocyte proliferation is much more active in hypothalamus than in cortex from P15 to P30 in both proliferating astrocyte density and percentage, indicating a persistent and distinct proliferation pattern of astrocytes in hypothalamus. This observation is further confirmed by Ki67 immunostaining with genetically or immunolabeled astrocytes in hypothalamus and cortex during P15-30. In addition, astrocytes in representative subcortical regions have a modest growth of their domain size and exhibit a significantly smaller domain size compared to cortical astrocytes at P30 when astrocytes have generally completed postnatal maturation. However, the expression of astrocyte-derived Sparc, an important synaptogenic inhibitor, is consistently higher in hypothalamic astrocytes than in cortical astrocytes throughout postnatal development. In summary, our study unveiled a distinct proliferation and maturation pattern of subcortical, especially hypothalamic, astrocytes during postnatal development.

摘要

星形胶质细胞在中枢神经系统中表现出区域依赖性的分子和功能异质性。虽然皮质星形胶质细胞在出生后的第一周内大量增殖并进入增殖静止期,但出生后发育过程中皮质下区域星形胶质细胞的增殖动态仍基本未知。皮质下星形胶质细胞是否与皮质星形胶质细胞以相似的方式成熟也尚未得到探索。在本研究中,我们使用星形胶质细胞的基因标记和增殖细胞的脉冲追踪EdU标记,研究了出生后发育过程中皮质下,尤其是下丘脑星形胶质细胞的增殖情况。虽然在出生后的第一周,下丘脑增殖的星形胶质细胞数量比皮质少,但从出生后15天(P15)到30天(P30),下丘脑星形胶质细胞的增殖在增殖星形胶质细胞密度和百分比方面都比皮质活跃得多,这表明下丘脑星形胶质细胞存在持续且独特的增殖模式。在P15 - 30期间,对下丘脑和皮质中经基因或免疫标记的星形胶质细胞进行Ki67免疫染色,进一步证实了这一观察结果。此外,在出生后星形胶质细胞通常已完成成熟的P30时,代表性皮质下区域的星形胶质细胞其结构域大小有适度增长,但与皮质星形胶质细胞相比仍显著较小。然而,在整个出生后发育过程中,星形胶质细胞衍生的重要突触生成抑制剂Sparc在下丘脑星形胶质细胞中的表达始终高于皮质星形胶质细胞。总之,我们的研究揭示了出生后发育过程中皮质下,尤其是下丘脑星形胶质细胞独特的增殖和成熟模式。

https://cdn.ncbi.nlm.nih.gov/pmc/blobs/7db8/7225521/78f57b94a55b/fnins-14-00435-g001.jpg

文献AI研究员

20分钟写一篇综述,助力文献阅读效率提升50倍。

立即体验

用中文搜PubMed

大模型驱动的PubMed中文搜索引擎

马上搜索

文档翻译

学术文献翻译模型,支持多种主流文档格式。

立即体验