Suppr超能文献

肿瘤内 CD4 T 细胞介导人膀胱癌中的抗肿瘤细胞毒性作用。

Intratumoral CD4 T Cells Mediate Anti-tumor Cytotoxicity in Human Bladder Cancer.

机构信息

Division of Hematology/Oncology, Department of Medicine, University of California, San Francisco, San Francisco, CA 94143, USA.

Division of Rheumatology, Department of Medicine; Department of Epidemiology and Biostatistics; and Institute for Human Genetics, University of California, San Francisco, San Francisco, CA 94143, USA; Department of Microbiology and Immunology, University of California, San Francisco, San Francisco, CA 94143, USA; Department of Otolaryngology - Head and Neck Surgery, University of California, San Francisco, San Francisco, CA 94143, USA.

出版信息

Cell. 2020 Jun 25;181(7):1612-1625.e13. doi: 10.1016/j.cell.2020.05.017. Epub 2020 Jun 3.

Abstract

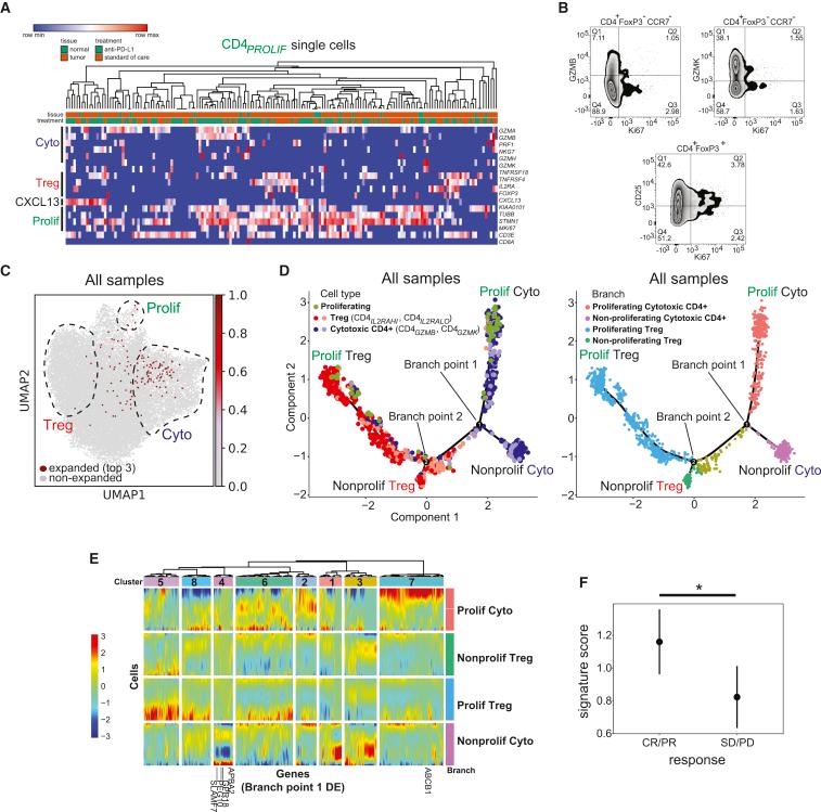
Responses to anti-PD-1 immunotherapy occur but are infrequent in bladder cancer. The specific T cells that mediate tumor rejection are unknown. T cells from human bladder tumors and non-malignant tissue were assessed with single-cell RNA and paired T cell receptor (TCR) sequencing of 30,604 T cells from 7 patients. We find that the states and repertoires of CD8 T cells are not distinct in tumors compared with non-malignant tissues. In contrast, single-cell analysis of CD4 T cells demonstrates several tumor-specific states, including multiple distinct states of regulatory T cells. Surprisingly, we also find multiple cytotoxic CD4 T cell states that are clonally expanded. These CD4 T cells can kill autologous tumors in an MHC class II-dependent fashion and are suppressed by regulatory T cells. Further, a gene signature of cytotoxic CD4 T cells in tumors predicts a clinical response in 244 metastatic bladder cancer patients treated with anti-PD-L1.

摘要

抗 PD-1 免疫疗法在膀胱癌中虽有反应但较为罕见。介导肿瘤排斥的特定 T 细胞尚不清楚。我们通过单细胞 RNA 和配对的 T 细胞受体 (TCR) 测序,对来自 7 名患者的 30604 个 T 细胞进行分析,评估了来自人类膀胱癌和非恶性组织的 T 细胞。我们发现,与非恶性组织相比,肿瘤中 CD8 T 细胞的状态和库并无明显区别。相比之下,对 CD4 T 细胞的单细胞分析表明存在多种肿瘤特异性状态,包括多种不同的调节性 T 细胞状态。令人惊讶的是,我们还发现了多种克隆扩增的细胞毒性 CD4 T 细胞状态。这些 CD4 T 细胞可以 MHC 类 II 依赖的方式杀伤自体肿瘤,并受到调节性 T 细胞的抑制。此外,肿瘤中细胞毒性 CD4 T 细胞的基因特征可预测 244 名接受抗 PD-L1 治疗的转移性膀胱癌患者的临床反应。

https://cdn.ncbi.nlm.nih.gov/pmc/blobs/fbb8/7338912/7ad39a478a57/fx1.jpg

文献AI研究员

20分钟写一篇综述,助力文献阅读效率提升50倍。

立即体验

用中文搜PubMed

大模型驱动的PubMed中文搜索引擎

马上搜索

文档翻译

学术文献翻译模型,支持多种主流文档格式。

立即体验