Suppr超能文献

抗 PSMA CAR 工程化 NK-92 细胞:用于前列腺癌的现成细胞疗法。

Anti-PSMA CAR-engineered NK-92 Cells: An Off-the-shelf Cell Therapy for Prostate Cancer.

机构信息

Veneto Institute of Oncology IOV-IRCCS, 35128 Padua, Italy.

Department of Medicine, University of Verona, 37134 Verona, Italy.

出版信息

Cells. 2020 Jun 2;9(6):1382. doi: 10.3390/cells9061382.

Abstract

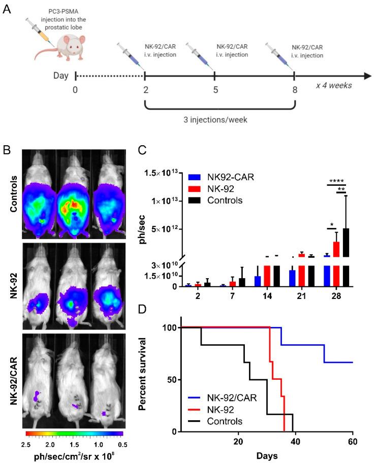
Prostate cancer (PCa) has become the most common cancer among males in Europe and the USA. Adoptive immunotherapy appears a promising strategy to control the advanced stages of the disease by specifically targeting the tumor, in particular through chimeric antigen receptor T (CAR-T) cell therapy. Despite the advancements of CAR-T technology in the treatment of hematological malignancies, solid tumors still represent a challenge. To overcome current limits, other cellular effectors than T lymphocytes are under study as possible candidates for CAR-engineered cancer immunotherapy. A novel approach involves the NK-92 cell line, which mediates strong cytotoxic responses against a variety of tumor cells but has no effect on non-malignant healthy counterparts. Here, we report a novel therapeutic approach against PCa based on engineering of NK-92 cells with a CAR recognizing the human prostate-specific membrane antigen (PSMA), which is overexpressed in prostatic neoplastic cells. More importantly, the potential utility of NK-92/CAR cells to treat PCa has not yet been explored. Upon CAR transduction, NK-92/CAR cells acquired high and specific lytic activity against PSMA-expressing prostate cancer cells in vitro, and also underwent degranulation and produced high levels of IFN-γ in response to antigen recognition. Lethal irradiation of the effectors, a safety measure requested for the clinical application of retargeted NK-92 cells, fully abrogated replication but did not impact on phenotype and short-term functionality. PSMA-specific recognition and antitumor activity were retained in vivo, as adoptive transfer of irradiated NK-92/CAR cells in prostate cancer-bearing mice restrained tumor growth and improved survival. Anti-PSMA CAR-modified NK-92 cells represent a universal, off-the-shelf, renewable, and cost-effective product endowed with relevant potentialities as a therapeutic approach for PCa immunotherapy.

摘要

前列腺癌(PCa)已成为欧洲和美国男性中最常见的癌症。过继性免疫疗法通过特异性靶向肿瘤,特别是通过嵌合抗原受体 T(CAR-T)细胞疗法,似乎是控制疾病晚期的一种有前途的策略。尽管 CAR-T 技术在治疗血液恶性肿瘤方面取得了进展,但实体瘤仍然是一个挑战。为了克服当前的限制,正在研究 T 淋巴细胞以外的其他细胞效应物,作为 CAR 工程化癌症免疫疗法的可能候选物。一种新方法涉及 NK-92 细胞系,该细胞系对多种肿瘤细胞具有强大的细胞毒性反应,但对非恶性健康对照物没有影响。在这里,我们报告了一种基于用识别人前列腺特异性膜抗原(PSMA)的 CAR 工程化 NK-92 细胞的新型 PCa 治疗方法,PSMA 在前列腺肿瘤细胞中过度表达。更重要的是,NK-92/CAR 细胞治疗 PCa 的潜在用途尚未得到探索。CAR 转导后,NK-92/CAR 细胞在体外对表达 PSMA 的前列腺癌细胞具有高特异性的溶细胞活性,并且在抗原识别时还发生脱颗粒并产生高水平的 IFN-γ。对效应物进行致命照射,这是针对重定向 NK-92 细胞的临床应用所需的安全措施,完全消除了复制,但不影响表型和短期功能。体内保留了 PSMA 特异性识别和抗肿瘤活性,因为在患有前列腺癌的小鼠中过继转移照射的 NK-92/CAR 细胞可抑制肿瘤生长并提高生存率。抗 PSMA CAR 修饰的 NK-92 细胞代表一种通用、现成、可再生且具有成本效益的产品,具有作为 PCa 免疫疗法的治疗方法的相关潜力。

https://cdn.ncbi.nlm.nih.gov/pmc/blobs/2543/7349573/397b9c3df7e6/cells-09-01382-g001.jpg

文献AI研究员

20分钟写一篇综述,助力文献阅读效率提升50倍。

立即体验

用中文搜PubMed

大模型驱动的PubMed中文搜索引擎

马上搜索

文档翻译

学术文献翻译模型,支持多种主流文档格式。

立即体验