Suppr超能文献

缺氧诱导因子-1α(HIF-1α)依赖性 miR-424 的诱导通过下调促凋亡 UNC5B 和 SIRT4,赋予膀胱癌细胞对顺铂的耐药性。

HIF-1α-dependent miR-424 induction confers cisplatin resistance on bladder cancer cells through down-regulation of pro-apoptotic UNC5B and SIRT4.

机构信息

The First Hospital of China Medical University, Shenyang, 110122, China.

Department of Reproductive Biology and Transgenic Animal, China Medical University, Shenyang, 110122, China.

出版信息

J Exp Clin Cancer Res. 2020 Jun 10;39(1):108. doi: 10.1186/s13046-020-01613-y.

Abstract

BACKGROUND

Chemo-resistance of bladder cancer has been considered to be one of the serious issues to be solved. In this study, we revealed pivotal role of miR-424 in the regulation of CDDP sensitivity of bladder cancer cells.

METHODS

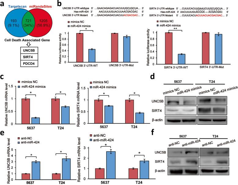
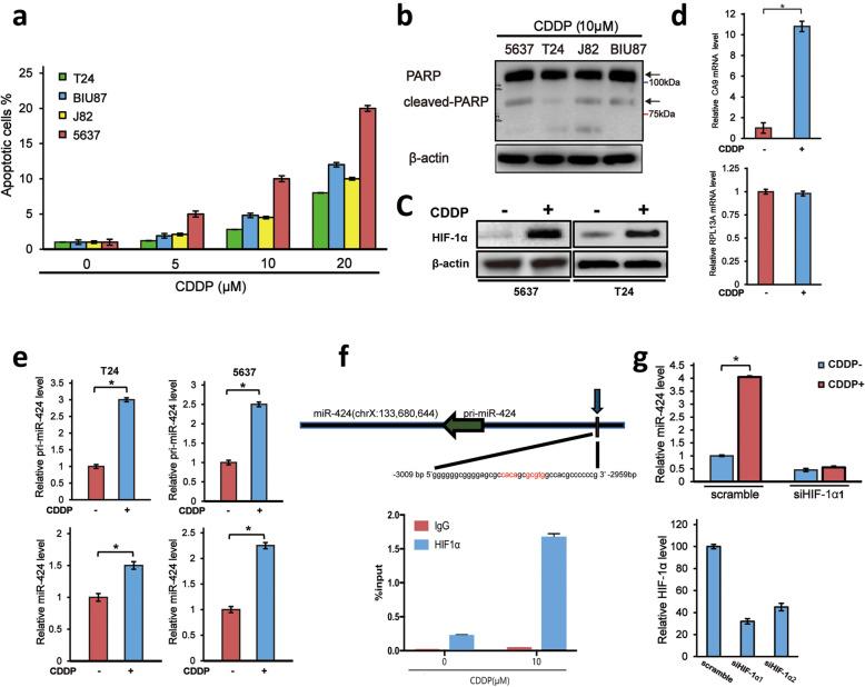
The cytotoxicity of cisplatin and effect of miR-424 were assessed by flow cytometry and TUNEL. Transcriptional regulation of miR-424 by HIF-1α was assessed by Chromatin immunoprecipitation (ChIP). Effect of miR-424 on expression of UNC5B, SIRT4 (Sirtuin4) and apoptotic markers was measured by QRT-PCR and/or Western blot. The regulation of miR-424 for UNC5B and SIRT4 were tested by luciferase reporter assay. The 5637-inoculated nude mice xenograft model was used for the in vivo study. The clinical significance of miR-424 was demonstrated mainly through data mining and statistical analysis of TCGA.

RESULTS

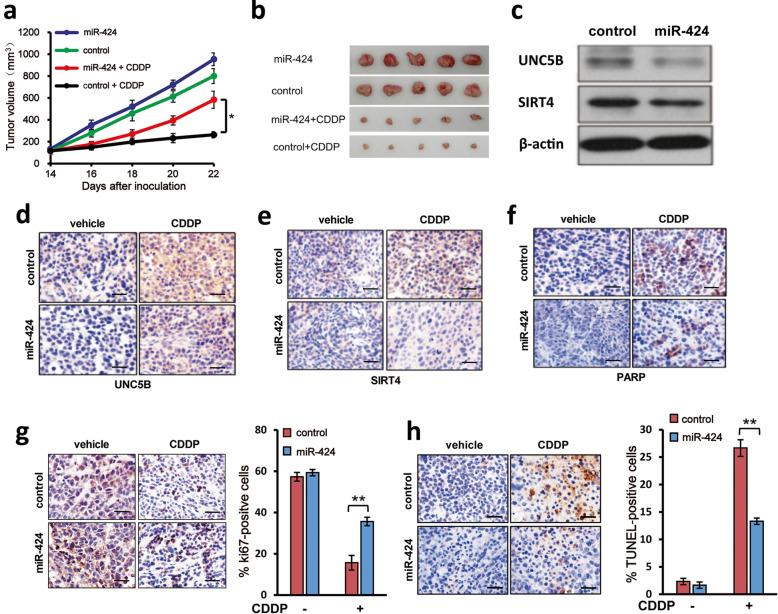
In this study, we have found for the first time that cisplatin (CDDP) induces the expression of miR-424 in a HIF-1α-dependent manner under normoxia, and miR-424 plays a vital role in the regulation of CDDP resistance of bladder cancer cells in vitro. Mechanistically, we have found that UNC5B and SIRT4 are the direct downstream target genes of miR-424. CDDP-mediated suppression of xenograft bladder tumor growth was prohibited by the addition of miR-424, whereas ectopic expression of UNC5B or SIRT4 partially restored miR-424-dependent decrease in CDDP sensitivity of bladder cancer 5637 and T24 cells. Moreover, knockdown of UNC5B or SIRT4 prohibited CDDP-mediated proteolytic cleavage of PARP and also decreased CDDP sensitivity of these cells. Consistently, the higher expression levels of miR-424 were closely associated with the poor clinical outcome of the bladder cancer patients. There existed a clear inverse relationship between the expression levels of miR-424 and pro-apoptotic UNC5B or SIRT4 in bladder cancer tissues.

CONCLUSIONS

Collectively, our current results strongly suggest that miR-424 tightly participates in the acquisition/maintenance of CDDP-resistant phenotype of bladder cancer cells through down-regulation of its targets UNC5B and SIRT4, and thus combination chemotherapy of CDDP plus HIF-1α/miR-424 inhibition might have a significant impact on hypoxic as well as normoxic bladder cancer cells.

摘要

背景

膀胱癌的化疗耐药性一直被认为是亟待解决的严重问题之一。在这项研究中,我们揭示了 miR-424 在调节膀胱癌细胞对顺铂敏感性中的关键作用。

方法

通过流式细胞术和 TUNEL 评估顺铂的细胞毒性和 miR-424 的作用。通过染色质免疫沉淀(ChIP)评估 miR-424 对 HIF-1α 的转录调控。通过 QRT-PCR 和/或 Western blot 测量 miR-424 对 UNC5B、SIRT4(Sirtuin4)和凋亡标志物表达的影响。通过荧光素酶报告基因检测测试 miR-424 对 UNC5B 和 SIRT4 的调节。使用 5637 接种的裸鼠异种移植模型进行体内研究。通过 TCGA 数据挖掘和统计分析主要证明了 miR-424 的临床意义。

结果

在这项研究中,我们首次发现顺铂(CDDP)在常氧条件下以 HIF-1α 依赖的方式诱导 miR-424 的表达,并且 miR-424 在体外调节膀胱癌细胞对 CDDP 耐药性方面发挥着重要作用。在机制上,我们发现 UNC5B 和 SIRT4 是 miR-424 的直接下游靶基因。添加 miR-424 可阻止 CDDP 介导的异种移植膀胱癌肿瘤生长的抑制,而 UNC5B 或 SIRT4 的异位表达部分恢复了 miR-424 依赖的膀胱癌 5637 和 T24 细胞对 CDDP 敏感性的降低。此外,UNC5B 或 SIRT4 的敲低可阻止 CDDP 介导的 PARP 蛋白水解裂解,并且还降低了这些细胞对 CDDP 的敏感性。一致地,miR-424 表达水平的升高与膀胱癌患者的不良临床结局密切相关。在膀胱癌组织中,miR-424 的表达水平与促凋亡 UNC5B 或 SIRT4 之间存在明显的负相关关系。

结论

总的来说,我们的研究结果强烈表明,miR-424 通过下调其靶基因 UNC5B 和 SIRT4,紧密参与膀胱癌细胞获得/维持 CDDP 耐药表型,因此 CDDP 联合 HIF-1α/miR-424 抑制的联合化疗可能对缺氧和常氧膀胱癌细胞产生重大影响。

https://cdn.ncbi.nlm.nih.gov/pmc/blobs/fdc8/7285474/b3b830c1bd49/13046_2020_1613_Fig1_HTML.jpg

文献AI研究员

20分钟写一篇综述,助力文献阅读效率提升50倍。

立即体验

用中文搜PubMed

大模型驱动的PubMed中文搜索引擎

马上搜索

文档翻译

学术文献翻译模型,支持多种主流文档格式。

立即体验