Suppr超能文献

环状FMN2通过吸附miR-1238促进前列腺癌细胞中LIM同源框基因2的表达。

circFMN2 Sponges miR-1238 to Promote the Expression of LIM-Homeobox Gene 2 in Prostate Cancer Cells.

作者信息

Shan Guangyi, Shao Bo, Liu Qiang, Zeng Yu, Fu Cheng, Chen Ang, Chen Qiguang

机构信息

Department of Urology, Cancer Hospital of China Medical University, Liaoning Cancer Hospital & Institute, Shenyang 110042, Liaoning, China.

Department of Urology, The First Affiliated Hospital of China Medical University, Shenyang 110001, Liaoning, China.

出版信息

Mol Ther Nucleic Acids. 2020 Sep 4;21:133-146. doi: 10.1016/j.omtn.2020.05.008. Epub 2020 May 25.

Abstract

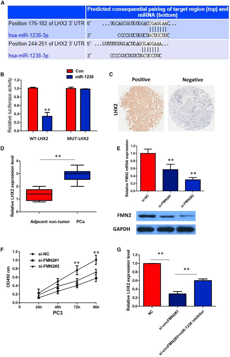
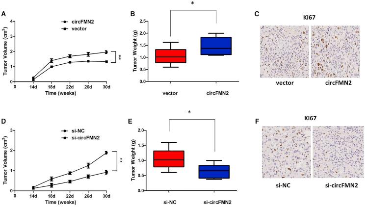
Circular RNAs (circRNAs) regulate gene expression in different malignancies. However, the molecular mechanisms that link circRNAs with the tumorigenesis of prostate cancer (PCa) are not well understood. In the present study, we attempted to provide a novel basis for targeted therapy for PCa from the aspect of circRNA-microRNA (miRNA)-mRNA interaction. We investigated the expression of circRNAs in 5 paired PCa tissues and adjacent non-tumor tissues by microarray analysis. We focused on hsa_circ_0005100, which is located on chromosome 1 and derived from FMN2, and thus we named it circFMN2. The qRT-PCR was used to detect circFMN2 and target miRNA expression in PCa tissues and cell lines. Biological functional experiments were performed to detect the effects of circFMN2 on the biological behavior of PCa cells in vivo and in vitro. Bioinformatic analysis was utilized to predict potential miRNA target sites on circFMN2. High expression of circFMN2 was associated with PCa progression. Function assays revealed that knockdown of circFMN2 significantly reduced PCa cell growth in vitro and in vivo. Finally, we found that circFMN2 acts as a competing endogenous RNA (ceRNA) for miR-1238 to regulate LIM-homeobox gene 2 (LHX2) expression. circFMN2 regulates the miR-1238/LHX2 axis to promote PCa progression.

摘要

环状RNA(circRNAs)在不同恶性肿瘤中调节基因表达。然而,将circRNAs与前列腺癌(PCa)肿瘤发生联系起来的分子机制尚未完全阐明。在本研究中,我们试图从circRNA-微小RNA(miRNA)-信使核糖核酸(mRNA)相互作用的角度为PCa的靶向治疗提供新的依据。我们通过微阵列分析研究了5对PCa组织和相邻非肿瘤组织中circRNAs的表达。我们聚焦于位于1号染色体上且来源于双微体蛋白2(FMN2)的hsa_circ_0005100,因此将其命名为circFMN2。采用实时定量逆转录聚合酶链反应(qRT-PCR)检测PCa组织和细胞系中circFMN2及靶标miRNA的表达。进行生物学功能实验以检测circFMN2对PCa细胞体内外生物学行为的影响。利用生物信息学分析预测circFMN2上潜在的miRNA靶位点。circFMN2的高表达与PCa进展相关。功能分析显示,敲低circFMN2可显著降低PCa细胞在体内外的生长。最后,我们发现circFMN2作为miR-1238的竞争性内源RNA(ceRNA)来调节LIM同源盒基因2(LHX2)的表达。circFMN2通过调节miR-1238/LHX2轴促进PCa进展。

https://cdn.ncbi.nlm.nih.gov/pmc/blobs/219f/7286986/6c12b51dff26/fx1.jpg

文献AI研究员

20分钟写一篇综述,助力文献阅读效率提升50倍。

立即体验

用中文搜PubMed

大模型驱动的PubMed中文搜索引擎

马上搜索

文档翻译

学术文献翻译模型,支持多种主流文档格式。

立即体验