Suppr超能文献

长链非编码 RNA NR2F1-AS1 通过激活 IGF-1/IGF-1R/ERK 通路促进乳腺癌血管生成。

lncRNA NR2F1-AS1 promotes breast cancer angiogenesis through activating IGF-1/IGF-1R/ERK pathway.

机构信息

Breast Disease Center, The First Affiliated Hospital, Sun Yat-Sen University, Guangzhou, China.

National-Guangdong Joint Engineering Laboratory for Diagnosis and Treatment of Vascular Disease, The First Affiliated Hospital, Sun Yat-Sen University, Guangzhou, China.

出版信息

J Cell Mol Med. 2020 Jul;24(14):8236-8247. doi: 10.1111/jcmm.15499. Epub 2020 Jun 17.

Abstract

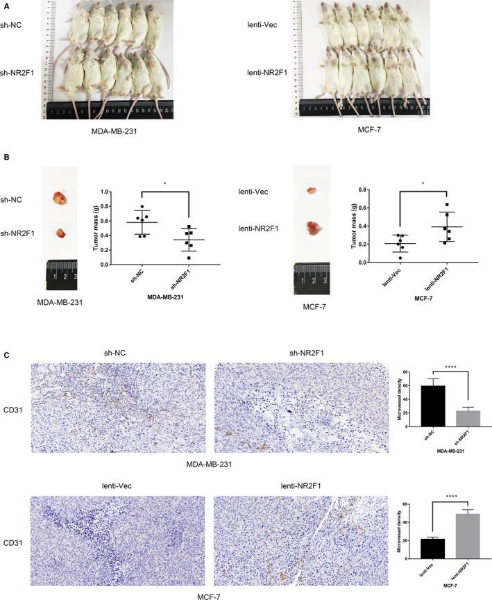
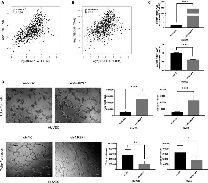
Long non-coding RNAs (lncRNAs) take various effects in cancer mostly through sponging with microRNAs (miRNAs). lncRNA NR2F1-AS1 is found to promote tumour progression in hepatocellular carcinoma, endometrial cancer and thyroid cancer. However, the role of lncRNA NR2F1-AS1 in breast cancer angiogenesis remains unknown. In this study, we found lncRNA NR2F1-AS1 was positively related with CD31 and CD34 in breast cancer through Pearson's correlation analysis, while lncRNA NR2F1-AS1 transfection promoted human umbilical vascular endothelial cell (HUVEC) tube formation. In breast cancer cells, lncRNA NR2F1-AS1 enhanced the HUVEC proliferation, tube formation and migration ability through tumour-conditioned medium (TCM). In zebrafish model, lncRNA NR2F1-AS1 increased the breast cancer cell-related neo-vasculature and subsequently promoted the breast cancer cell metastasis. In mouse model, lncRNA NR2F1-AS1 promoted the tumour vessel formation, increased the micro vessel density (MVD) and then induced the growth of primary tumour. Mechanically, lncRNA NR2F1-AS1 increased insulin-like growth factor-1 (IGF-1) expression through sponging miRNA-338-3p in breast cancer cells and then activated the receptor of IGF-1 (IGF-1R) and extracellular signal-regulated kinase (ERK) pathway in HUVECs. These results indicated that lncRNA NR2F1-AS1 could promote breast cancer angiogenesis through IGF-1/IGF-1R/ERK pathway.

摘要

长链非编码 RNA(lncRNA)通过与 microRNA(miRNA)结合发挥多种作用,主要在癌症中起作用。lncRNA NR2F1-AS1 已被发现可促进肝癌、子宫内膜癌和甲状腺癌的肿瘤进展。然而,lncRNA NR2F1-AS1 在乳腺癌血管生成中的作用尚不清楚。在这项研究中,我们通过 Pearson 相关性分析发现 lncRNA NR2F1-AS1 与乳腺癌中的 CD31 和 CD34 呈正相关,而 lncRNA NR2F1-AS1 转染促进了人脐静脉内皮细胞(HUVEC)管形成。在乳腺癌细胞中,lncRNA NR2F1-AS1 通过肿瘤条件培养基(TCM)增强了 HUVEC 的增殖、管形成和迁移能力。在斑马鱼模型中,lncRNA NR2F1-AS1 增加了乳腺癌细胞相关的新生血管,并随后促进了乳腺癌细胞转移。在小鼠模型中,lncRNA NR2F1-AS1 促进了肿瘤血管形成,增加了微血管密度(MVD),进而诱导了原发肿瘤的生长。机制上,lncRNA NR2F1-AS1 通过在乳腺癌细胞中海绵化 miRNA-338-3p 增加胰岛素样生长因子-1(IGF-1)的表达,然后激活 HUVEC 中的 IGF-1 受体(IGF-1R)和细胞外信号调节激酶(ERK)通路。这些结果表明,lncRNA NR2F1-AS1 可通过 IGF-1/IGF-1R/ERK 通路促进乳腺癌血管生成。

https://cdn.ncbi.nlm.nih.gov/pmc/blobs/ec94/7348140/b9edb860ea41/JCMM-24-8236-g001.jpg

文献AI研究员

20分钟写一篇综述,助力文献阅读效率提升50倍。

立即体验

用中文搜PubMed

大模型驱动的PubMed中文搜索引擎

马上搜索

文档翻译

学术文献翻译模型,支持多种主流文档格式。

立即体验