Suppr超能文献

免疫调节增强 HPV 治疗性疫苗的疗效。

Immunomodulation to enhance the efficacy of an HPV therapeutic vaccine.

机构信息

Laboratory of Tumor Immunology and Biology, Center for Cancer Research, National Cancer Institute, Bethesda, Maryland, USA.

Laboratory of Tumor Immunology and Biology, Center for Cancer Research, National Cancer Institute, Bethesda, Maryland, USA

出版信息

J Immunother Cancer. 2020 Jun;8(1). doi: 10.1136/jitc-2020-000612.

Abstract

BACKGROUND

While prophylactic human papillomavirus (HPV) vaccines will certainly reduce the incidence of HPV-associated cancers, these malignancies remain a major health issue. PDS0101 is a liposomal-based HPV therapeutic vaccine consisting of the immune activating cationic lipid R-DOTAP and HLA-unrestricted HPV16 peptides that has shown in vivo CD8+ T cell induction and safety in a phase I study. In this report, we have employed the PDS0101 vaccine with two immune modulators previously characterized in preclinical studies and which are currently in phase II clinical trials. Bintrafusp alfa (M7824) is a first-in-class bifunctional fusion protein composed of the extracellular domains of the transforming growth factor-β receptor type II (TGFβRII) fused to a human IgG monoclonal antibody blocking programmed cell death protein-1 ligand (PDL1), designed both as a checkpoint inhibitor and to bring the TGFβRII 'trap' to the tumor microenvironment (TME). NHS-interleukin-12 (NHS-IL12) is a tumor targeting immunocytokine designed to bring IL-12 to the TME and thus enhance the inflammatory Th1 response.

METHODS

We employed TC-1 carcinoma (expressing HPV16 E6 and E7 and devoid of PDL1 expression) in a syngeneic mouse model in monotherapy and combination therapy studies to analyze antitumor effects and changes in immune cell types in the spleen and the TME.

RESULTS

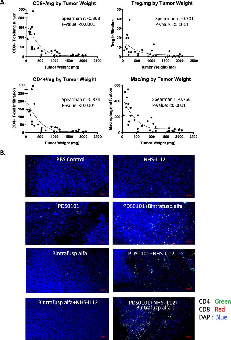
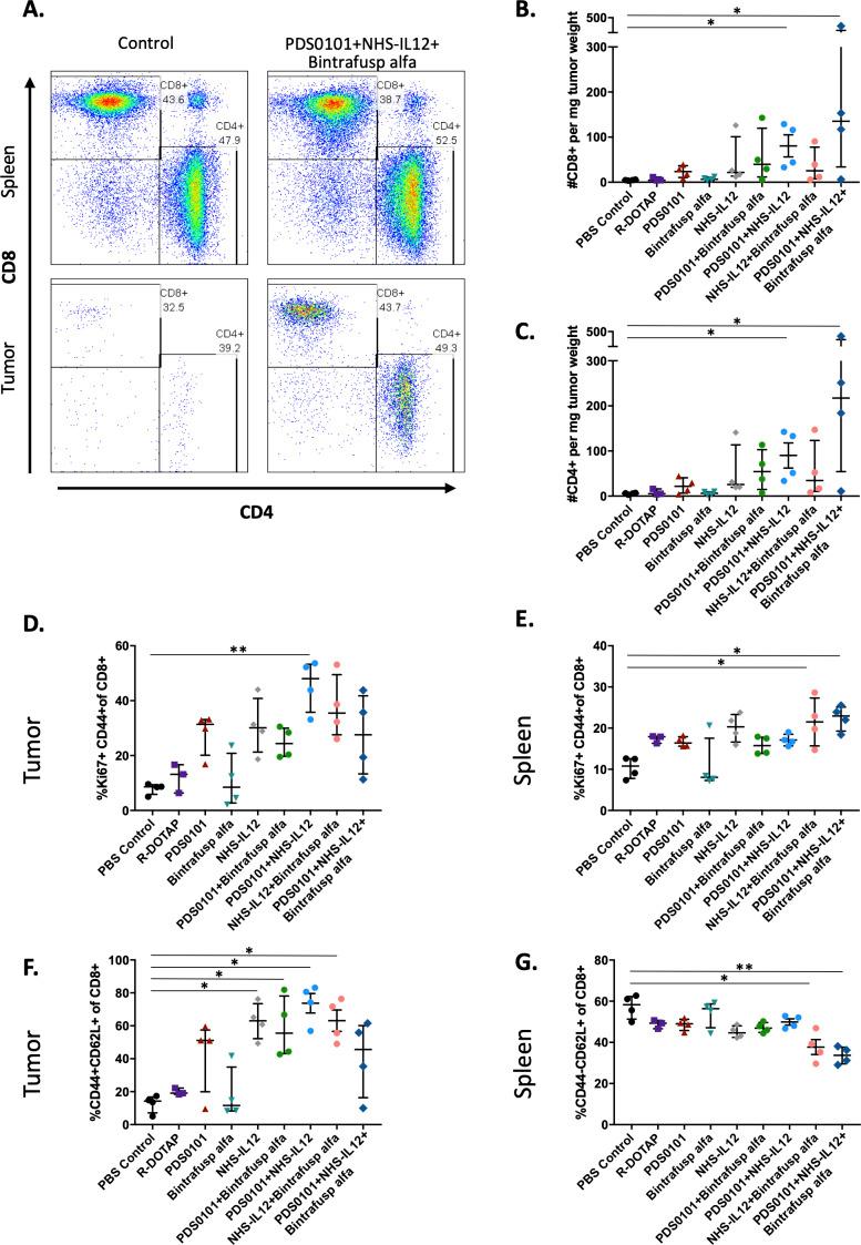
As a monotherapy, the PDS0101 vaccine generated HPV-specific T cells and antitumor activity in mice bearing HPV-expressing mEER oropharyngeal and TC-1 lung carcinomas. When used as a monotherapy in the TC-1 model, NHS-IL12 elicited antitumor effects as well as an increase in CD8+ T cells in the TME. When used as a monotherapy, bintrafusp alfa did not elicit antitumor effects or any increase in T cells in the TME. When all three agents were used in combination, maximum antitumor effects were observed, which correlated with increases in T cells and T-cell clonality in the TME.

CONCLUSION

These studies provide the rationale for the potential clinical use of combinations of agents that can (1) induce tumor-associated T-cell responses, (2) potentiate immune responses in the TME and (3) reduce immunosuppressive entities in the TME.

摘要

背景

虽然预防性人乳头瘤病毒(HPV)疫苗肯定会降低 HPV 相关癌症的发病率,但这些恶性肿瘤仍然是一个主要的健康问题。PDS0101 是一种基于脂质体的 HPV 治疗性疫苗,由免疫激活的阳离子脂质 R-DOTAP 和 HLA 不受限制的 HPV16 肽组成,在 I 期研究中已显示出体内 CD8+T 细胞诱导和安全性。在本报告中,我们使用了 PDS0101 疫苗与两种免疫调节剂联合使用,这两种调节剂在临床前研究中已得到充分表征,目前正在进行 II 期临床试验。Bintrafusp alfa(M7824)是一种首创的双功能融合蛋白,由转化生长因子-β 受体 II 型(TGFβRII)的细胞外结构域与一种阻断程序性细胞死亡蛋白 1 配体(PDL1)的人 IgG 单克隆抗体融合而成,既是一种检查点抑制剂,也是将 TGFβRII“陷阱”带到肿瘤微环境(TME)的设计。NHS-白细胞介素 12(NHS-IL12)是一种肿瘤靶向免疫细胞因子,旨在将 IL-12 带到 TME,从而增强炎症性 Th1 反应。

方法

我们在 TC-1 癌(表达 HPV16 E6 和 E7,缺乏 PDL1 表达)的同种异体小鼠模型中进行了单药和联合治疗研究,以分析抗肿瘤作用和脾脏及 TME 中免疫细胞类型的变化。

结果

作为单药治疗,PDS0101 疫苗在携带 HPV 表达 mEER 口咽和 TC-1 肺癌的小鼠中产生 HPV 特异性 T 细胞和抗肿瘤活性。当在 TC-1 模型中作为单药使用时,NHS-IL12 引起抗肿瘤作用以及 TME 中 CD8+T 细胞的增加。当作为单药使用时,bintrafusp alfa 并未引起抗肿瘤作用或 TME 中 T 细胞的任何增加。当所有三种药物联合使用时,观察到最大的抗肿瘤作用,这与 TME 中 T 细胞和 T 细胞克隆性的增加相关。

结论

这些研究为联合使用能够(1)诱导肿瘤相关 T 细胞反应,(2)增强 TME 中的免疫反应,(3)减少 TME 中免疫抑制实体的药物的潜在临床应用提供了依据。

https://cdn.ncbi.nlm.nih.gov/pmc/blobs/60ed/7304848/10c602515a4a/jitc-2020-000612f01.jpg

文献AI研究员

20分钟写一篇综述,助力文献阅读效率提升50倍。

立即体验

用中文搜PubMed

大模型驱动的PubMed中文搜索引擎

马上搜索

文档翻译

学术文献翻译模型,支持多种主流文档格式。

立即体验