Suppr超能文献

参与者来源的神经祖细胞和神经元的转录特征表明 Wnt 信号通路改变与 Phelan-McDermid 综合征和自闭症有关。

Transcriptional signatures of participant-derived neural progenitor cells and neurons implicate altered Wnt signaling in Phelan-McDermid syndrome and autism.

机构信息

Seaver Autism Center for Research and Treatment, Icahn School of Medicine at Mount Sinai, New York, USA.

Department of Psychiatry, Icahn School of Medicine at Mount Sinai, New York, USA.

出版信息

Mol Autism. 2020 Jun 19;11(1):53. doi: 10.1186/s13229-020-00355-0.

Abstract

BACKGROUND

Phelan-McDermid syndrome (PMS) is a rare genetic disorder with high risk of autism spectrum disorder (ASD), intellectual disability, and language delay, and is caused by 22q13.3 deletions or mutations in the SHANK3 gene. To date, the molecular and pathway changes resulting from SHANK3 haploinsufficiency in PMS remain poorly understood. Uncovering these mechanisms is critical for understanding pathobiology of PMS and, ultimately, for the development of new therapeutic interventions.

METHODS

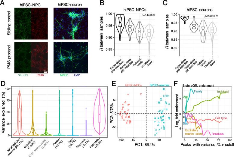
We developed human-induced pluripotent stem cell (hiPSC)-based models of PMS by reprogramming peripheral blood samples from individuals with PMS (n = 7) and their unaffected siblings (n = 6). For each participant, up to three hiPSC clones were generated and differentiated into induced neural progenitor cells (hiPSC-NPCs; n = 39) and induced forebrain neurons (hiPSC-neurons; n = 41). Genome-wide RNA-sequencing was applied to explore transcriptional differences between PMS probands and unaffected siblings.

RESULTS

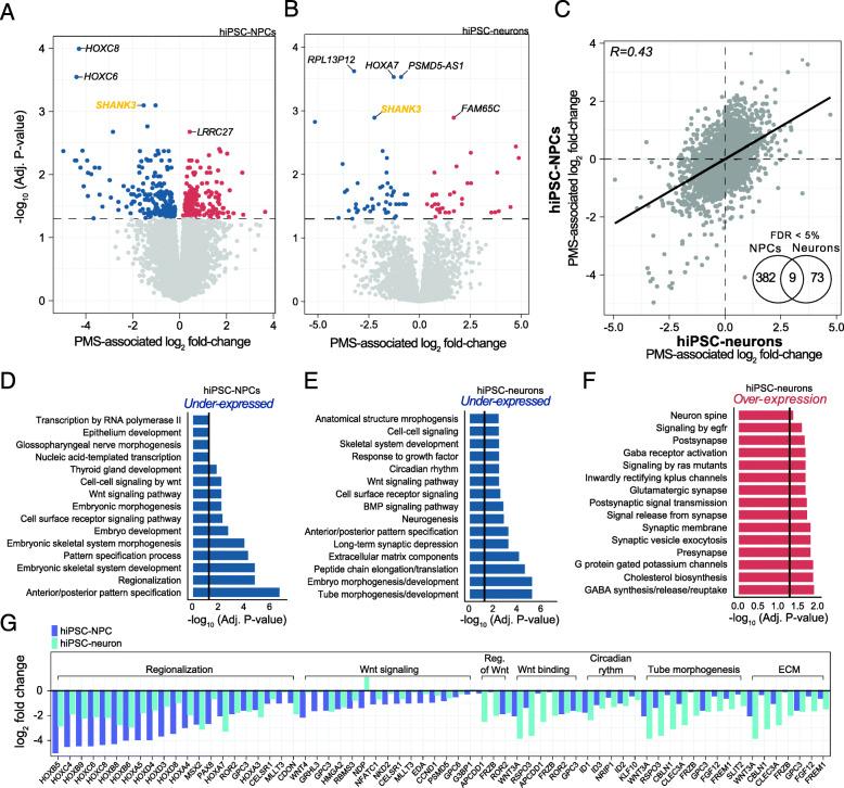
Transcriptome analyses identified 391 differentially expressed genes (DEGs) in hiPSC-NPCs and 82 DEGs in hiPSC-neurons, when comparing cells from PMS probands and unaffected siblings (FDR < 5%). Genes under-expressed in PMS were implicated in Wnt signaling, embryonic development, and protein translation, while over-expressed genes were enriched for pre- and postsynaptic density genes, regulation of synaptic plasticity, and G-protein-gated potassium channel activity. Gene co-expression network analysis identified two modules in hiPSC-neurons that were over-expressed in PMS, implicating postsynaptic signaling and GDP binding, and both modules harbored a significant enrichment of genetic risk loci for developmental delay and intellectual disability. Finally, PMS-associated genes were integrated with other ASD hiPSC transcriptome findings and several points of convergence were identified, indicating altered Wnt signaling and extracellular matrix.

LIMITATIONS

Given the rarity of the condition, we could not carry out experimental validation in independent biological samples. In addition, functional and morphological phenotypes caused by loss of SHANK3 were not characterized here.

CONCLUSIONS

This is the largest human neural sample analyzed in PMS. Genome-wide RNA-sequencing in hiPSC-derived neural cells from individuals with PMS revealed both shared and distinct transcriptional signatures across hiPSC-NPCs and hiPSC-neurons, including many genes implicated in risk for ASD, as well as specific neurobiological pathways, including the Wnt pathway.

摘要

背景

Phelan-McDermid 综合征(PMS)是一种罕见的遗传疾病,自闭症谱系障碍(ASD)、智力障碍和语言延迟的风险较高,由 22q13.3 缺失或 SHANK3 基因突变引起。迄今为止,SHANK3 单倍不足导致 PMS 的分子和途径变化仍知之甚少。揭示这些机制对于理解 PMS 的病理生物学至关重要,最终对于开发新的治疗干预措施至关重要。

方法

我们通过对来自 PMS 个体(n=7)及其未受影响的兄弟姐妹(n=6)的外周血样本进行重编程,开发了基于人诱导多能干细胞(hiPSC)的 PMS 模型。对于每个参与者,生成了多达三个 hiPSC 克隆,并分化为诱导神经祖细胞(hiPSC-NPC;n=39)和诱导前脑神经元(hiPSC-神经元;n=41)。应用全基因组 RNA 测序来探索 PMS 先证者和未受影响的兄弟姐妹之间的转录差异。

结果

当比较 PMS 先证者和未受影响的兄弟姐妹的细胞时,hiPSC-NPC 中鉴定出 391 个差异表达基因(DEG),hiPSC-神经元中鉴定出 82 个 DEG(FDR<5%)。在 PMS 中表达下调的基因参与 Wnt 信号转导、胚胎发育和蛋白质翻译,而过表达的基因则富含突触前和突触后密度基因、调节突触可塑性和 G 蛋白门控钾通道活性。基因共表达网络分析鉴定出 hiPSC-神经元中两个过表达的模块,与突触后信号转导和 GDP 结合有关,这两个模块都含有发育迟缓相关和智力障碍的遗传风险位点的显著富集。最后,将 PMS 相关基因与其他 ASD hiPSC 转录组研究结果整合在一起,发现了几个交汇点,表明 Wnt 信号转导和细胞外基质发生改变。

局限性

由于该疾病的罕见性,我们无法在独立的生物样本中进行实验验证。此外,这里没有描述 SHANK3 缺失引起的功能和形态表型。

结论

这是在 PMS 中分析的最大的人类神经样本。对来自 PMS 个体的 hiPSC 衍生神经细胞进行全基因组 RNA 测序,揭示了 hiPSC-NPC 和 hiPSC-神经元之间的共享和独特的转录特征,包括许多与 ASD 风险相关的基因,以及特定的神经生物学途径,包括 Wnt 途径。

https://cdn.ncbi.nlm.nih.gov/pmc/blobs/4e42/7304190/91fb60163bf3/13229_2020_355_Fig1_HTML.jpg

文献AI研究员

20分钟写一篇综述,助力文献阅读效率提升50倍。

立即体验

用中文搜PubMed

大模型驱动的PubMed中文搜索引擎

马上搜索

文档翻译

学术文献翻译模型,支持多种主流文档格式。

立即体验