Suppr超能文献

MLKL 在质膜上的转运和聚集控制着细胞发生坏死性凋亡的动力学和阈值。

MLKL trafficking and accumulation at the plasma membrane control the kinetics and threshold for necroptosis.

机构信息

The Walter and Eliza Hall Institute of Medical Research, Parkville, VIC, Australia.

Department of Medical Biology, The University of Melbourne, Parkville, VIC, Australia.

出版信息

Nat Commun. 2020 Jun 19;11(1):3151. doi: 10.1038/s41467-020-16887-1.

Abstract

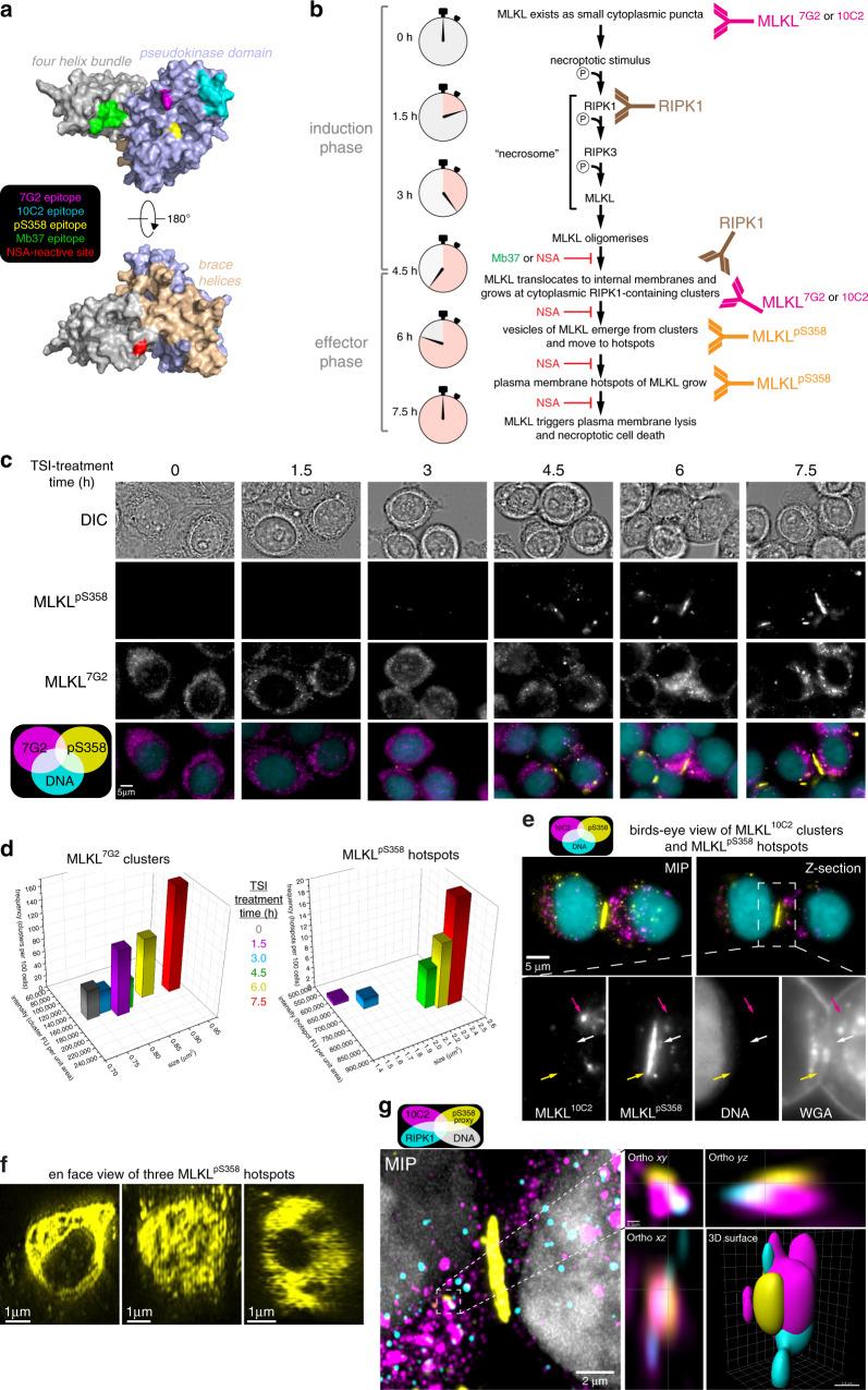
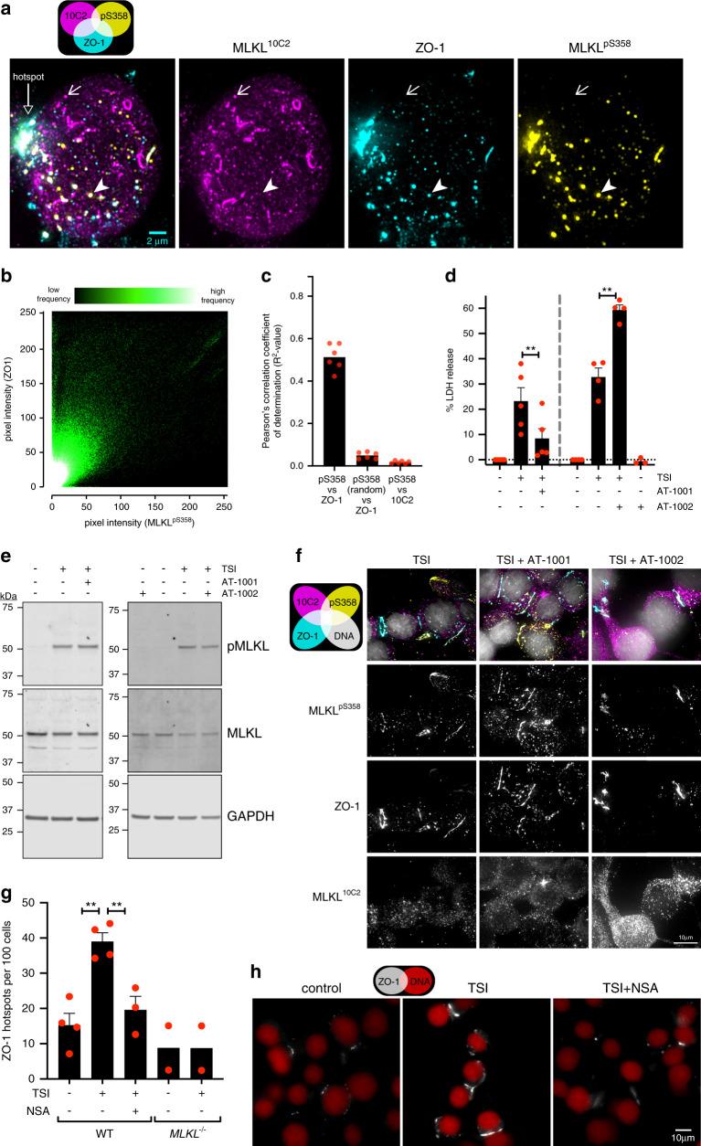
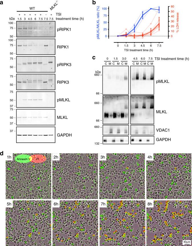
Mixed lineage kinase domain-like (MLKL) is the terminal protein in the pro-inflammatory necroptotic cell death program. RIPK3-mediated phosphorylation is thought to initiate MLKL oligomerization, membrane translocation and membrane disruption, although the precise choreography of events is incompletely understood. Here, we use single-cell imaging approaches to map the chronology of endogenous human MLKL activation during necroptosis. During the effector phase of necroptosis, we observe that phosphorylated MLKL assembles into higher order species on presumed cytoplasmic necrosomes. Subsequently, MLKL co-traffics with tight junction proteins to the cell periphery via Golgi-microtubule-actin-dependent mechanisms. MLKL and tight junction proteins then steadily co-accumulate at the plasma membrane as heterogeneous micron-sized hotspots. Our studies identify MLKL trafficking and plasma membrane accumulation as crucial necroptosis checkpoints. Furthermore, the accumulation of phosphorylated MLKL at intercellular junctions accelerates necroptosis between neighbouring cells, which may be relevant to inflammatory bowel disease and other necroptosis-mediated enteropathies.

摘要

混合谱系激酶结构域样(MLKL)是促炎坏死性细胞死亡程序中的末端蛋白。RIPK3 介导的磷酸化被认为是 MLKL 寡聚化、膜易位和膜破坏的起始事件,尽管事件的确切顺序尚不完全清楚。在这里,我们使用单细胞成像方法来绘制内源性人 MLKL 在坏死性细胞死亡过程中的激活顺序。在坏死性细胞死亡的效应阶段,我们观察到磷酸化的 MLKL 在假定的细胞质坏死小体上组装成更高阶的物种。随后,MLKL 通过高尔基体-微管-肌动蛋白依赖的机制与紧密连接蛋白一起运输到细胞外周。MLKL 和紧密连接蛋白随后作为异质的微米大小热点稳定地在质膜上积累。我们的研究确定了 MLKL 的运输和质膜积累是坏死性细胞死亡的关键检查点。此外,磷酸化 MLKL 在细胞间连接点的积累加速了相邻细胞之间的坏死性细胞死亡,这可能与炎症性肠病和其他坏死性细胞死亡介导的肠病有关。

https://cdn.ncbi.nlm.nih.gov/pmc/blobs/71d8/7305196/6dcf27ec1075/41467_2020_16887_Fig1_HTML.jpg

文献AI研究员

20分钟写一篇综述,助力文献阅读效率提升50倍。

立即体验

用中文搜PubMed

大模型驱动的PubMed中文搜索引擎

马上搜索

文档翻译

学术文献翻译模型,支持多种主流文档格式。

立即体验