Suppr超能文献

流感感染后,逆行迁移为肺引流 LN 提供驻留记忆 T 细胞。

Retrograde migration supplies resident memory T cells to lung-draining LN after influenza infection.

机构信息

Department of Microbiology and Immunology, University of Minnesota, Minneapolis, MN.

Center for Immunology, University of Minnesota, Minneapolis, MN.

出版信息

J Exp Med. 2020 Aug 3;217(8). doi: 10.1084/jem.20192197.

Abstract

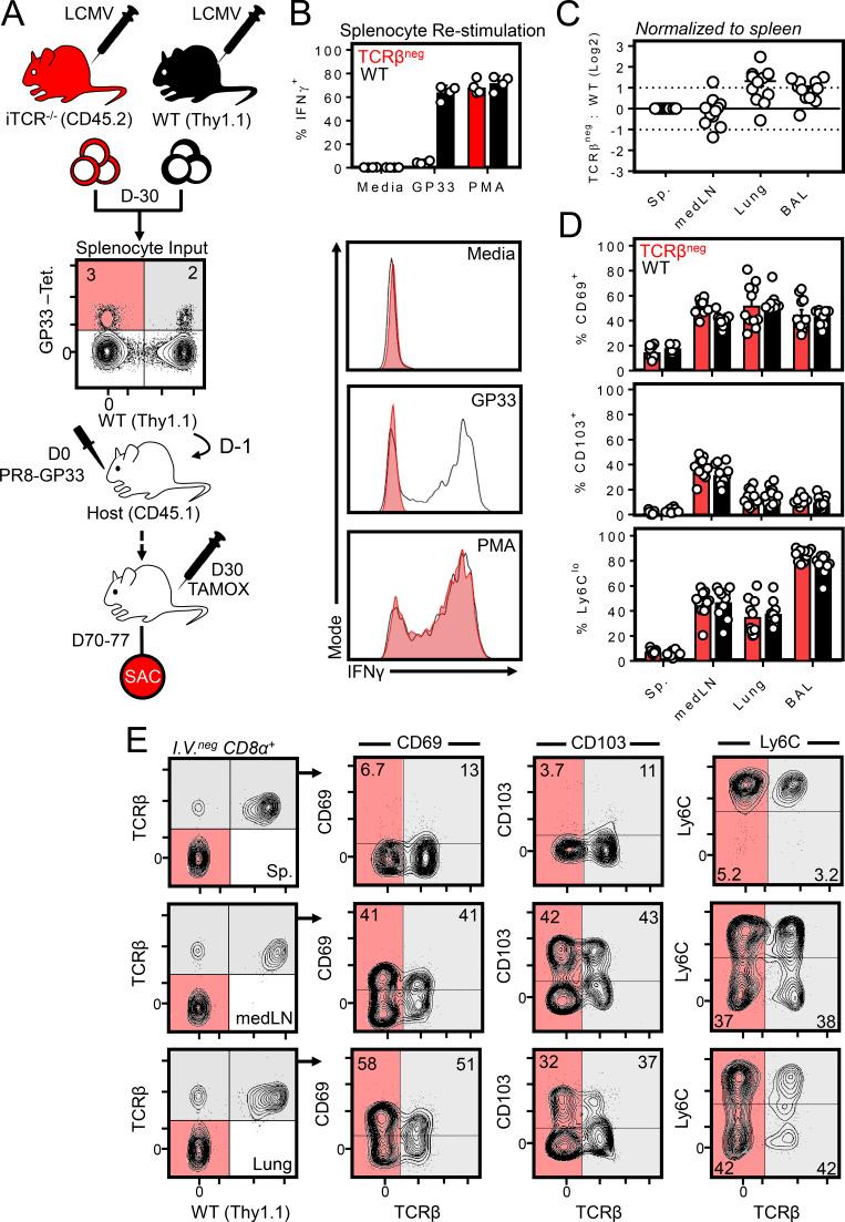
Numerous observations indicate that resident memory T cells (TRM) undergo unusually rapid attrition within the lung. Here we demonstrate that contraction of lung CD8+ T cell responses after influenza infection is contemporized with egress of CD69+/CD103+ CD8+ T cells to the draining mediastinal LN via the lymphatic vessels, which we term retrograde migration. Cells within the draining LN retained canonical markers of lung TRM, including CD103 and CD69, lacked Ly6C expression (also a feature of lung TRM), maintained granzyme B expression, and did not equilibrate among immunized parabiotic mice. Investigations of bystander infection or removal of the TCR from established memory cells revealed that the induction of the TRM phenotype was dependent on antigen recognition; however, maintenance was independent. Thus, local lung infection induces CD8+ T cells with a TRM phenotype that nevertheless undergo retrograde migration, yet remain durably committed to the residency program within the draining LN, where they provide longer-lived regional memory while chronicling previous upstream antigen experiences.

摘要

大量观察表明,驻留记忆 T 细胞(TRM)在肺部会经历异常迅速的消耗。在这里,我们证明流感感染后肺部 CD8+T 细胞反应的收缩与 CD69+/CD103+CD8+T 细胞通过淋巴管向引流的纵隔 LN 的流出同时发生,我们称之为逆行迁移。引流 LN 中的细胞保留了肺部 TRM 的典型标志物,包括 CD103 和 CD69,缺乏 Ly6C 表达(也是肺部 TRM 的特征),维持颗粒酶 B 的表达,并且在免疫的联体小鼠之间不会平衡。对旁观者感染或从已建立的记忆细胞中去除 TCR 的研究表明,TRM 表型的诱导依赖于抗原识别;然而,维持是独立的。因此,局部肺部感染诱导具有 TRM 表型的 CD8+T 细胞,然而,它们会发生逆行迁移,但仍持久地致力于引流 LN 中的居留计划,在那里它们提供更持久的区域记忆,同时记录以前的上游抗原经验。

https://cdn.ncbi.nlm.nih.gov/pmc/blobs/b7a8/7398169/2d28d5c62f3b/JEM_20192197_GA.jpg

文献AI研究员

20分钟写一篇综述,助力文献阅读效率提升50倍。

立即体验

用中文搜PubMed

大模型驱动的PubMed中文搜索引擎

马上搜索

文档翻译

学术文献翻译模型,支持多种主流文档格式。

立即体验