Suppr超能文献

通过激活 GSK3β 导致β-连环蛋白丢失,通过引发氧化应激驱动的线粒体损伤的恶性循环导致糖尿病视网膜神经退行性变。

Loss of β-catenin via activated GSK3β causes diabetic retinal neurodegeneration by instigating a vicious cycle of oxidative stress-driven mitochondrial impairment.

机构信息

Department of Physiology, School of Basic Medical Sciences, Shenzhen University Health Sciences Center, Shenzhen, Guangdong, China.

State Key Laboratory of Ophthalmology, Zhongshan Ophthalmic Center, Sun Yat-Sen University, Guangzhou, Guangdong, China.

出版信息

Aging (Albany NY). 2020 Jun 23;12(13):13437-13462. doi: 10.18632/aging.103446.

Abstract

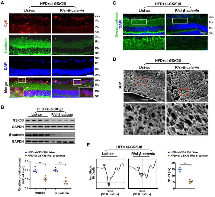
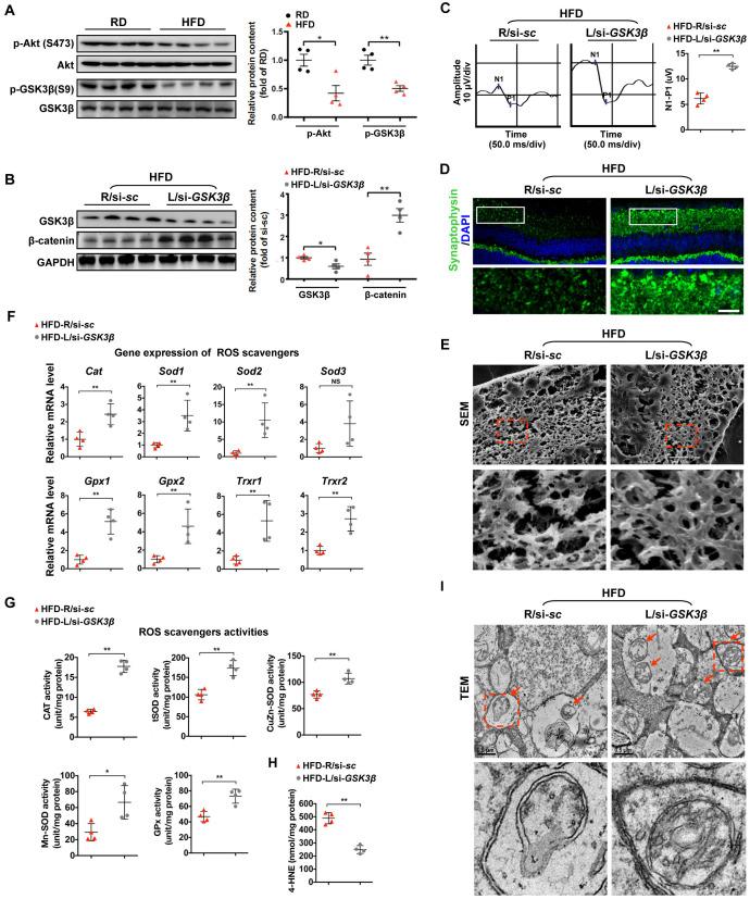
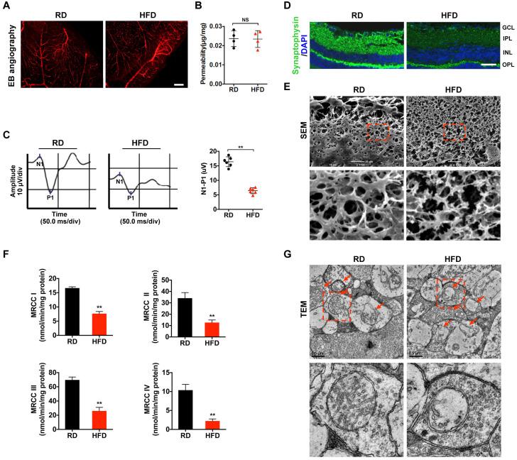
Synaptic neurodegeneration of retinal ganglion cells (RGCs) is the earliest event in the pathogenesis of diabetic retinopathy. Our previous study proposed that impairment of mitochondrial trafficking by hyperphosphorylated tau is a potential contributor to RGCs synapse degeneration. However, other molecular mechanisms underlying mitochondrial defect in diabetic retinal neurodegeneration remain to be elucidated. Here, using a high-fat diet (HFD)-induced diabetic mouse model, we showed for the first time that downregulation of active β-catenin due to abnormal GSK3β activation caused synaptic neurodegeneration of RGCs by inhibiting ROS scavenging enzymes, thus triggering oxidative stress-driven mitochondrial impairment in HFD-induced diabetes. Rescue of β-catenin via ectopic expression of β-catenin with a recombinant adenoviral vector, or via GSK3β inhibition by a targeted si-, through intravitreal administration, abrogated the oxidative stress-derived mitochondrial defect and synaptic neurodegeneration in diabetic RGCs. By contrast, ablation of β-catenin by si-- abolished the protective effect of GSK3β inhibition on diabetic RGCs by suppression of antioxidant scavengers and augmentation of oxidative stress-driven mitochondrial lesion. Thus, our data identify β-catenin as a part of an endogenous protective system in diabetic RGCs and a promising target to develop intervention strategies that protect RGCs from neurodegeneration at early onset of diabetic retinopathy.

摘要

视网膜神经节细胞 (RGC) 的突触神经退行性变是糖尿病性视网膜病变发病机制中的最早事件。我们之前的研究提出,过度磷酸化的 tau 引起的线粒体运输受损是 RGC 突触退化的潜在原因。然而,糖尿病性视网膜神经退行性变中线粒体缺陷的其他分子机制仍有待阐明。在这里,我们使用高脂肪饮食 (HFD) 诱导的糖尿病小鼠模型,首次表明由于异常 GSK3β 激活导致的活性 β-catenin 下调通过抑制 ROS 清除酶导致 RGC 突触神经退行性变,从而触发 HFD 诱导的糖尿病中的氧化应激驱动的线粒体损伤。通过重组腺病毒载体过表达 β-catenin 或通过眼内注射靶向 siRNA 抑制 GSK3β,挽救 β-catenin ,可消除糖尿病 RGC 中的氧化应激源性线粒体缺陷和突触神经退行性变。相比之下,通过 siRNA 敲除 β-catenin 可通过抑制抗氧化剂清除剂和增强氧化应激驱动的线粒体损伤来消除 GSK3β 抑制对糖尿病 RGC 的保护作用。因此,我们的数据将 β-catenin 鉴定为糖尿病 RGC 中内源性保护系统的一部分,是开发干预策略以保护 RGC 免受糖尿病性视网膜病变早期神经退行性变的有希望的靶标。

https://cdn.ncbi.nlm.nih.gov/pmc/blobs/7344/7377872/97d1049a3b75/aging-12-103446-g001.jpg

文献AI研究员

20分钟写一篇综述,助力文献阅读效率提升50倍。

立即体验

用中文搜PubMed

大模型驱动的PubMed中文搜索引擎

马上搜索

文档翻译

学术文献翻译模型,支持多种主流文档格式。

立即体验