Suppr超能文献

小鼠胚胎干细胞中转录爆发的全基因组动力学特性。

Genome-wide kinetic properties of transcriptional bursting in mouse embryonic stem cells.

机构信息

Graduate School of Integrated Sciences for Life, Hiroshima University, Higashi-Hiroshima, Hiroshima 739-0046, Japan.

Genome Editing Innovation Center, Hiroshima University, Higashi-Hiroshima, Hiroshima 739-0046, Japan.

出版信息

Sci Adv. 2020 Jun 17;6(25):eaaz6699. doi: 10.1126/sciadv.aaz6699. eCollection 2020 Jun.

Abstract

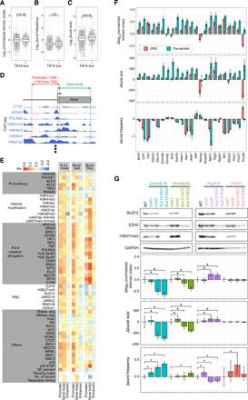
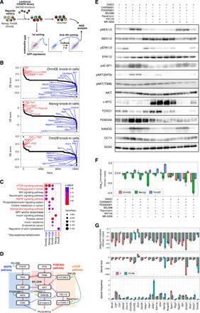
Transcriptional bursting is the stochastic activation and inactivation of promoters, contributing to cell-to-cell heterogeneity in gene expression. However, the mechanism underlying the regulation of transcriptional bursting kinetics (burst size and frequency) in mammalian cells remains elusive. In this study, we performed single-cell RNA sequencing to analyze the intrinsic noise and mRNA levels for elucidating the transcriptional bursting kinetics in mouse embryonic stem cells. Informatics analyses and functional assays revealed that transcriptional bursting kinetics was regulated by a combination of promoter- and gene body-binding proteins, including the polycomb repressive complex 2 and transcription elongation factors. Furthermore, large-scale CRISPR-Cas9-based screening identified that the Akt/MAPK signaling pathway regulated bursting kinetics by modulating transcription elongation efficiency. These results uncovered the key molecular mechanisms underlying transcriptional bursting and cell-to-cell gene expression noise in mammalian cells.

摘要

转录爆发是启动子的随机激活和失活,导致基因表达在细胞间产生异质性。然而,哺乳动物细胞中转录爆发动力学(爆发大小和频率)的调控机制仍不清楚。在这项研究中,我们通过单细胞 RNA 测序来分析内在噪声和 mRNA 水平,以阐明小鼠胚胎干细胞中的转录爆发动力学。信息学分析和功能测定表明,转录爆发动力学受到启动子和基因体结合蛋白的组合调控,包括多梳抑制复合物 2 和转录延伸因子。此外,大规模基于 CRISPR-Cas9 的筛选鉴定出 Akt/MAPK 信号通路通过调节转录延伸效率来调节爆发动力学。这些结果揭示了哺乳动物细胞中转录爆发和细胞间基因表达噪声的关键分子机制。

https://cdn.ncbi.nlm.nih.gov/pmc/blobs/6f6d/7299619/fc32c99a85ca/aaz6699-F1.jpg

文献AI研究员

20分钟写一篇综述,助力文献阅读效率提升50倍。

立即体验

用中文搜PubMed

大模型驱动的PubMed中文搜索引擎

马上搜索

文档翻译

学术文献翻译模型,支持多种主流文档格式。

立即体验