Suppr超能文献

中性粒细胞胞外诱捕网在新冠病毒疾病急性呼吸窘迫综合征的免疫性血栓形成中发挥作用。

Neutrophil extracellular traps contribute to immunothrombosis in COVID-19 acute respiratory distress syndrome.

作者信息

Middleton Elizabeth A, He Xue-Yan, Denorme Frederik, Campbell Robert A, Ng David, Salvatore Steven P, Mostyka Maria, Baxter-Stoltzfus Amelia, Borczuk Alain C, Loda Massimo, Cody Mark J, Manne Bhanu Kanth, Portier Irina, Harris Estelle S, Petrey Aaron C, Beswick Ellen J, Caulin Aleah F, Iovino Anthony, Abegglen Lisa M, Weyrich Andrew S, Rondina Matthew T, Egeblad Mikala, Schiffman Joshua D, Yost Christian Con

机构信息

Molecular Medicine Program and.

Department of Internal Medicine, University of Utah, Salt Lake City, UT.

出版信息

Blood. 2020 Sep 3;136(10):1169-1179. doi: 10.1182/blood.2020007008.

Abstract

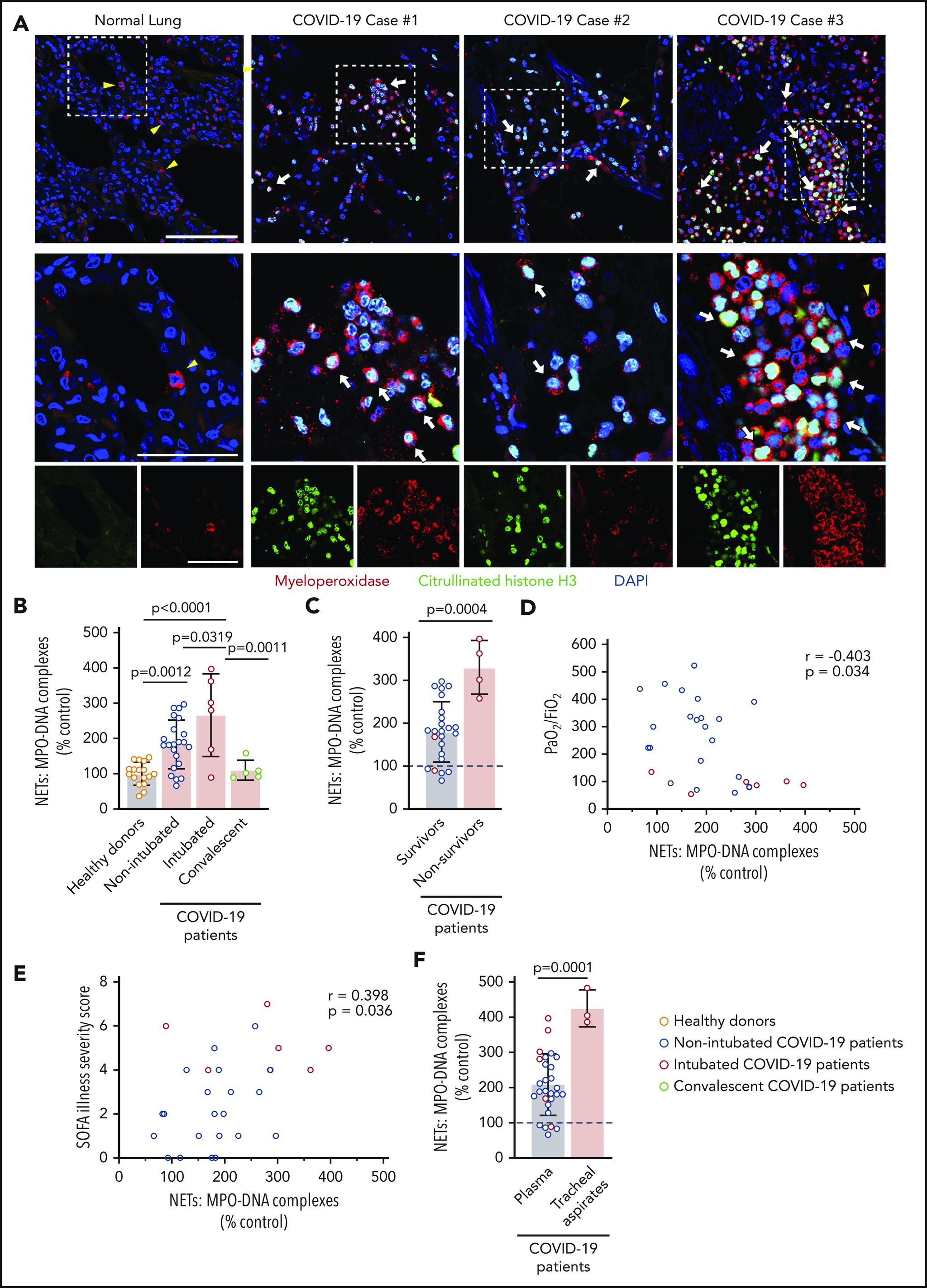
COVID-19 affects millions of patients worldwide, with clinical presentation ranging from isolated thrombosis to acute respiratory distress syndrome (ARDS) requiring ventilator support. Neutrophil extracellular traps (NETs) originate from decondensed chromatin released to immobilize pathogens, and they can trigger immunothrombosis. We studied the connection between NETs and COVID-19 severity and progression. We conducted a prospective cohort study of COVID-19 patients (n = 33) and age- and sex-matched controls (n = 17). We measured plasma myeloperoxidase (MPO)-DNA complexes (NETs), platelet factor 4, RANTES, and selected cytokines. Three COVID-19 lung autopsies were examined for NETs and platelet involvement. We assessed NET formation ex vivo in COVID-19 neutrophils and in healthy neutrophils incubated with COVID-19 plasma. We also tested the ability of neonatal NET-inhibitory factor (nNIF) to block NET formation induced by COVID-19 plasma. Plasma MPO-DNA complexes increased in COVID-19, with intubation (P < .0001) and death (P < .0005) as outcome. Illness severity correlated directly with plasma MPO-DNA complexes (P = .0360), whereas Pao2/fraction of inspired oxygen correlated inversely (P = .0340). Soluble and cellular factors triggering NETs were significantly increased in COVID-19, and pulmonary autopsies confirmed NET-containing microthrombi with neutrophil-platelet infiltration. Finally, COVID-19 neutrophils ex vivo displayed excessive NETs at baseline, and COVID-19 plasma triggered NET formation, which was blocked by nNIF. Thus, NETs triggering immunothrombosis may, in part, explain the prothrombotic clinical presentations in COVID-19, and NETs may represent targets for therapeutic intervention.

摘要

新型冠状病毒肺炎(COVID-19)在全球影响着数百万患者,临床表现从孤立性血栓形成到需要呼吸机支持的急性呼吸窘迫综合征(ARDS)不等。中性粒细胞胞外陷阱(NETs)源自释放出来以固定病原体的解聚染色质,并且它们可引发免疫血栓形成。我们研究了NETs与COVID-19严重程度及病情进展之间的关联。我们对COVID-19患者(n = 33)以及年龄和性别匹配的对照者(n = 17)进行了一项前瞻性队列研究。我们检测了血浆髓过氧化物酶(MPO)-DNA复合物(NETs)、血小板因子4、调节激活正常T细胞表达和分泌的因子(RANTES)以及选定的细胞因子。对3例COVID-19肺部尸检样本进行了NETs和血小板参与情况检查。我们在体外评估了COVID-19中性粒细胞以及与COVID-19血浆一起孵育的健康中性粒细胞中的NET形成情况。我们还测试了新生儿NET抑制因子(nNIF)阻断由COVID-19血浆诱导NET形成的能力。COVID-19患者血浆MPO-DNA复合物增加,以插管(P < .0001)和死亡(P < .0005)作为观察指标。疾病严重程度与血浆MPO-DNA复合物呈正相关(P = .0360),而动脉血氧分压/吸入氧分数呈负相关(P = .0340)。在COVID-19中,触发NETs的可溶性和细胞因子显著增加,并通过肺部尸检证实了含有NETs的微血栓伴有中性粒细胞-血小板浸润。最后,体外COVID-19中性粒细胞在基线时显示出过多的NETs,且COVID-19血浆触发了NET形成,而这被nNIF阻断。因此,触发免疫血栓形成的NETs可能部分解释了COVID-19中的血栓前临床表现,并且NETs可能代表治疗干预的靶点。

https://cdn.ncbi.nlm.nih.gov/pmc/blobs/34e0/7472714/1446ad1a7dd7/bloodBLD2020007008absf1.jpg

文献AI研究员

20分钟写一篇综述,助力文献阅读效率提升50倍。

立即体验

用中文搜PubMed

大模型驱动的PubMed中文搜索引擎

马上搜索

文档翻译

学术文献翻译模型,支持多种主流文档格式。

立即体验