Suppr超能文献

JNK 介导的胆汁酸稳态破坏促进肝内胆管癌。

JNK-mediated disruption of bile acid homeostasis promotes intrahepatic cholangiocarcinoma.

机构信息

Centro Nacional de Investigaciones Cardiovasculares, Myocardial Pathophysiology Area, 28029 Madrid, Spain.

Department of Immunology and Oncology, Centro Nacional de Biotecnología, Consejo Superior de Investigaciones Científicas, 28049 Madrid, Spain.

出版信息

Proc Natl Acad Sci U S A. 2020 Jul 14;117(28):16492-16499. doi: 10.1073/pnas.2002672117. Epub 2020 Jun 29.

Abstract

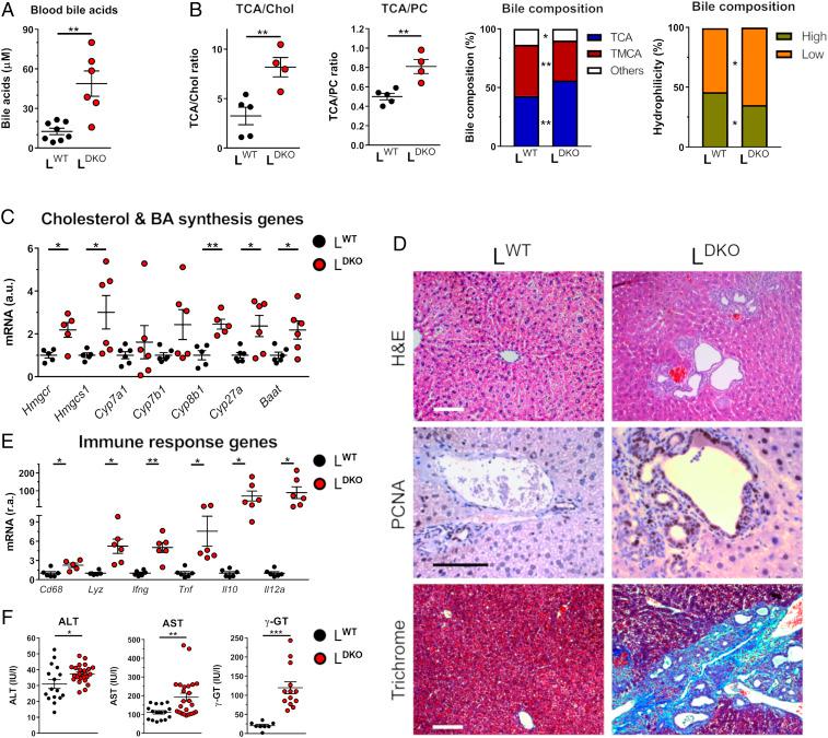
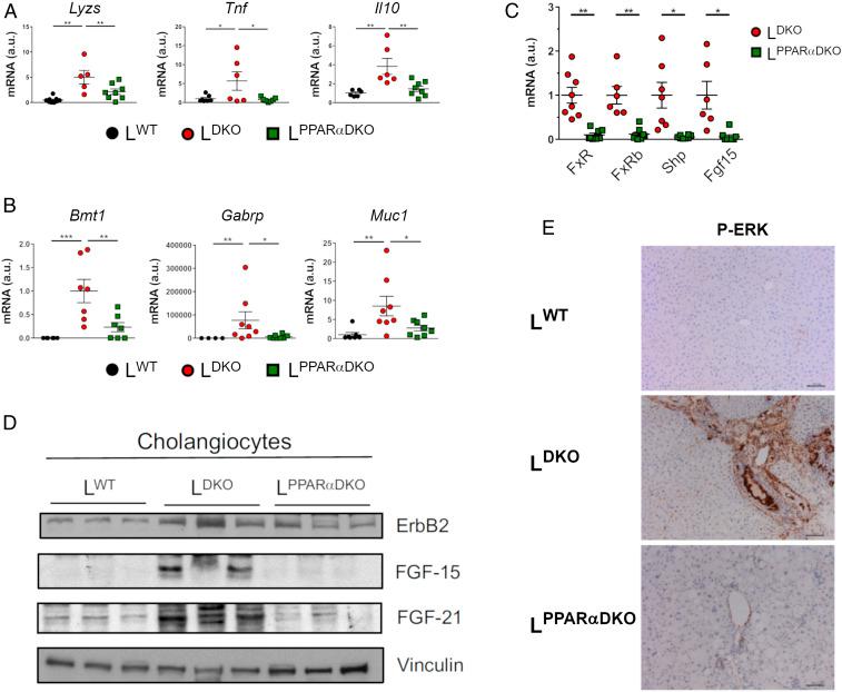
Metabolic stress causes activation of the cJun NH-terminal kinase (JNK) signal transduction pathway. It is established that one consequence of JNK activation is the development of insulin resistance and hepatic steatosis through inhibition of the transcription factor PPARα. Indeed, JNK1/2 deficiency in hepatocytes protects against the development of steatosis, suggesting that JNK inhibition represents a possible treatment for this disease. However, the long-term consequences of JNK inhibition have not been evaluated. Here we demonstrate that hepatic JNK controls bile acid production. We found that hepatic JNK deficiency alters cholesterol metabolism and bile acid synthesis, conjugation, and transport, resulting in cholestasis, increased cholangiocyte proliferation, and intrahepatic cholangiocarcinoma. Gene ablation studies confirmed that PPARα mediated these effects of JNK in hepatocytes. This analysis highlights potential consequences of long-term use of JNK inhibitors for the treatment of metabolic syndrome.

摘要

代谢应激会导致 cJun NH-末端激酶 (JNK) 信号转导途径的激活。已经确定,JNK 激活的一个后果是通过抑制转录因子 PPARα 导致胰岛素抵抗和肝脂肪变性。事实上,肝细胞中 JNK1/2 的缺失可防止脂肪变性的发展,这表明 JNK 抑制可能是治疗这种疾病的一种方法。然而,尚未评估 JNK 抑制的长期后果。在这里,我们证明肝 JNK 控制胆汁酸的产生。我们发现肝 JNK 缺乏会改变胆固醇代谢和胆汁酸的合成、结合和转运,导致胆汁淤积、胆管细胞增殖和肝内胆管癌。基因敲除研究证实,PPARα介导了 JNK 在肝细胞中的这些作用。该分析强调了长期使用 JNK 抑制剂治疗代谢综合征的潜在后果。

https://cdn.ncbi.nlm.nih.gov/pmc/blobs/5155/7368313/393a7b0bfac0/pnas.2002672117fig01.jpg

文献AI研究员

20分钟写一篇综述,助力文献阅读效率提升50倍。

立即体验

用中文搜PubMed

大模型驱动的PubMed中文搜索引擎

马上搜索

文档翻译

学术文献翻译模型,支持多种主流文档格式。

立即体验