Suppr超能文献

一种新型的分子临床病理列线图,用于改善肝细胞癌的预后预测。

A novel molecular-clinicopathologic nomogram to improve prognosis prediction of hepatocellular carcinoma.

机构信息

Department of Hepatopancreatobiliary Surgery, The First Affiliated Hospital, Wenzhou Medical University, Wenzhou 325015, Zhejiang Province, PR China.

Precision Medical Center Laboratory, The First Affiliated Hospital, Wenzhou Medical University, Wenzhou 325015, Zhejiang Province, PR China.

出版信息

Aging (Albany NY). 2020 Jun 30;12(13):12896-12920. doi: 10.18632/aging.103350.

Abstract

BACKGROUND

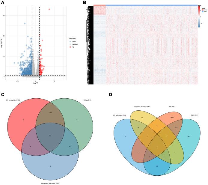
Emerging evidence suggests that long non-coding RNA (lncRNA) plays a crucial part in the development and progress of hepatocellular carcinoma (HCC). The objective was to develop novel molecular-clinicopathological prediction methods for overall survival (OS) and recurrence of HCC.

RESULTS

An 8-lncRNA-based classifier for OS and a 14-lncRNA-based classifier for recurrence were developed by LASSO COX regression analysis, both of which had high accuracy. The tdROC of OS-nomogram and recurrence-nomogram indicates the satisfactory accuracy and predictive power. The classifiers and nomograms for predicting OS and recurrence of HCC were validated in the Test and GEO cohorts.

CONCLUSIONS

These two lncRNA-based classifiers could be independent prognostic factors for OS and recurrence. The molecule-clinicopathological nomograms based on the classifiers could increase the prognostic value.

METHODS

HCC lncRNA expression profiles from the cancer genome atlas (TCGA) were randomly divided into 1:1 training and test cohorts. Based on least absolute shrinkage and selection operator method (LASSO) COX regression model, lncRNA-based classifiers were established to predict OS and recurrence, respectively. OS-nomogram and recurrence-nomogram were developed by combining lncRNA-based classifiers and clinicopathological characterization to predict OS and recurrence, respectively. The prognostic value was accessed by the time-dependent receiver operating characteristic (tdROC) and the concordance index (C-index).

摘要

背景

新兴证据表明,长链非编码 RNA(lncRNA)在肝细胞癌(HCC)的发生和发展中起着至关重要的作用。本研究旨在建立新的分子临床病理预测方法,用于预测 HCC 的总生存(OS)和复发。

结果

通过 LASSO COX 回归分析,建立了一个用于 OS 的 8-lncRNA 分类器和一个用于复发的 14-lncRNA 分类器,两者均具有较高的准确性。OS-列线图和复发-列线图的 tdROC 表明其具有良好的准确性和预测能力。OS 和复发的分类器和列线图在测试和 GEO 队列中得到了验证。

结论

这两个基于 lncRNA 的分类器可以作为 OS 和复发的独立预后因素。基于分类器的分子临床病理列线图可以提高预后价值。

方法

TCGA 中的 HCC lncRNA 表达谱被随机分为 1:1 的训练和测试队列。基于最小绝对收缩和选择算子方法(LASSO)COX 回归模型,分别建立了基于 lncRNA 的分类器,用于预测 OS 和复发。通过结合 lncRNA 分类器和临床病理特征,分别建立了 OS 列线图和复发列线图,用于预测 OS 和复发。通过时间依赖性接受者操作特征(tdROC)和一致性指数(C-index)评估预后价值。

https://cdn.ncbi.nlm.nih.gov/pmc/blobs/27df/7377850/42f118f163e6/aging-12-103350-g001.jpg

文献AI研究员

20分钟写一篇综述,助力文献阅读效率提升50倍。

立即体验

用中文搜PubMed

大模型驱动的PubMed中文搜索引擎

马上搜索

文档翻译

学术文献翻译模型,支持多种主流文档格式。

立即体验