Suppr超能文献

对肉豆蔻酰化的分析表明,一种对宿主细胞穿透很重要的N-肉豆蔻酰化蛋白。 (注:原文中“-myristoylated”前面可能少了个字母“N”,推测应该是“N-myristoylated” ,按照正确内容翻译如上)

Profiling of myristoylation in reveals an -myristoylated protein important for host cell penetration.

作者信息

Broncel Malgorzata, Dominicus Caia, Vigetti Luis, Nofal Stephanie D, Bartlett Edward J, Touquet Bastien, Hunt Alex, Wallbank Bethan A, Federico Stefania, Matthews Stephen, Young Joanna C, Tate Edward W, Tardieux Isabelle, Treeck Moritz

机构信息

Signalling in Apicomplexan Parasites Laboratory, The Francis Crick Institute, London, United Kingdom.

Institute for Advanced Biosciences, Team Membrane Dynamics of Parasite-Host Cell Interactions, CNRS UMR5309, INSERM U1209, Université Grenoble Alpes, Grenoble, France.

出版信息

Elife. 2020 Jul 3;9:e57861. doi: 10.7554/eLife.57861.

Abstract

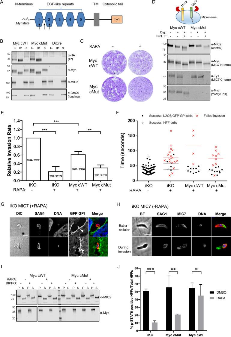
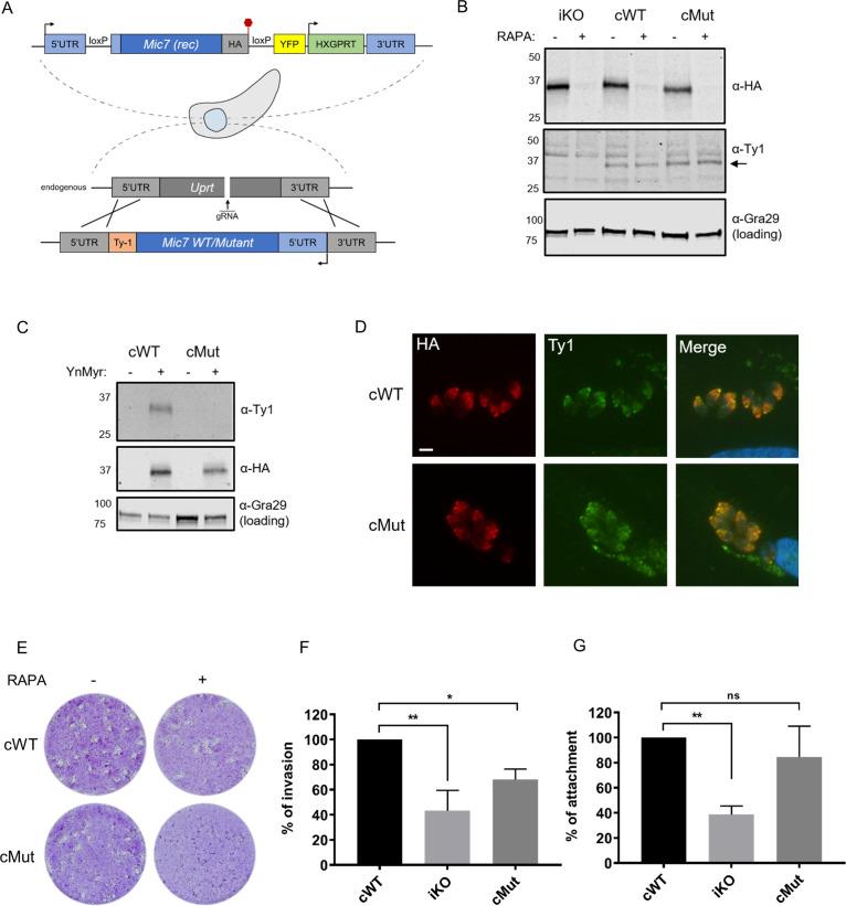
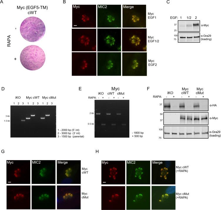
-myristoylation is a ubiquitous class of protein lipidation across eukaryotes and -myristoyl transferase (NMT) has been proposed as an attractive drug target in several pathogens. Myristoylation often primes for subsequent palmitoylation and stable membrane attachment, however, growing evidence suggests additional regulatory roles for myristoylation on proteins. Here we describe the myristoylated proteome of using chemoproteomic methods and show that a small-molecule NMT inhibitor developed against related . is also functional in . We identify myristoylation on a transmembrane protein, the microneme protein 7 (MIC7), which enters the secretory pathway in an unconventional fashion with the myristoylated N-terminus facing the lumen of the micronemes. MIC7 and its myristoylation play a crucial role in the initial steps of invasion, likely during the interaction with and penetration of the host cell. Myristoylation of secreted eukaryotic proteins represents a substantial expansion of the functional repertoire of this co-translational modification.

摘要

N-肉豆蔻酰化是真核生物中普遍存在的一类蛋白质脂化修饰,N-肉豆蔻酰转移酶(NMT)已被认为是几种病原体中具有吸引力的药物靶点。肉豆蔻酰化通常为后续的棕榈酰化和稳定的膜附着做准备,然而,越来越多的证据表明肉豆蔻酰化对蛋白质还有其他调节作用。在这里,我们使用化学蛋白质组学方法描述了[具体物种]的肉豆蔻酰化蛋白质组,并表明针对相关[具体物种]开发的一种小分子NMT抑制剂在[具体物种]中也具有功能。我们鉴定出跨膜蛋白微线体蛋白7(MIC7)上存在肉豆蔻酰化修饰,其以非常规方式进入分泌途径,肉豆蔻酰化的N端朝向微线体腔。MIC7及其肉豆蔻酰化修饰在入侵的初始步骤中起着关键作用,可能发生在与宿主细胞相互作用和穿透宿主细胞的过程中。分泌型真核蛋白的肉豆蔻酰化修饰代表了这种共翻译修饰功能谱的显著扩展。

https://cdn.ncbi.nlm.nih.gov/pmc/blobs/01f6/7373427/7d87d3c64c1c/elife-57861-fig1.jpg

文献AI研究员

20分钟写一篇综述,助力文献阅读效率提升50倍。

立即体验

用中文搜PubMed

大模型驱动的PubMed中文搜索引擎

马上搜索

文档翻译

学术文献翻译模型,支持多种主流文档格式。

立即体验