Suppr超能文献

建立一个预测胰腺癌临床结局的胰腺腺癌分子梯度(PAMG)。

Establishment of a pancreatic adenocarcinoma molecular gradient (PAMG) that predicts the clinical outcome of pancreatic cancer.

机构信息

Programme Cartes d'Identité des Tumeurs (CIT), Ligue Nationale Contre le Cancer, Paris, France.

Centre de Recherche en Cancérologie de Marseille, CRCM, Inserm, CNRS, Institut Paoli-Calmettes, Aix-Marseille Université, Marseille, France; Hôpital Nord, Marseille, France.

出版信息

EBioMedicine. 2020 Jul;57:102858. doi: 10.1016/j.ebiom.2020.102858. Epub 2020 Jul 3.

Abstract

BACKGROUND

A significant gap in pancreatic ductal adenocarcinoma (PDAC) patient's care is the lack of molecular parameters characterizing tumours and allowing a personalized treatment.

METHODS

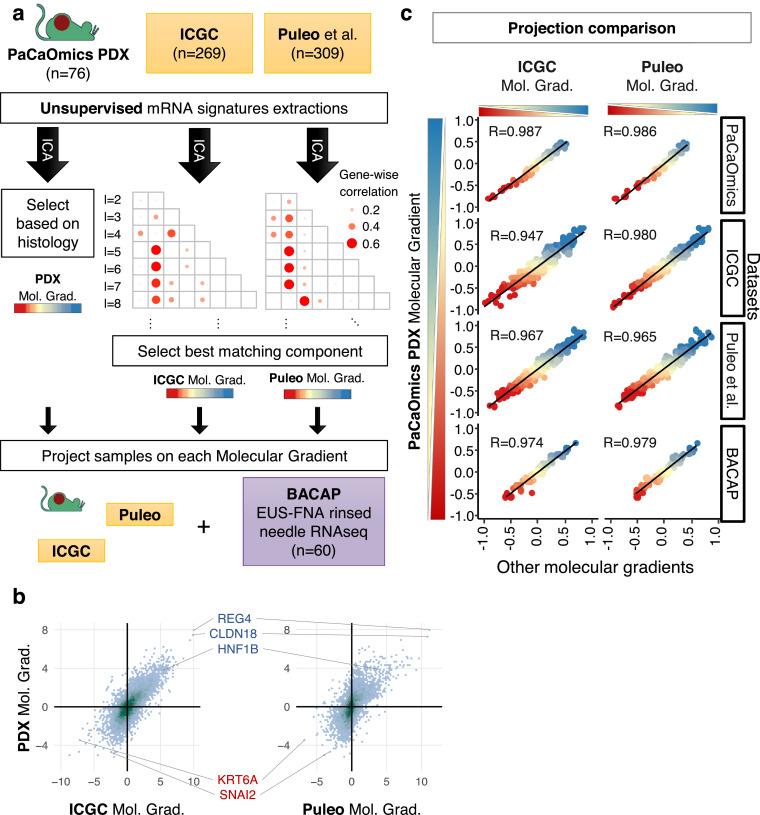
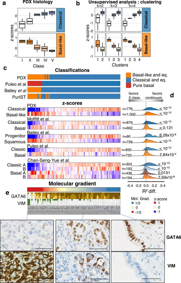
Patient-derived xenografts (PDX) were obtained from 76 consecutive PDAC and classified according to their histology into five groups. A PDAC molecular gradient (PAMG) was constructed from PDX transcriptomes recapitulating the five histological groups along a continuous gradient. The prognostic and predictive value for PMAG was evaluated in: i/ two independent series (n = 598) of resected tumours; ii/ 60 advanced tumours obtained by diagnostic EUS-guided biopsy needle flushing and iii/ on 28 biopsies from mFOLFIRINOX treated metastatic tumours.

FINDINGS

A unique transcriptomic signature (PAGM) was generated with significant and independent prognostic value. PAMG significantly improves the characterization of PDAC heterogeneity compared to non-overlapping classifications as validated in 4 independent series of tumours (e.g. 308 consecutive resected PDAC, uHR=0.321 95% CI [0.207-0.5] and 60 locally-advanced or metastatic PDAC, uHR=0.308 95% CI [0.113-0.836]). The PAMG signature is also associated with progression under mFOLFIRINOX treatment (Pearson correlation to tumour response: -0.67, p-value < 0.001).

INTERPRETATION

PAMG unify all PDAC pre-existing classifications inducing a shift in the actual paradigm of binary classifications towards a better characterization in a gradient.

FUNDING

Project funding was provided by INCa (Grants number 2018-078 and 2018-079, BACAP BCB INCa_6294), Canceropole PACA, DGOS (labellisation SIRIC), Amidex Foundation, Fondation de France, INSERM and Ligue Contre le Cancer.

摘要

背景

在胰腺导管腺癌(PDAC)患者的治疗中存在一个显著的差距,即缺乏能够对肿瘤进行特征描述并实现个体化治疗的分子参数。

方法

从 76 例连续的 PDAC 患者中获得了患者来源的异种移植物(PDX),并根据其组织学分为五组。从 PDX 转录组中构建了 PDAC 分子梯度(PAMG),该梯度沿着连续梯度重现了五个组织学组。通过以下方式评估 PAMG 的预后和预测价值:i/ 两个独立的切除肿瘤系列(n=598);ii/ 通过诊断性 EUS 引导的活检针冲洗获得的 60 例晚期肿瘤;iii/ 在 28 例接受 mFOLFIRINOX 治疗的转移性肿瘤的活检中。

结果

生成了具有显著且独立预后价值的独特转录组特征(PAGM)。与非重叠分类相比,PAMG 显著提高了 PDAC 异质性的特征描述,这在 4 个独立的肿瘤系列中得到了验证(例如,308 例连续切除的 PDAC,uHR=0.321 95%CI [0.207-0.5] 和 60 例局部晚期或转移性 PDAC,uHR=0.308 95%CI [0.113-0.836])。PAMG 特征也与 mFOLFIRINOX 治疗下的进展相关(与肿瘤反应的皮尔逊相关性:-0.67,p 值<0.001)。

解释

PAMG 将所有 PDAC 现有的分类统一起来,促使从二元分类的实际范例向更好的梯度特征描述转变。

资金

项目资金由 INCa(2018-078 和 2018-079 号拨款,BACAP BCB INCa_6294)、Canceropole PACA、DGOS(SIRIC 标签)、Amidex 基金会、Fondation de France、INSERM 和 Ligue Contre le Cancer 提供。

https://cdn.ncbi.nlm.nih.gov/pmc/blobs/f8ab/7334821/a9e481da27ba/gr1.jpg

文献AI研究员

20分钟写一篇综述,助力文献阅读效率提升50倍。

立即体验

用中文搜PubMed

大模型驱动的PubMed中文搜索引擎

马上搜索

文档翻译

学术文献翻译模型,支持多种主流文档格式。

立即体验