Suppr超能文献

非模板链上 R 环诱导的 G-四链体通过连续形成 R 环促进转录。

R-loop induced G-quadruplex in non-template promotes transcription by successive R-loop formation.

机构信息

Department of Biophysics, Johns Hopkins University, Baltimore, Maryland, 21218, USA.

Department of Biology, Johns Hopkins University, Baltimore, Maryland, 21218, USA.

出版信息

Nat Commun. 2020 Jul 7;11(1):3392. doi: 10.1038/s41467-020-17176-7.

Abstract

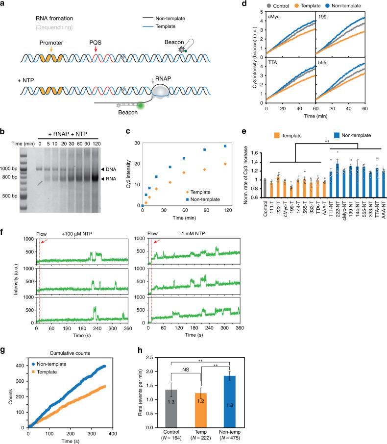
G-quadruplex (G4) is a noncanonical secondary structure of DNA or RNA which can enhance or repress gene expression, yet the underlying molecular mechanism remains uncertain. Here we show that when positioned downstream of transcription start site, the orientation of potential G4 forming sequence (PQS), but not the sequence alters transcriptional output. Ensemble in vitro transcription assays indicate that PQS in the non-template increases mRNA production rate and yield. Using sequential single molecule detection stages, we demonstrate that while binding and initiation of T7 RNA polymerase is unchanged, the efficiency of elongation and the final mRNA output is higher when PQS is in the non-template. Strikingly, the enhanced elongation arises from the transcription-induced R-loop formation, which in turn generates G4 structure in the non-template. The G4 stabilized R-loop leads to increased transcription by a mechanism involving successive rounds of R-loop formation.

摘要

G-四链体(G4)是 DNA 或 RNA 的一种非经典二级结构,可增强或抑制基因表达,但潜在的分子机制尚不清楚。在这里,我们表明,当位于转录起始位点下游时,潜在 G4 形成序列(PQS)的方向而不是序列会改变转录产物。体外转录实验表明,非模板中的 PQS 可提高 mRNA 的产生速率和产量。通过连续的单分子检测阶段,我们证明,尽管 T7 RNA 聚合酶的结合和起始没有改变,但当 PQS 位于非模板时,延伸效率和最终的 mRNA 产量更高。引人注目的是,增强的延伸来自转录诱导的 R 环形成,这反过来又在非模板中产生 G4 结构。G4 稳定的 R 环通过涉及连续的 R 环形成的机制导致转录增加。

https://cdn.ncbi.nlm.nih.gov/pmc/blobs/919c/7341879/c95f7f0ef992/41467_2020_17176_Fig1_HTML.jpg

文献AI研究员

20分钟写一篇综述,助力文献阅读效率提升50倍。

立即体验

用中文搜PubMed

大模型驱动的PubMed中文搜索引擎

马上搜索

文档翻译

学术文献翻译模型,支持多种主流文档格式。

立即体验