Suppr超能文献

蛋白酶体抑制作为非典型畸胎样/横纹肌样瘤的一种治疗方法。

Proteasome inhibition as a therapeutic approach in atypical teratoid/rhabdoid tumors.

作者信息

Morin Andrew, Soane Caroline, Pierce Angela, Sanford Bridget, Jones Kenneth L, Crespo Michele, Zahedi Shadi, Vibhakar Rajeev, Mulcahy Levy Jean M

机构信息

Department of Pediatrics, University of Colorado School of Medicine, Aurora, Colorado.

Morgan Adams Foundation Pediatric Brain Tumor Research Program, Aurora, Colorado.

出版信息

Neurooncol Adv. 2020 Apr 14;2(1):vdaa051. doi: 10.1093/noajnl/vdaa051. eCollection 2020 Jan-Dec.

Abstract

BACKGROUND

Atypical teratoid/thabdoid tumor (AT/RT) remains a difficult-to-treat tumor with a 5-year overall survival rate of 15%-45%. Proteasome inhibition has recently been opened as an avenue for cancer treatment with the FDA approval of bortezomib (BTZ) in 2003 and carfilzomib (CFZ) in 2012. The aim of this study was to identify and characterize a pre-approved targeted therapy with potential for clinical trials in AT/RT.

METHODS

We performed a drug screen using a panel of 134 FDA-approved drugs in 3 AT/RT cell lines. Follow-on in vitro studies used 6 cell lines and patient-derived short-term cultures to characterize selected drug interactions with AT/RT. In vivo efficacy was evaluated using patient derived xenografts in an intracranial murine model.

RESULTS

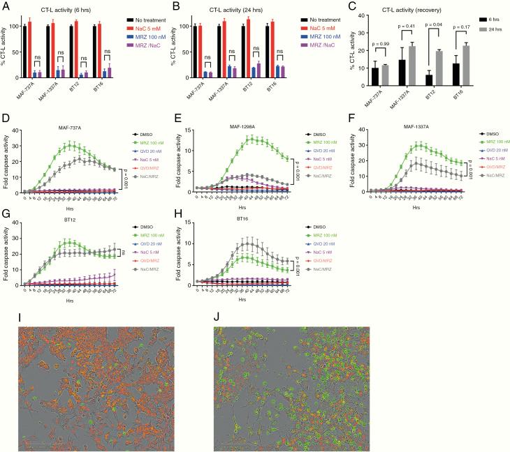
BTZ and CFZ are highly effective in vitro, producing some of the strongest growth-inhibition responses of the evaluated 134-drug panel. Marizomib (MRZ), a proteasome inhibitor known to pass the blood-brain barrier (BBB), also strongly inhibits AT/RT proteasomes and generates rapid cell death at clinically achievable doses in established cell lines and freshly patient-derived tumor lines. MRZ also significantly extends survival in an intracranial mouse model of AT/RT.

CONCLUSIONS

MRZ is a newer proteasome inhibitor that has been shown to cross the BBB and is already in phase II clinical trials for adult high-grade glioma (NCT NCT02330562 and NCT02903069). MRZ strongly inhibits AT/RT cell growth both in vitro and in vivo via a moderately well-characterized mechanism and has direct translational potential for patients with AT/RT.

摘要

背景

非典型畸胎样/横纹肌样瘤(AT/RT)仍然是一种难以治疗的肿瘤,5年总生存率为15% - 45%。蛋白酶体抑制作用最近已成为癌症治疗的一个途径,2003年硼替佐米(BTZ)和2012年卡非佐米(CFZ)获得了美国食品药品监督管理局(FDA)的批准。本研究的目的是识别并表征一种已获预先批准的、有潜力用于AT/RT临床试验的靶向治疗药物。

方法

我们使用一组134种FDA批准的药物对3种AT/RT细胞系进行了药物筛选。后续的体外研究使用了6种细胞系和患者来源的短期培养物来表征所选药物与AT/RT的相互作用。在颅内小鼠模型中使用患者来源的异种移植瘤评估体内疗效。

结果

BTZ和CFZ在体外具有高效性,在所评估的134种药物中产生了一些最强的生长抑制反应。马里佐米(MRZ)是一种已知能通过血脑屏障(BBB)的蛋白酶体抑制剂,在既定细胞系和新鲜的患者来源肿瘤系中,它也能强烈抑制AT/RT蛋白酶体,并在临床可达到的剂量下导致快速细胞死亡。MRZ还能显著延长AT/RT颅内小鼠模型的生存期。

结论

MRZ是一种新型蛋白酶体抑制剂,已被证明能穿过血脑屏障,并且已经在进行成人高级别胶质瘤的II期临床试验(NCT NCT02330562和NCT02903069)。MRZ通过一种适度明确的机制在体外和体内均能强烈抑制AT/RT细胞生长,对AT/RT患者具有直接的转化应用潜力。

https://cdn.ncbi.nlm.nih.gov/pmc/blobs/ee34/7236404/7eb9a3c5bda9/vdaa051f0001.jpg

文献AI研究员

20分钟写一篇综述,助力文献阅读效率提升50倍。

立即体验

用中文搜PubMed

大模型驱动的PubMed中文搜索引擎

马上搜索

文档翻译

学术文献翻译模型,支持多种主流文档格式。

立即体验