Suppr超能文献

生成一种广泛适用于 COVID-19 发病机制、疫苗接种和治疗的模型。

Generation of a Broadly Useful Model for COVID-19 Pathogenesis, Vaccination, and Treatment.

机构信息

State Key Laboratory of Respiratory Disease, National Clinical Research Center for Respiratory Disease, Guangzhou Institute of Respiratory Health, the First Affiliated Hospital of Guangzhou Medical University, Guangzhou, Guangdong 510182, China.

Department of Microbiology and Immunology, University of Iowa, Iowa City, Iowa 52242, USA.

出版信息

Cell. 2020 Aug 6;182(3):734-743.e5. doi: 10.1016/j.cell.2020.06.010. Epub 2020 Jun 10.

Abstract

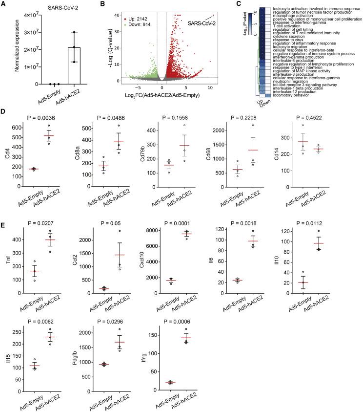
COVID-19, caused by SARS-CoV-2, is a virulent pneumonia, with >4,000,000 confirmed cases worldwide and >290,000 deaths as of May 15, 2020. It is critical that vaccines and therapeutics be developed very rapidly. Mice, the ideal animal for assessing such interventions, are resistant to SARS-CoV-2. Here, we overcome this difficulty by exogenous delivery of human ACE2 with a replication-deficient adenovirus (Ad5-hACE2). Ad5-hACE2-sensitized mice developed pneumonia characterized by weight loss, severe pulmonary pathology, and high-titer virus replication in lungs. Type I interferon, T cells, and, most importantly, signal transducer and activator of transcription 1 (STAT1) are critical for virus clearance and disease resolution in these mice. Ad5-hACE2-transduced mice enabled rapid assessments of a vaccine candidate, of human convalescent plasma, and of two antiviral therapies (poly I:C and remdesivir). In summary, we describe a murine model of broad and immediate utility to investigate COVID-19 pathogenesis and to evaluate new therapies and vaccines.

摘要

由严重急性呼吸综合征冠状病毒 2 (SARS-CoV-2)引起的 COVID-19 是一种烈性肺炎,截至 2020 年 5 月 15 日,全球已确诊超过 400 万例,死亡超过 29 万例。快速开发疫苗和疗法至关重要。老鼠是评估此类干预措施的理想动物,但对 SARS-CoV-2 具有抗性。在这里,我们通过使用复制缺陷型腺病毒(Ad5-hACE2)外源递送人 ACE2 来克服这一困难。Ad5-hACE2 致敏的小鼠发生肺炎,表现为体重减轻、严重的肺部病理和肺部高滴度病毒复制。I 型干扰素、T 细胞、最重要的是信号转导和转录激活因子 1(STAT1)对于这些小鼠中的病毒清除和疾病缓解至关重要。Ad5-hACE2 转导的小鼠能够快速评估候选疫苗、人恢复期血浆和两种抗病毒疗法(聚肌胞和瑞德西韦)。总之,我们描述了一种具有广泛和即时用途的小鼠模型,可用于研究 COVID-19 的发病机制,并评估新的治疗方法和疫苗。

https://cdn.ncbi.nlm.nih.gov/pmc/blobs/c1c5/7284240/a767f58766c4/fx1_lrg.jpg

文献AI研究员

20分钟写一篇综述,助力文献阅读效率提升50倍。

立即体验

用中文搜PubMed

大模型驱动的PubMed中文搜索引擎

马上搜索

文档翻译

学术文献翻译模型,支持多种主流文档格式。

立即体验