Suppr超能文献

新冠病毒感染的全球磷酸化组景观。

The Global Phosphorylation Landscape of SARS-CoV-2 Infection.

机构信息

QBI COVID-19 Research Group (QCRG), San Francisco, CA 94158, USA; Quantitative Biosciences Institute (QBI), University of California, San Francisco, San Francisco, CA 94158, USA; J. David Gladstone Institutes, San Francisco, CA 94158, USA; Department of Cellular and Molecular Pharmacology, University of California, San Francisco, San Francisco, CA 94158, USA.

European Molecular Biology Laboratory (EMBL), European Bioinformatics Institute, Wellcome Genome Campus, Hinxton, Cambridge, UK.

出版信息

Cell. 2020 Aug 6;182(3):685-712.e19. doi: 10.1016/j.cell.2020.06.034. Epub 2020 Jun 28.

Abstract

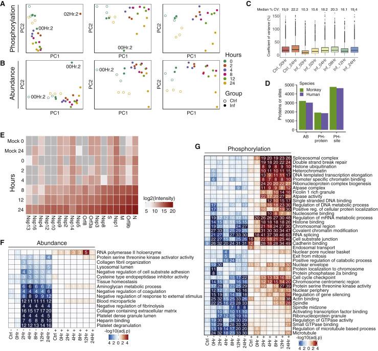
The causative agent of the coronavirus disease 2019 (COVID-19) pandemic, severe acute respiratory syndrome coronavirus 2 (SARS-CoV-2), has infected millions and killed hundreds of thousands of people worldwide, highlighting an urgent need to develop antiviral therapies. Here we present a quantitative mass spectrometry-based phosphoproteomics survey of SARS-CoV-2 infection in Vero E6 cells, revealing dramatic rewiring of phosphorylation on host and viral proteins. SARS-CoV-2 infection promoted casein kinase II (CK2) and p38 MAPK activation, production of diverse cytokines, and shutdown of mitotic kinases, resulting in cell cycle arrest. Infection also stimulated a marked induction of CK2-containing filopodial protrusions possessing budding viral particles. Eighty-seven drugs and compounds were identified by mapping global phosphorylation profiles to dysregulated kinases and pathways. We found pharmacologic inhibition of the p38, CK2, CDK, AXL, and PIKFYVE kinases to possess antiviral efficacy, representing potential COVID-19 therapies.

摘要

导致 2019 年冠状病毒病(COVID-19)大流行的病原体,严重急性呼吸综合征冠状病毒 2(SARS-CoV-2),已在全球范围内感染了数百万人,并导致数十万人死亡,这凸显了开发抗病毒疗法的迫切需要。在这里,我们展示了一项基于定量质谱的 SARS-CoV-2 在 Vero E6 细胞中感染的磷酸化蛋白质组学调查,揭示了宿主和病毒蛋白磷酸化的剧烈重排。SARS-CoV-2 感染促进了酪蛋白激酶 2(CK2)和 p38 MAPK 的激活、多种细胞因子的产生以及有丝分裂激酶的失活,导致细胞周期停滞。感染还刺激了含有芽生病毒颗粒的 CK2 包含的丝状伪足突起的明显诱导。通过将全局磷酸化图谱映射到失调的激酶和途径,鉴定了 87 种药物和化合物。我们发现抑制 p38、CK2、CDK、AXL 和 PIKFYVE 激酶具有抗病毒功效,这代表了潜在的 COVID-19 治疗方法。

https://cdn.ncbi.nlm.nih.gov/pmc/blobs/b292/7321036/373f3c9e91ee/fx1_lrg.jpg

文献AI研究员

20分钟写一篇综述,助力文献阅读效率提升50倍。

立即体验

用中文搜PubMed

大模型驱动的PubMed中文搜索引擎

马上搜索

文档翻译

学术文献翻译模型,支持多种主流文档格式。

立即体验