Suppr超能文献

进化上差异较大的 I 结构域可以在功能上替代 TRAP 的必需配体结合结构域。

Evolutionarily distant I domains can functionally replace the essential ligand-binding domain of TRAP.

机构信息

Integrative Parasitology, Center for Infectious Diseases, Heidelberg University Medical School, Heidelberg, Germany.

Université de Strasbourg, CNRS UPR9022, INSERM U963, Institut de Biologie Moléculaire et Cellulaire, Strasbourg, France.

出版信息

Elife. 2020 Jul 10;9:e57572. doi: 10.7554/eLife.57572.

Abstract

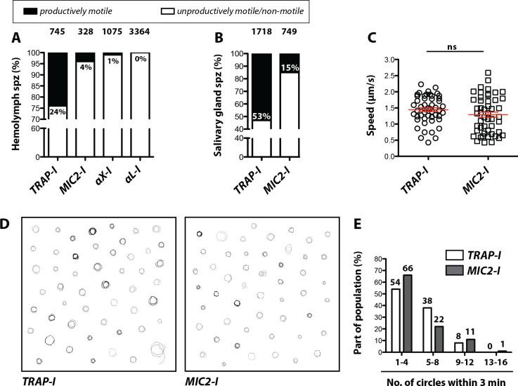
Inserted (I) domains function as ligand-binding domains in adhesins that support cell adhesion and migration in many eukaryotic phyla. These adhesins include integrin αβ heterodimers in metazoans and single subunit transmembrane proteins in apicomplexans such as TRAP in and MIC2 in . Here we show that the I domain of TRAP is essential for sporozoite gliding motility, mosquito salivary gland invasion and mouse infection. Its replacement with the I domain from Toxoplasma MIC2 fully restores tissue invasion and parasite transmission, while replacement with the aX I domain from human integrins still partially restores liver infection. Mutations around the ligand binding site allowed salivary gland invasion but led to inefficient transmission to the rodent host. These results suggest that apicomplexan parasites appropriated polyspecific I domains in part for their ability to engage with multiple ligands and to provide traction for emigration into diverse organs in distant phyla.

摘要

插入 (I) 结构域在黏附素中作为配体结合结构域发挥作用,这些黏附素支持许多真核生物门的细胞黏附和迁移。这些黏附素包括后生动物中的整合素 αβ 异二聚体和顶复门生物中的单亚基跨膜蛋白,如 和 中的 TRAP 和 MIC2。在这里,我们表明 TRAP 的 I 结构域对于子孢子滑行运动、蚊子唾液腺入侵和小鼠感染是必不可少的。用来自弓形虫 MIC2 的 I 结构域替换它完全恢复了组织入侵和寄生虫传播,而用人整合素的 aX I 结构域替换则部分恢复了肝脏感染。围绕配体结合位点的突变允许唾液腺入侵,但导致向啮齿动物宿主的传播效率低下。这些结果表明,顶复门寄生虫部分利用多特异性 I 结构域的能力来与多种配体结合,并为迁移到遥远门的不同器官提供牵引力。

https://cdn.ncbi.nlm.nih.gov/pmc/blobs/92fb/7351488/1255fe1b92ef/elife-57572-fig1.jpg

文献AI研究员

20分钟写一篇综述,助力文献阅读效率提升50倍。

立即体验

用中文搜PubMed

大模型驱动的PubMed中文搜索引擎

马上搜索

文档翻译

学术文献翻译模型,支持多种主流文档格式。

立即体验