Suppr超能文献

长链非编码 RNA HOTAIR 介导的 MTHFR 甲基化抑制食管癌细胞对 5-氟尿嘧啶的敏感性。

LncRNA HOTAIR-mediated MTHFR methylation inhibits 5-fluorouracil sensitivity in esophageal cancer cells.

机构信息

Department of Pharmacology, Shantou University Medical College, Shantou, 515041, P.R. China.

Department of Pharmacology, Guangzhou Red Cross Hospital, Jinan University, Guangzhou, 510220, P.R. China.

出版信息

J Exp Clin Cancer Res. 2020 Jul 11;39(1):131. doi: 10.1186/s13046-020-01610-1.

Abstract

BACKGROUND

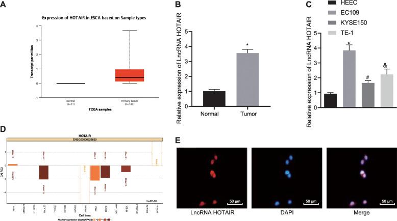
Esophageal cancer (EC) represents one of the most aggressive digestive neoplasms globally, with marked geographical variations in morbidity and mortality. Chemoprevention is a promising approach for cancer therapy, while acquired chemoresistance is a major obstacle impeding the success of 5-fluorouracil (5-FU)-based chemotherapy in EC, with the mechanisms underlying resistance not well-understood. In the present study, we focus on exploring the role of long non-coding RNA (lncRNA) HOTAIR in EC progression and sensitivity of EC cells to 5-FU.

METHODS

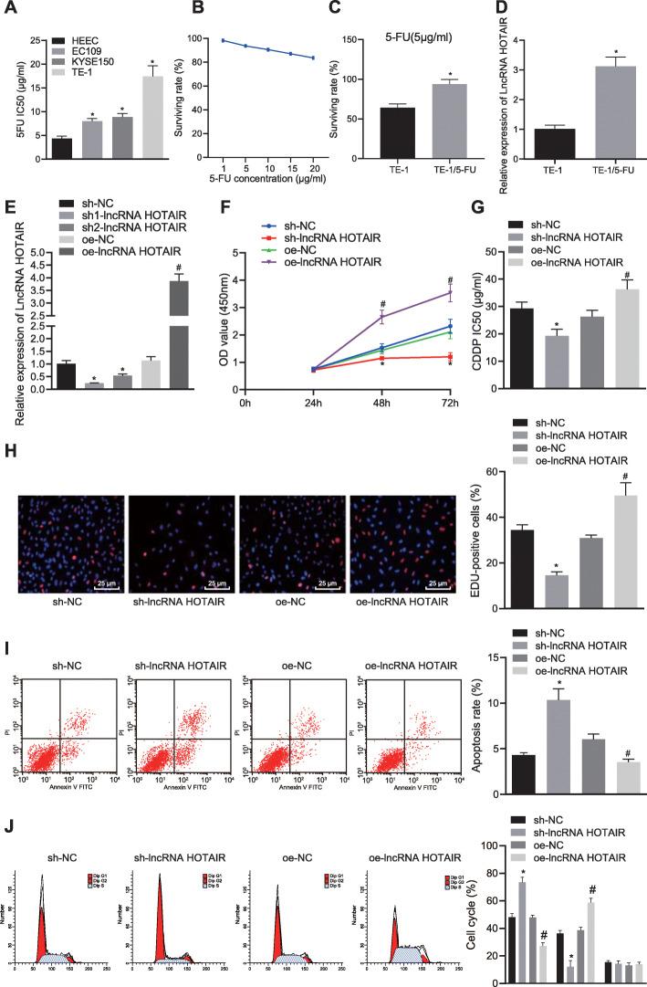
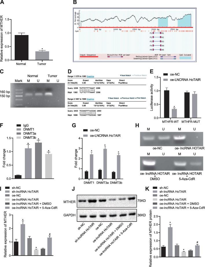
Paired cancerous and pre-cancerous tissues surgically resected from EC patients were collected in this study. Promoter methylation of the MTHFR was assessed by methylation-specific PCR. RIP and ChIP assays were adopted to examine the interaction of DNA methyltransferases (DNMTs) with lncRNA HOTAIR and MTHFR, respectively. EC cells resistant to 5-FU were induced by step-wise continuous increasing concentrations of 5-FU. The sensitivity of EC cells to 5-FU in vivo was evaluated in nude mice treated with xenografts of EC cells followed by injection with 5-FU (i.p.).

RESULTS

We found reciprocal expression patterns of lncRNA HOTAIR and MTHFR in EC tissues and human EC cells. Interference with lncRNA HOTAIR enhanced 5-FU-induced apoptosis, exhibited anti-proliferative activity, and reduced promoter methylation of the MTHFR in EC cells. Besides, overexpression of MTHFR attenuated the acquired chemoresistance induced by overexpression of lncRNA HOTAIR in EC cells. At last, enhanced chemosensitivity was observed in vivo once nude mice xenografted with lncRNA HOTAIR-depleted EC cells.

CONCLUSION

Together, our study proposes that pharmacologic targeting of lncRNA HOTAIR sensitizes EC cells to 5-FU-based chemotherapy by attenuating the promoter hypermethylation of the MTHFR in EC.

摘要

背景

食管癌(EC)是全球最具侵袭性的消化系统肿瘤之一,其发病率和死亡率存在明显的地域差异。化学预防是癌症治疗的一种有前途的方法,而获得性化疗耐药性是阻碍基于 5-氟尿嘧啶(5-FU)的化疗在 EC 中成功的主要障碍,其耐药机制尚不清楚。在本研究中,我们专注于探索长链非编码 RNA(lncRNA)HOTAIR 在 EC 进展和 EC 细胞对 5-FU 的敏感性中的作用。

方法

本研究收集了手术切除的 EC 患者配对的癌组织和癌前组织。采用甲基特异性 PCR 评估 MTHFR 的启动子甲基化。采用 RIP 和 ChIP 实验分别检测 DNA 甲基转移酶(DNMTs)与 lncRNA HOTAIR 和 MTHFR 的相互作用。通过逐步连续增加 5-FU 的浓度诱导 EC 细胞对 5-FU 耐药。通过对荷瘤裸鼠注射 5-FU(腹腔内),评估 EC 细胞对 5-FU 的体内敏感性。

结果

我们发现 lncRNA HOTAIR 和 MTHFR 在 EC 组织和人 EC 细胞中的表达模式呈相反趋势。干扰 lncRNA HOTAIR 增强了 5-FU 诱导的 EC 细胞凋亡,表现出抗增殖活性,并降低了 MTHFR 的启动子甲基化。此外,MTHFR 的过表达减弱了 lncRNA HOTAIR 过表达在 EC 细胞中诱导的获得性化疗耐药性。最后,在裸鼠荷瘤后注射 5-FU 时,观察到 lncRNA HOTAIR 耗尽的 EC 细胞的体内化疗敏感性增强。

结论

总之,我们的研究表明,通过减弱 MTHFR 的启动子过度甲基化,药物靶向 lncRNA HOTAIR 可使 EC 细胞对基于 5-FU 的化疗敏感。

https://cdn.ncbi.nlm.nih.gov/pmc/blobs/cac9/7353690/6d85b4bf8cac/13046_2020_1610_Fig1_HTML.jpg

文献AI研究员

20分钟写一篇综述,助力文献阅读效率提升50倍。

立即体验

用中文搜PubMed

大模型驱动的PubMed中文搜索引擎

马上搜索

文档翻译

学术文献翻译模型,支持多种主流文档格式。

立即体验