Suppr超能文献

长链非编码RNA LINC01134通过激活AKT1S1和NF-κB信号通路促进肝细胞癌转移。

Long Noncoding RNA LINC01134 Promotes Hepatocellular Carcinoma Metastasis via Activating AKT1S1 and NF-κB Signaling.

作者信息

Wang Chao, Chen Yan, Chen Kunlun, Zhang Lei

机构信息

Department of General Surgery, Clinical Research Center of Geriatric Diseases in Hubei Province, Tongji Hospital, Tongji Medical College, Huazhong University of Science and Technology, Wuhan, China.

Department of Pediatrics, Union Hospital, Tongji Medical College, Huazhong University of Science and Technology, Wuhan, China.

出版信息

Front Cell Dev Biol. 2020 Jun 12;8:429. doi: 10.3389/fcell.2020.00429. eCollection 2020.

Abstract

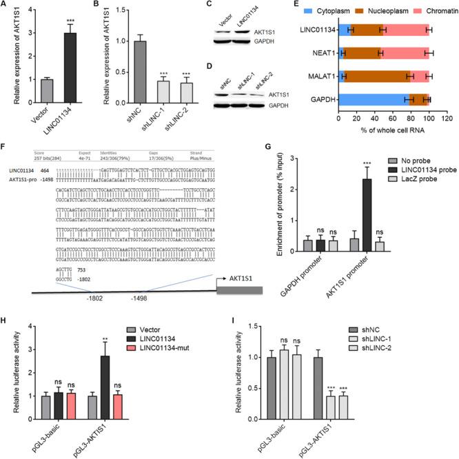
Hepatocellular carcinoma (HCC) is one of the most common malignancies with poor outcomes. The main causes of HCC-related deaths are recurrence and metastasis. Long noncoding RNAs (lncRNAs) are recently identified as critical regulators in cancers. However, the lncRNAs involved in HCC recurrence and metastasis are poorly understood. In this study, via analyzing The Cancer Genome Atlas Liver Hepatocellular Carcinoma dataset, we identified a novel lncRNA LINC01134, which is highly expressed in HCC tissues and correlated with microvascular invasion, macrovascular invasion, recurrence, and poor overall survival of HCC patients. Functional experiments revealed that ectopic expression of LINC01134 promotes HCC cell migration and invasion and HCC liver metastasis and lung metastasis . Knockdown of LINC01134 represses HCC cell migration and invasion and HCC liver metastasis and lung metastasis . Mechanistically, we found that LINC01134 directly binds the promoter of and activates expression. Via activating AKT1S1, LINC01134 further activates NF-κB signaling. The expression of LINC01134 is significantly positively correlated with that of AKT1S1 in HCC tissues. In line with LINC01134, AKT1S1 is also highly expressed in HCC tissues and correlated with poor survival of HCC patients. Functional rescue experiments showed that repressing AKT1S1 or NF-κB signaling abrogates the roles of LINC01134 in HCC. Taken together, these findings recognized LINC01134 as a novel oncogenic lncRNA, which indicates vascular invasion, recurrence, and poor overall survival of HCC patients. LINC01134 promotes HCC metastasis via activating AKT1S1 expression and subsequently activating NF-κB signaling. This study suggested LINC01134 as a potential prognostic biomarker and therapeutic target for HCC.

摘要

肝细胞癌(HCC)是最常见且预后较差的恶性肿瘤之一。HCC相关死亡的主要原因是复发和转移。长链非编码RNA(lncRNAs)最近被确定为癌症中的关键调节因子。然而,参与HCC复发和转移的lncRNAs仍知之甚少。在本研究中,通过分析癌症基因组图谱肝细胞癌数据集,我们鉴定出一种新型lncRNA LINC01134,其在HCC组织中高表达,且与微血管侵犯、大血管侵犯、复发以及HCC患者的总生存期较差相关。功能实验表明,LINC01134的异位表达促进HCC细胞迁移和侵袭以及HCC肝转移和肺转移。敲低LINC01134可抑制HCC细胞迁移和侵袭以及HCC肝转移和肺转移。机制上,我们发现LINC01134直接结合并激活的启动子表达。通过激活AKT1S1,LINC01134进一步激活NF-κB信号通路。在HCC组织中,LINC01134的表达与AKT1S1的表达显著正相关。与LINC01134一致,AKT1S1在HCC组织中也高表达,且与HCC患者的不良生存相关。功能挽救实验表明,抑制AKT1S1或NF-κB信号通路可消除LINC01134在HCC中的作用。综上所述,这些发现将LINC01134识别为一种新型致癌lncRNA,其提示HCC患者的血管侵犯、复发和总生存期较差。LINC

https://cdn.ncbi.nlm.nih.gov/pmc/blobs/6612/7325970/ad2b4480d50b/fcell-08-00429-g001.jpg

文献AI研究员

20分钟写一篇综述,助力文献阅读效率提升50倍。

立即体验

用中文搜PubMed

大模型驱动的PubMed中文搜索引擎

马上搜索

文档翻译

学术文献翻译模型,支持多种主流文档格式。

立即体验