Suppr超能文献

异甘草素通过抑制 PSCs 的活化和巨噬细胞向胰腺浸润来改善雨蛙肽诱导的慢性胰腺炎。

Isoliquiritigenin ameliorates caerulein-induced chronic pancreatitis by inhibiting the activation of PSCs and pancreatic infiltration of macrophages.

机构信息

Department of Gastroenterology, Changhai Hospital, The Second Military Medical University, Shanghai, China.

Shanghai Institute of Pancreatic Diseases, Shanghai, China.

出版信息

J Cell Mol Med. 2020 Sep;24(17):9667-9681. doi: 10.1111/jcmm.15498. Epub 2020 Jul 17.

Abstract

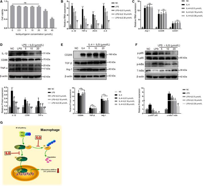
Chronic pancreatitis (CP) is characterized by persistent inflammation of the pancreas that results in progressive loss of the endocrine and exocrine compartment owing to atrophy and/or replacement with fibrotic tissue. Currently, the clinical therapeutic scheme of CP is mainly symptomatic treatment including pancreatic enzyme replacement, glycaemic control and nutritional support therapy, lacking of specific therapeutic drugs for prevention and suppression of inflammation and fibrosis aggravating in CP. Here, we investigated the effect of isoliquiritigenin (ILG), a chalcone-type dietary compound derived from licorice, on pancreatic fibrosis and inflammation in a model of caerulein-induced murine CP, and the results indicated that ILG notably alleviated pancreatic fibrosis and infiltration of macrophages. Further in vitro studies in human pancreatic stellate cells (hPSCs) showed that ILG exerted significant inhibition on the proliferation and activation of hPSCs, which may be due to negative regulation of the ERK1/2 and JNK1/2 activities. Moreover, ILG significantly restrained the M1 polarization of macrophages (RAW 264.7) via attenuation of the NF-κB signalling pathway, whereas the M2 polarization was hardly affected. These findings indicated that ILG might be a potential anti-inflammatory and anti-fibrotic therapeutic agent for CP.

摘要

慢性胰腺炎(CP)的特征是胰腺持续炎症,导致内分泌和外分泌部分由于萎缩和/或纤维化组织替代而逐渐丧失。目前,CP 的临床治疗方案主要是对症治疗,包括胰腺酶替代治疗、血糖控制和营养支持治疗,缺乏预防和抑制 CP 中炎症和纤维化加重的特定治疗药物。在这里,我们研究了甘草查尔酮(ILG)对鹅去氧胆酸诱导的小鼠 CP 模型中胰腺纤维化和炎症的影响,结果表明 ILG 显著减轻了胰腺纤维化和巨噬细胞浸润。进一步在人胰腺星状细胞(hPSC)中的体外研究表明,ILG 对 hPSC 的增殖和激活具有显著的抑制作用,这可能是由于 ERK1/2 和 JNK1/2 活性的负调节。此外,ILG 通过抑制 NF-κB 信号通路显著抑制了巨噬细胞(RAW 264.7)的 M1 极化,而 M2 极化几乎不受影响。这些发现表明,ILG 可能是 CP 的一种潜在的抗炎和抗纤维化治疗药物。

https://cdn.ncbi.nlm.nih.gov/pmc/blobs/874c/7520303/4bb87694e365/JCMM-24-9667-g001.jpg

文献AI研究员

20分钟写一篇综述,助力文献阅读效率提升50倍。

立即体验

用中文搜PubMed

大模型驱动的PubMed中文搜索引擎

马上搜索

文档翻译

学术文献翻译模型,支持多种主流文档格式。

立即体验