Suppr超能文献

单核细胞来源的 APC 是 PD1 检查点阻断反应的核心,为联合治疗提供了一个治疗靶点。

Monocyte-derived APCs are central to the response of PD1 checkpoint blockade and provide a therapeutic target for combination therapy.

机构信息

Molecular Cell Biology and Immunology, Amsterdam Institute for Infection and Immunity, Cancer Center Amsterdam, Amsterdam UMC - Location VUMC, Amsterdam, The Netherlands

Molecular Cell Biology and Immunology, Amsterdam Institute for Infection and Immunity, Cancer Center Amsterdam, Amsterdam UMC - Location VUMC, Amsterdam, The Netherlands.

出版信息

J Immunother Cancer. 2020 Jul;8(2). doi: 10.1136/jitc-2020-000588.

Abstract

BACKGROUND

PD1 immune checkpoint blockade (αPD1 ICB) has shown unparalleled success in treating many types of cancer. However, response to treatment does not always lead to tumor rejection. While αPD1 ICB relies on cytotoxic CD8 T cells, antigen-presenting cells (APCs) at the tumor site are also needed for costimulation of tumor-infiltrating lymphocytes (TILs). It is still unclear how these APCs develop and function before and during αPD1 ICB or how they are associated with tumor rejection.

METHODS

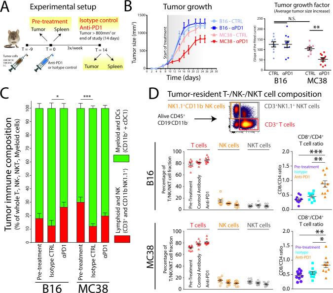
Here, we used B16 mouse melanoma and MC38 colorectal carcinoma tumor models, which show differential responses to αPD1 ICB. The immune composition of ICB insensitive B16 and sensitive MC38 were extensively investigated using multi-parameter flow cytometry and unsupervised clustering and trajectory analyses. We additionally analyzed existing single cell RNA sequencing data of the myeloid compartment of patients with melanoma undergoing αPD1 ICB. Lastly, we investigated the effect of CD40 agonistic antibody on the tumor-infiltrating monocyte-derived cells during αPD1 ICB.

RESULTS

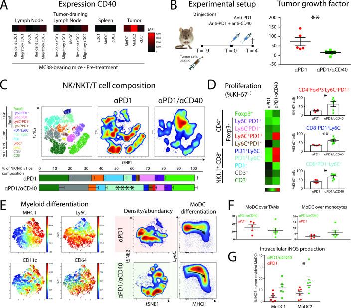
We show that monocyte-derived dendritic cells (moDCs) express high levels of costimulatory molecules and are correlated with effector TILs in the tumor microenvironment (TME) after αPD1 ICB only in responding mouse tumor models. Tumor-resident moDCs showed distinct differentiation from monocytes in both mouse and human tumors. We further confirmed significant enrichment of tumor-resident differentiated moDCs in patients with melanoma responding to αPD1 ICB therapy compared with non-responding patients. Moreover, moDCs could be targeted by agonistic anti-CD40 antibody, supporting moDC differentiation, effector T-cell expansion and anti-tumor immunity.

CONCLUSION

The combined analysis of myeloid and lymphoid populations in the TME during successful and non-successful PD1 ICB led to the discovery of monocyte-to-DC differentiation linked to expanding T-cell populations. This differentiation was found in patients during ICB, which was significantly higher during successful ICB. The finding of tumor-infiltrating monocytes and differentiating moDCs as druggable target for rational combination therapy opens new avenues of anti-tumor therapy design.

摘要

背景

PD1 免疫检查点阻断(αPD1 ICB)在治疗多种类型的癌症方面取得了无与伦比的成功。然而,治疗反应并不总是导致肿瘤排斥。虽然 αPD1 ICB 依赖于细胞毒性 CD8 T 细胞,但肿瘤部位的抗原呈递细胞(APCs)也需要用于肿瘤浸润淋巴细胞(TIL)的共刺激。目前尚不清楚这些 APC 在 αPD1 ICB 之前和期间是如何发展和发挥作用的,以及它们与肿瘤排斥的关系如何。

方法

在这里,我们使用 B16 小鼠黑色素瘤和 MC38 结直肠癌肿瘤模型,这些模型对 αPD1 ICB 的反应存在差异。使用多参数流式细胞术和无监督聚类和轨迹分析广泛研究了 ICB 不敏感的 B16 和敏感的 MC38 的免疫组成。我们还分析了接受 αPD1 ICB 的黑色素瘤患者髓系细胞的现有单细胞 RNA 测序数据。最后,我们研究了在 αPD1 ICB 期间 CD40 激动性抗体对肿瘤浸润的单核细胞衍生细胞的影响。

结果

我们表明,只有在反应性小鼠肿瘤模型中,αPD1 ICB 后,肿瘤浸润的单核细胞衍生树突状细胞(moDC)表达高水平的共刺激分子,并与效应 TIL 相关。在小鼠和人类肿瘤中,肿瘤驻留 moDC 从单核细胞中明显分化。我们进一步证实,与非反应性患者相比,对 αPD1 ICB 治疗有反应的黑色素瘤患者中,肿瘤驻留分化的 moDC 明显富集。此外,moDC 可被激动性抗 CD40 抗体靶向,支持 moDC 分化、效应 T 细胞扩增和抗肿瘤免疫。

结论

对成功和不成功的 PD1 ICB 期间 TME 中的髓系和淋巴系群体的综合分析导致发现与扩大的 T 细胞群体相关的单核细胞向 DC 分化。在 ICB 期间在患者中发现了这种分化,在成功的 ICB 期间明显更高。发现肿瘤浸润的单核细胞和分化的 moDC 作为合理联合治疗的可药物靶标,为抗肿瘤治疗设计开辟了新途径。

https://cdn.ncbi.nlm.nih.gov/pmc/blobs/8834/7371367/bfca13127f36/jitc-2020-000588f01.jpg

文献AI研究员

20分钟写一篇综述,助力文献阅读效率提升50倍。

立即体验

用中文搜PubMed

大模型驱动的PubMed中文搜索引擎

马上搜索

文档翻译

学术文献翻译模型,支持多种主流文档格式。

立即体验