Suppr超能文献

重组 5 型腺病毒载体 COVID-19 疫苗在 18 岁及以上健康成年人中的免疫原性和安全性:一项随机、双盲、安慰剂对照、2 期临床试验。

Immunogenicity and safety of a recombinant adenovirus type-5-vectored COVID-19 vaccine in healthy adults aged 18 years or older: a randomised, double-blind, placebo-controlled, phase 2 trial.

机构信息

NHC Key Laboratory of Enteric Pathogenic Microbiology, Jiangsu Provincial Center for Disease Control and Prevention, Nanjing, China.

Hubei Provincial Center for Diseases Control and Prevention, Wuhan, China.

出版信息

Lancet. 2020 Aug 15;396(10249):479-488. doi: 10.1016/S0140-6736(20)31605-6. Epub 2020 Jul 20.

Abstract

BACKGROUND

This is the first randomised controlled trial for assessment of the immunogenicity and safety of a candidate non-replicating adenovirus type-5 (Ad5)-vectored COVID-19 vaccine, aiming to determine an appropriate dose of the candidate vaccine for an efficacy study.

METHODS

This randomised, double-blind, placebo-controlled, phase 2 trial of the Ad5-vectored COVID-19 vaccine was done in a single centre in Wuhan, China. Healthy adults aged 18 years or older, who were HIV-negative and previous severe acute respiratory syndrome coronavirus 2 (SARS-CoV-2) infection-free, were eligible to participate and were randomly assigned to receive the vaccine at a dose of 1 × 10 viral particles per mL or 5 × 10 viral particles per mL, or placebo. Investigators allocated participants at a ratio of 2:1:1 to receive a single injection intramuscularly in the arm. The randomisation list (block size 4) was generated by an independent statistician. Participants, investigators, and staff undertaking laboratory analyses were masked to group allocation. The primary endpoints for immunogenicity were the geometric mean titres (GMTs) of specific ELISA antibody responses to the receptor binding domain (RBD) and neutralising antibody responses at day 28. The primary endpoint for safety evaluation was the incidence of adverse reactions within 14 days. All recruited participants who received at least one dose were included in the primary and safety analyses. This study is registered with ClinicalTrials.gov, NCT04341389.

FINDINGS

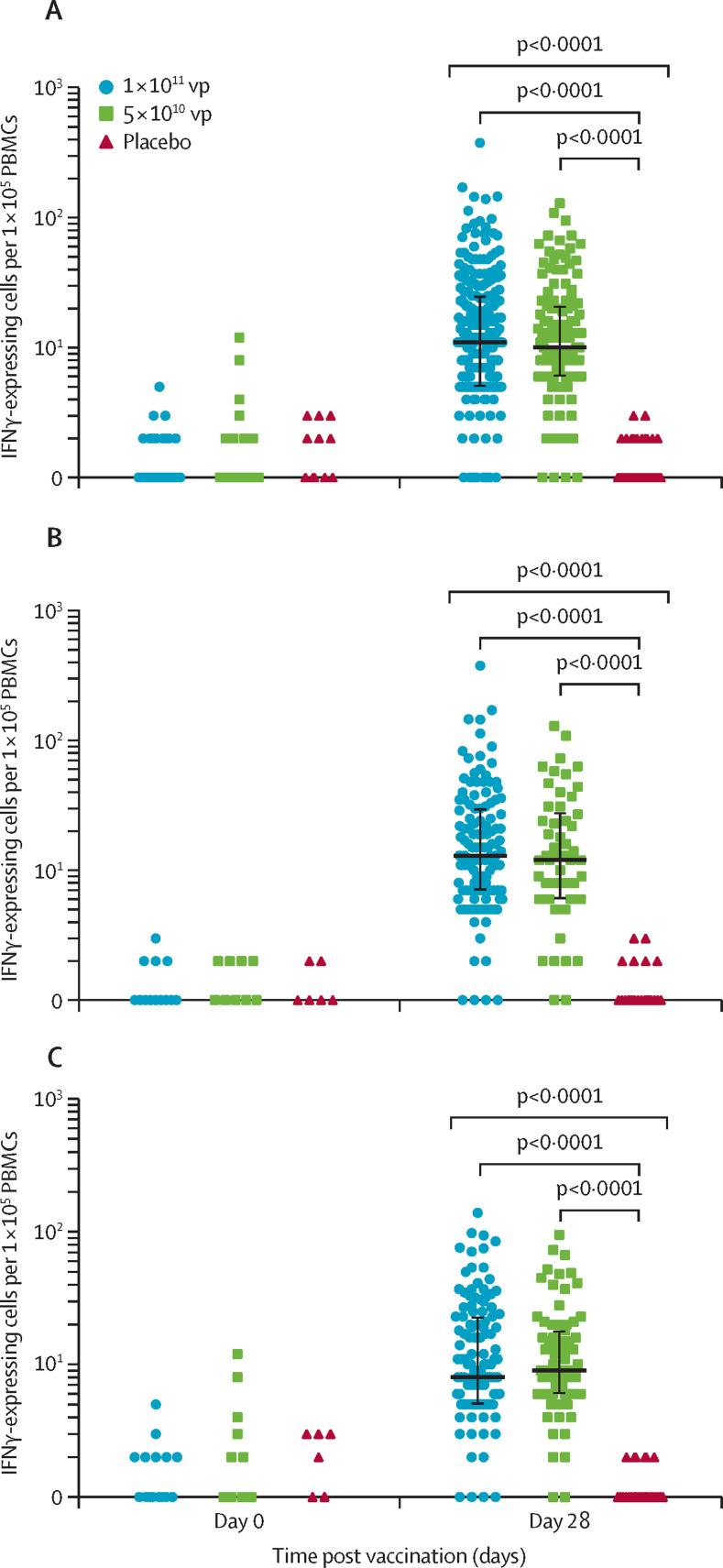
603 volunteers were recruited and screened for eligibility between April 11 and 16, 2020. 508 eligible participants (50% male; mean age 39·7 years, SD 12·5) consented to participate in the trial and were randomly assigned to receive the vaccine (1 × 10 viral particles n=253; 5 × 10 viral particles n=129) or placebo (n=126). In the 1 × 10 and 5 × 10 viral particles dose groups, the RBD-specific ELISA antibodies peaked at 656·5 (95% CI 575·2-749·2) and 571·0 (467·6-697·3), with seroconversion rates at 96% (95% CI 93-98) and 97% (92-99), respectively, at day 28. Both doses of the vaccine induced significant neutralising antibody responses to live SARS-CoV-2, with GMTs of 19·5 (95% CI 16·8-22·7) and 18·3 (14·4-23·3) in participants receiving 1 × 10 and 5 × 10 viral particles, respectively. Specific interferon γ enzyme-linked immunospot assay responses post vaccination were observed in 227 (90%, 95% CI 85-93) of 253 and 113 (88%, 81-92) of 129 participants in the 1 × 10 and 5 × 10 viral particles dose groups, respectively. Solicited adverse reactions were reported by 183 (72%) of 253 and 96 (74%) of 129 participants in the 1 × 10 and 5 × 10 viral particles dose groups, respectively. Severe adverse reactions were reported by 24 (9%) participants in the 1 × 10 viral particles dose group and one (1%) participant in the 5 × 10 viral particles dose group. No serious adverse reactions were documented.

INTERPRETATION

The Ad5-vectored COVID-19 vaccine at 5 × 10 viral particles is safe, and induced significant immune responses in the majority of recipients after a single immunisation.

FUNDING

National Key R&D Programme of China, National Science and Technology Major Project, and CanSino Biologics.

摘要

背景

这是首个评估候选非复制型腺病毒 5 型(Ad5)载体 COVID-19 疫苗免疫原性和安全性的随机对照临床试验,旨在确定候选疫苗用于疗效研究的合适剂量。

方法

这项 Ad5 载体 COVID-19 疫苗的随机、双盲、安慰剂对照、2 期临床试验在中国武汉的一个中心进行。年龄在 18 岁及以上、HIV 阴性且之前无严重急性呼吸综合征冠状病毒 2(SARS-CoV-2)感染史的健康成年人有资格参加,并被随机分配接受每毫升 1×10 病毒颗粒或 5×10 病毒颗粒的疫苗或安慰剂。研究人员以 2:1:1 的比例将参与者随机分配接受单次肌肉注射。随机分组列表(分组大小 4)由独立的统计学家生成。参与者、研究人员和进行实验室分析的工作人员对分组情况不知情。免疫原性的主要终点是第 28 天针对受体结合域(RBD)的特异性 ELISA 抗体反应和中和抗体反应的几何平均滴度(GMT)。安全性评估的主要终点是 14 天内不良反应的发生率。所有至少接受一剂疫苗的入组参与者均纳入主要和安全性分析。本研究在 ClinicalTrials.gov 注册,编号为 NCT04341389。

发现

2020 年 4 月 11 日至 16 日,共招募并筛选了 603 名符合条件的志愿者。508 名符合条件的参与者(50%为男性;平均年龄 39.7 岁,SD 12.5)同意参加试验,并被随机分配接受疫苗(1×10 病毒颗粒 n=253;5×10 病毒颗粒 n=129)或安慰剂(n=126)。在 1×10 和 5×10 病毒颗粒剂量组中,RBD 特异性 ELISA 抗体在第 28 天达到 656.5(95%CI 575.2-749.2)和 571.0(467.6-697.3),血清转化率分别为 96%(95%CI 93-98)和 97%(92-99)。两种剂量的疫苗均能诱导针对活 SARS-CoV-2 的显著中和抗体反应,GMT 分别为 19.5(95%CI 16.8-22.7)和 18.3(14.4-23.3),分别接受 1×10 和 5×10 病毒颗粒的参与者。接种疫苗后,253 名参与者中的 227 名(90%,95%CI 85-93)和 129 名参与者中的 113 名(88%,81-92)观察到特异性干扰素γ酶联免疫斑点测定反应。1×10 和 5×10 病毒颗粒剂量组分别有 183 名(72%)和 96 名(74%)的参与者报告了招募时的不良反应。1×10 病毒颗粒剂量组有 24 名(9%)参与者和 5×10 病毒颗粒剂量组有 1 名(1%)参与者报告了严重不良反应。没有记录到严重的不良反应。

解释

Ad5 载体 COVID-19 疫苗在 5×10 病毒颗粒时是安全的,并且在大多数接受者中单次免疫后可诱导显著的免疫反应。

资金

国家重点研发计划、国家科技重大专项和康希诺生物。

https://cdn.ncbi.nlm.nih.gov/pmc/blobs/42d1/7836858/b6725b0ba408/gr1_lrg.jpg

文献AI研究员

20分钟写一篇综述,助力文献阅读效率提升50倍。

立即体验

用中文搜PubMed

大模型驱动的PubMed中文搜索引擎

马上搜索

文档翻译

学术文献翻译模型,支持多种主流文档格式。

立即体验