Suppr超能文献

miR-145-5p 的缺失导致铜蓝蛋白干扰 PHD-铁轴和 HIF-2α 稳定在肺腺癌介导的血管生成中。

Loss of miR-145-5p Causes Ceruloplasmin Interference with PHD-Iron Axis and HIF-2α Stabilization in Lung Adenocarcinoma-Mediated Angiogenesis.

机构信息

Graduate Institute of Medicine, College of Medicine, Kaohsiung Medical University, Kaohsiung 807, Taiwan.

Department of Internal Medicine, School of Medicine, College of Medicine, Kaohsiung Medical University, Kaohsiung 807, Taiwan.

出版信息

Int J Mol Sci. 2020 Jul 18;21(14):5081. doi: 10.3390/ijms21145081.

Abstract

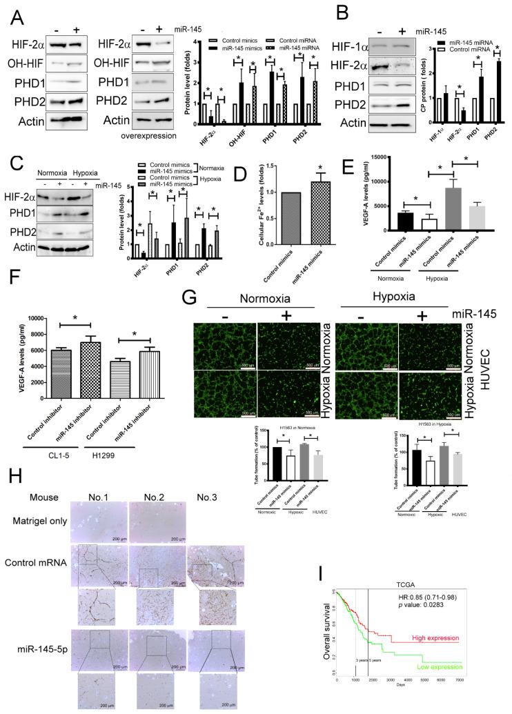
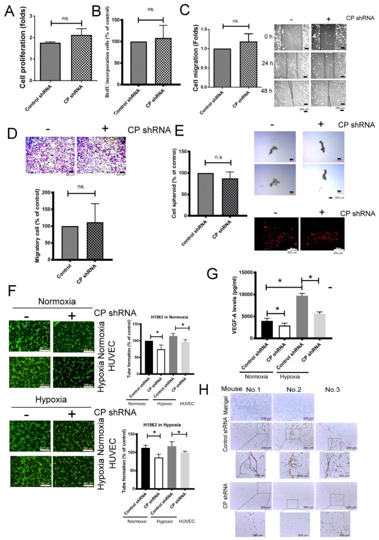
For decades, lung cancer has been the leading cause of cancer-related death worldwide. Hypoxia-inducible factors (HIFs) play critical roles in mediating lung cancer development and metastasis. The present study aims to clarify how HIF's over-activation affects lung cancer angiogenesis not only in a normoxic condition, but also a hypoxic niche. Our study shows that human lung cancer exhibits elevated levels of ceruloplasmin (CP), which has a negative impact on the prognosis of patients. CP affects the cellular Fe level, which inactivates prolyl hydroxylase (PHD) 1 and 2, resulting in HIF-2α enhancement. Increased HIF-2α leads to vascular endothelial growth factor-A (VEGF-A) secretion and angiogenesis. The expression of CP is under the epigenetic control of miR-145-5p. Restoration of miR-145-5p by miRNA mimics transfection decreases CP expression, increases Fe and PHD1/2 levels and HIF hydroxylation while reduced HIF-2α levels resulting in the inhibition of tumor angiogenesis. In contrast, inhibition of miR-145-5p by miRNA inhibitors increases the expression of CP and VEGF-A in lung cancer cells. Significantly, miR-145-5p expression is lost in the tumor samples of lung cancer patients, and low miR-145-5p expression is strongly correlated with a shorter overall survival time. In conclusion, the current study reveals the clinical importance and prognostic value of miR-145-5p and CP. It identifies a unique mechanism of HIF-2α over-activation, which is mediated by iron imbalance of the iron-PHD coupling that modulates tumor angiogenesis.

摘要

几十年来,肺癌一直是全球癌症相关死亡的主要原因。缺氧诱导因子 (HIFs) 在介导肺癌的发生和转移中起着关键作用。本研究旨在阐明 HIF 的过度激活如何不仅在常氧条件下,而且在低氧龛中影响肺癌血管生成。我们的研究表明,人肺癌表现出铜蓝蛋白 (CP) 的升高水平,这对患者的预后有负面影响。CP 影响细胞内的铁水平,使脯氨酰羟化酶 (PHD) 1 和 2 失活,导致 HIF-2α 增强。增加的 HIF-2α 导致血管内皮生长因子-A (VEGF-A) 的分泌和血管生成。CP 的表达受 miR-145-5p 的表观遗传控制。miRNA 模拟转染恢复 miR-145-5p 会降低 CP 表达,增加 Fe 和 PHD1/2 水平以及 HIF 羟化,同时降低 HIF-2α 水平,从而抑制肿瘤血管生成。相反,miRNA 抑制剂抑制 miR-145-5p 会增加肺癌细胞中 CP 和 VEGF-A 的表达。重要的是,miR-145-5p 在肺癌患者的肿瘤样本中丢失,并且低 miR-145-5p 表达与总生存期较短密切相关。总之,本研究揭示了 miR-145-5p 和 CP 的临床重要性和预后价值。它确定了 HIF-2α 过度激活的独特机制,该机制由铁-PHD 偶联的铁失衡介导,调节肿瘤血管生成。

https://cdn.ncbi.nlm.nih.gov/pmc/blobs/e7f4/7404111/1b8bf456e9f7/ijms-21-05081-g001.jpg

文献AI研究员

20分钟写一篇综述,助力文献阅读效率提升50倍。

立即体验

用中文搜PubMed

大模型驱动的PubMed中文搜索引擎

马上搜索

文档翻译

学术文献翻译模型,支持多种主流文档格式。

立即体验