Suppr超能文献

纵向分析揭示了重症 COVID-19 中的免疫失调。

Longitudinal analyses reveal immunological misfiring in severe COVID-19.

机构信息

Department of Immunobiology, Yale University School of Medicine, New Haven, CT, USA.

Laboratory of Mucosal Immunology, The Rockefeller University, New York, NY, USA.

出版信息

Nature. 2020 Aug;584(7821):463-469. doi: 10.1038/s41586-020-2588-y. Epub 2020 Jul 27.

Abstract

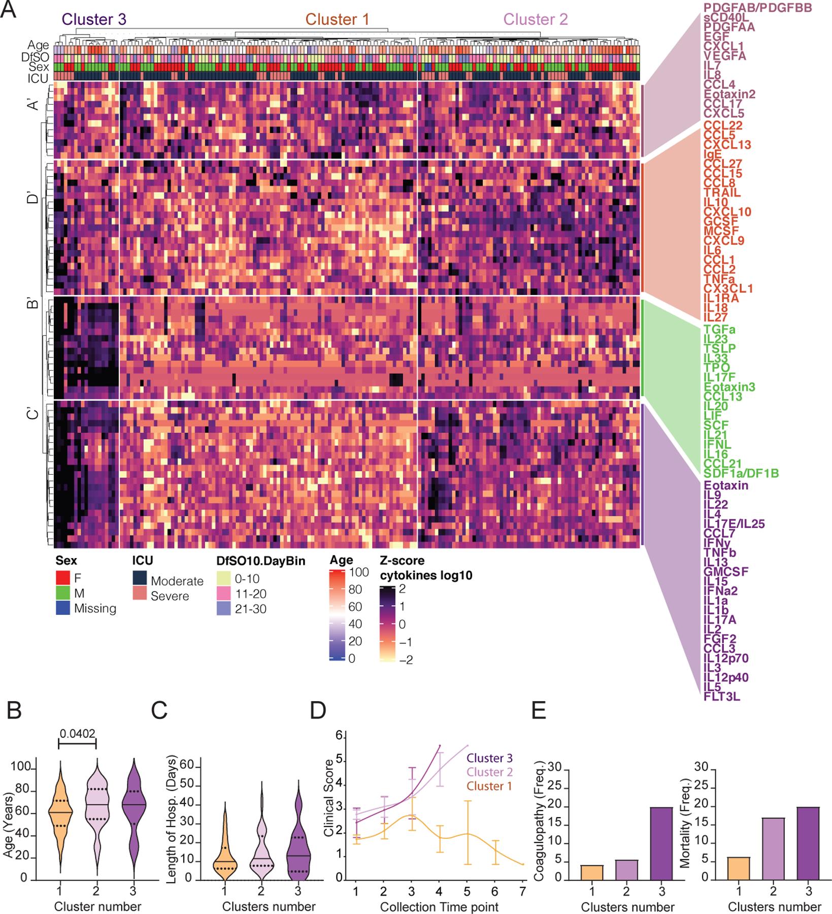
Recent studies have provided insights into the pathogenesis of coronavirus disease 2019 (COVID-19). However, the longitudinal immunological correlates of disease outcome remain unclear. Here we serially analysed immune responses in 113 patients with moderate or severe COVID-19. Immune profiling revealed an overall increase in innate cell lineages, with a concomitant reduction in T cell number. An early elevation in cytokine levels was associated with worse disease outcomes. Following an early increase in cytokines, patients with moderate COVID-19 displayed a progressive reduction in type 1 (antiviral) and type 3 (antifungal) responses. By contrast, patients with severe COVID-19 maintained these elevated responses throughout the course of the disease. Moreover, severe COVID-19 was accompanied by an increase in multiple type 2 (anti-helminths) effectors, including interleukin-5 (IL-5), IL-13, immunoglobulin E and eosinophils. Unsupervised clustering analysis identified four immune signatures, representing growth factors (A), type-2/3 cytokines (B), mixed type-1/2/3 cytokines (C), and chemokines (D) that correlated with three distinct disease trajectories. The immune profiles of patients who recovered from moderate COVID-19 were enriched in tissue reparative growth factor signature A, whereas the profiles of those with who developed severe disease had elevated levels of all four signatures. Thus, we have identified a maladapted immune response profile associated with severe COVID-19 and poor clinical outcome, as well as early immune signatures that correlate with divergent disease trajectories.

摘要

最近的研究提供了对 2019 年冠状病毒病(COVID-19)发病机制的深入了解。然而,疾病结局的纵向免疫学相关性仍不清楚。在这里,我们对 113 例中度或重度 COVID-19 患者的免疫反应进行了连续分析。免疫分析显示固有细胞谱系总体增加,同时 T 细胞数量减少。细胞因子水平的早期升高与较差的疾病结局相关。在细胞因子早期升高后,中度 COVID-19 患者表现出 1 型(抗病毒)和 3 型(抗真菌)反应逐渐减少。相比之下,严重 COVID-19 患者在整个疾病过程中保持这些升高的反应。此外,严重 COVID-19 伴随着多种 2 型(抗寄生虫)效应物的增加,包括白细胞介素 5(IL-5)、白细胞介素 13、免疫球蛋白 E 和嗜酸性粒细胞。无监督聚类分析确定了四个免疫特征,代表生长因子(A)、2/3 型细胞因子(B)、混合 1/2/3 型细胞因子(C)和趋化因子(D),与三种不同的疾病轨迹相关。从中度 COVID-19 中恢复的患者的免疫特征丰富了组织修复生长因子特征 A,而发展为严重疾病的患者的特征具有所有四个特征的升高水平。因此,我们已经确定了与严重 COVID-19 和不良临床结局相关的适应性不良免疫反应特征,以及与不同疾病轨迹相关的早期免疫特征。

https://cdn.ncbi.nlm.nih.gov/pmc/blobs/730f/7477538/770f97b90d93/nihms-1613920-f0005.jpg

文献AI研究员

20分钟写一篇综述,助力文献阅读效率提升50倍。

立即体验

用中文搜PubMed

大模型驱动的PubMed中文搜索引擎

马上搜索

文档翻译

学术文献翻译模型,支持多种主流文档格式。

立即体验