Suppr超能文献

同源重组修复缺陷评分用于鉴定具有 DNA 损伤反应缺陷的乳腺癌。

Homologous repair deficiency score for identifying breast cancers with defective DNA damage response.

机构信息

Biomedical Research Institute, Seoul National University Hospital, Seoul, Republic of Korea.

Cancer Research Institute, Seoul National University, Seoul, Republic of Korea.

出版信息

Sci Rep. 2020 Jul 27;10(1):12506. doi: 10.1038/s41598-020-68176-y.

Abstract

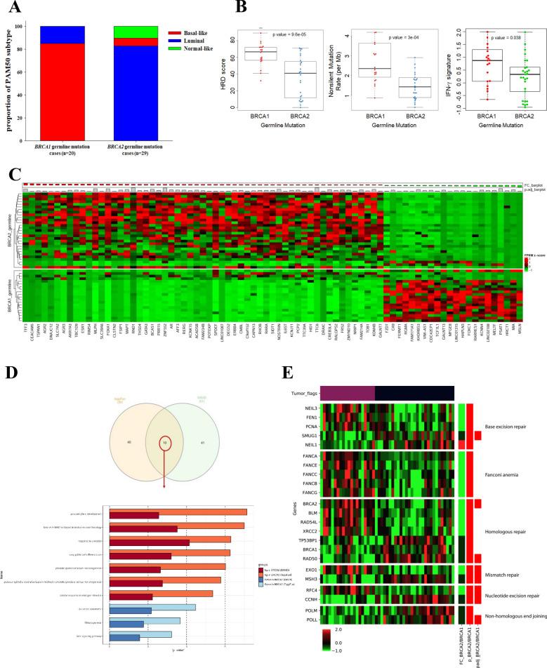
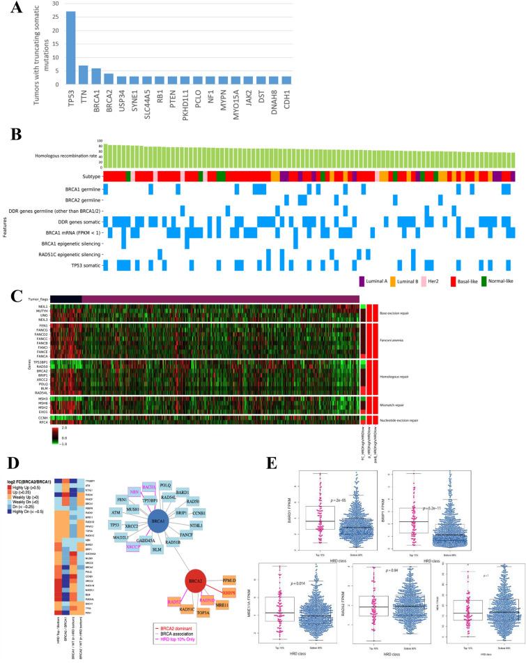
Breast cancer (BC) in patients with germline mutations of BRCA1/BRCA2 are associated with benefit from drugs targeting DNA damage response (DDR), but they account for only 5-7% of overall breast cancer. To define the characteristics of these tumors and also to identify tumors without BRCA mutation but with homologous recombination deficiency (HRD) is clinically relevant. To define characteristic features of HRD tumors and analyze the correlations between BRCA1/BRCA2 and BC subtypes, we analyzed 981 breast tumors from the TCGA database using the signature analyzer. The BRCA signature was strongly associated with the HRD score top 10% (score ≥ 57) population. This population showed a high level of mutations in DDR genes, including BRCA1/BRCA2. HRD tumors were associated with high expression levels of BARD1 and BRIP1. Besides, BRCA1/2 mutations were dominantly observed in basal and luminal subtypes, respectively. A comparison of HRD features in BC revealed that BRCA1 exerts a stronger influence inducing HRD features than BRCA2 does. It reveals genetic differences between BRCA1 and BRCA2 and provides a basis for the identification of HRD and other BRCA-associated tumors.

摘要

乳腺癌(BC)患者的种系突变 BRCA1/BRCA2 与针对 DNA 损伤反应(DDR)的药物获益相关,但它们仅占总体乳腺癌的 5-7%。为了定义这些肿瘤的特征,并且鉴定没有 BRCA 突变但具有同源重组缺陷(HRD)的肿瘤,这在临床上是相关的。为了定义 HRD 肿瘤的特征,并分析 BRCA1/BRCA2 与 BC 亚型之间的相关性,我们使用特征分析器分析了 TCGA 数据库中的 981 个乳腺肿瘤。BRCA 特征与 HRD 评分前 10%(评分≥57)人群强烈相关。该人群中 DDR 基因(包括 BRCA1/BRCA2)的突变水平很高。HRD 肿瘤与 BARD1 和 BRIP1 的高表达水平相关。此外,BRCA1/2 突变分别主要出现在基底和腔面亚型中。BC 中 HRD 特征的比较表明,BRCA1 比 BRCA2 更能诱导 HRD 特征。它揭示了 BRCA1 和 BRCA2 之间的遗传差异,并为鉴定 HRD 和其他与 BRCA 相关的肿瘤提供了依据。

https://cdn.ncbi.nlm.nih.gov/pmc/blobs/e19b/7385153/47b3cc37034a/41598_2020_68176_Fig1_HTML.jpg

文献AI研究员

20分钟写一篇综述,助力文献阅读效率提升50倍。

立即体验

用中文搜PubMed

大模型驱动的PubMed中文搜索引擎

马上搜索

文档翻译

学术文献翻译模型,支持多种主流文档格式。

立即体验