Suppr超能文献

杏仁后核调节雄性小鼠的性和攻击行为。

Posterior amygdala regulates sexual and aggressive behaviors in male mice.

机构信息

Neuroscience Institute, New York University Langone Medical Center, New York, NY, USA.

Neurobiology Section, Division of Biological Sciences, University of California, San Diego, La Jolla, CA, USA.

出版信息

Nat Neurosci. 2020 Sep;23(9):1111-1124. doi: 10.1038/s41593-020-0675-x. Epub 2020 Jul 27.

Abstract

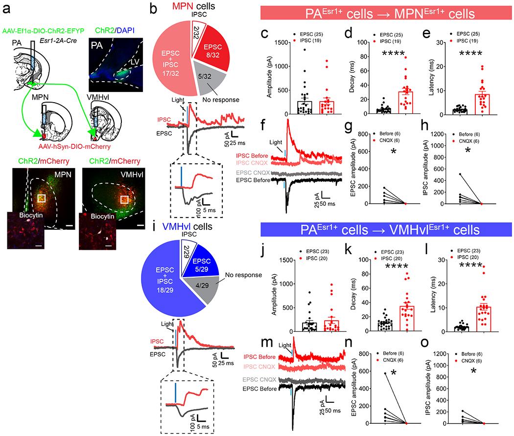
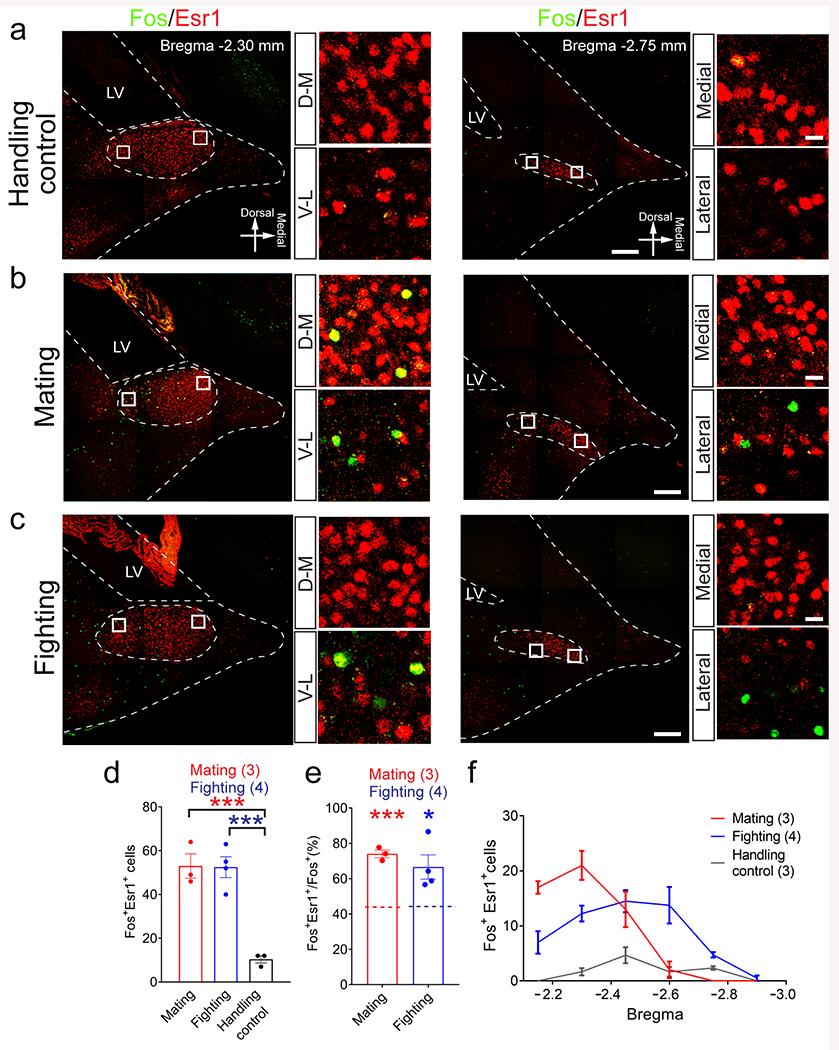
Sexual and aggressive behaviors are fundamental to animal survival and reproduction. The medial preoptic nucleus (MPN) and ventrolateral part of the ventromedial hypothalamus (VMHvl) are essential regions for male sexual and aggressive behaviors, respectively. While key inhibitory inputs to the VMHvl and MPN have been identified, the extrahypothalamic excitatory inputs essential for social behaviors remain elusive. Here we identify estrogen receptor alpha (Esr1)-expressing cells in the posterior amygdala (PA) as a main source of excitatory inputs to the hypothalamus and key mediators for mating and fighting in male mice. We find two largely distinct PA subpopulations that differ in connectivity, gene expression, in vivo responses and social behavior relevance. MPN-projecting PA cells are activated during mating and are necessary and sufficient for male sexual behaviors, while VMHvl-projecting PA cells are excited during intermale aggression and promote attacks. These findings place the PA as a key node in both male aggression and reproduction circuits.

摘要

性和攻击行为对动物的生存和繁殖至关重要。中脑前核(MPN)和下丘脑腹内侧核的腹外侧部分(VMHvl)分别是雄性性和攻击行为的必需区域。虽然已经确定了 VMHvl 和 MPN 的关键抑制性输入,但对于社会行为至关重要的下丘脑外兴奋性输入仍然难以捉摸。在这里,我们确定了在后杏仁核(PA)中表达雌激素受体 alpha(Esr1)的细胞是向下丘脑发出兴奋性输入的主要来源,也是雄性小鼠交配和战斗的关键介质。我们发现两个在连接、基因表达、体内反应和社会行为相关性方面存在很大差异的 PA 亚群。MPN 投射的 PA 细胞在交配期间被激活,是雄性性行为所必需且充分的,而 VMHvl 投射的 PA 细胞在雄性间攻击期间被兴奋,并促进攻击。这些发现将 PA 置于雄性攻击和繁殖回路的关键节点。

https://cdn.ncbi.nlm.nih.gov/pmc/blobs/67ac/7483354/10e008189fe1/nihms-1605430-f0008.jpg

文献AI研究员

20分钟写一篇综述,助力文献阅读效率提升50倍。

立即体验

用中文搜PubMed

大模型驱动的PubMed中文搜索引擎

马上搜索

文档翻译

学术文献翻译模型,支持多种主流文档格式。

立即体验