Suppr超能文献

鉴定结肠癌中具有长期肿瘤起始能力的亚群细胞。

Identification of a subpopulation of long-term tumor-initiating cells in colon cancer.

机构信息

Department of Gastrointestinal Surgery, The Second Affiliated Hospital of Chongqing Medical University, Chongqing 400014, China.

Department of Hepatobiliary Surgery, The Affiliated Hospital of North Sichuan Medical College, Sichuan 637000, China.

出版信息

Biosci Rep. 2020 Aug 28;40(8). doi: 10.1042/BSR20200437.

Abstract

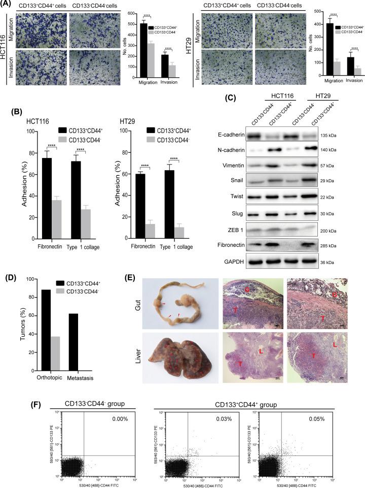
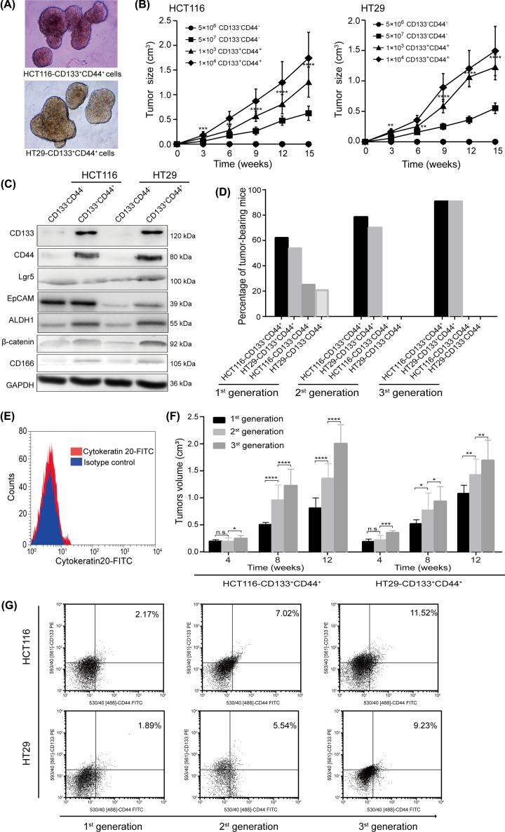
Long-term tumor-initiating cells (LT-TICs) are viewed as a quantifiable target for colon cancer therapy owing to their extensive self-renewal and tumorigenic and metastatic capacities. However, it is unknown which subpopulation of colon cancer cells contains LT-TICs. Here, based on the methods for isolating and identifying cancer stem cells (CSCs) and the functional features of LT-TICs, we aimed to identify a subpopulation of LT-TICs. Among the six cell lines assessed, our results showed that CD133 and CD44 coexpression was only detected in HCT116 and HT29 cell lines. In HCT116 and HT29 cells, CD133+CD44+ cells not only shared the extensive tumorigenic potential of LT-TICs but also functionally reproduced the behaviors of LT-TICs that drive tumor metastasis (TM) formation, suggesting that CD133+CD44+ cells are a typical representation of LT-TICs in colon cancer. Mechanistically, the enhanced capacity of CD133+CD44+ cells to drive metastasis involves the up-regulated expression of Wnt-, epithelial-mesenchymal transition (EMT)-, and metastasis-related genes in these cells. Additionally, CD133+CD44+ cells presented significant chemoresistance compared with corresponding nontumorigenic CD133-CD44- cells following exposure to oxaliplatin (OXLP) or 5-fluorouracil (5-FU). Accordingly, CD133+CD44+ cells contained lower reactive oxygen species (ROS) levels than CD1133-CD44- cells, and the low ROS levels in CD133+CD44+ cells were related to the enhancement of antioxidant defense systems. More importantly, CD133+CD44+ cells developed less DNA damage after exposure to chemotherapeutics than CD133-CD44- cells. In conclusion, we identified a subpopulation of LT-TICs in colon cancer.

摘要

长期肿瘤起始细胞(LT-TICs)因其广泛的自我更新和致瘤性及转移性能力,被视为结肠癌治疗的可量化靶点。然而,尚不清楚结肠癌细胞的哪个亚群包含 LT-TICs。在这里,我们基于分离和鉴定癌症干细胞(CSCs)的方法以及 LT-TIC 的功能特征,旨在鉴定 LT-TIC 的一个亚群。在评估的六个细胞系中,我们的结果表明,CD133 和 CD44 的共表达仅在 HCT116 和 HT29 细胞系中检测到。在 HCT116 和 HT29 细胞中,CD133+CD44+细胞不仅具有 LT-TIC 的广泛致瘤潜能,而且在功能上再现了驱动肿瘤转移(TM)形成的 LT-TIC 行为,这表明 CD133+CD44+细胞是结肠癌中 LT-TIC 的典型代表。在机制上,CD133+CD44+细胞增强转移能力涉及这些细胞中 Wnt、上皮-间充质转化(EMT)和转移相关基因的上调表达。此外,与相应的非致瘤性 CD133-CD44-细胞相比,CD133+CD44+细胞在暴露于奥沙利铂(OXLP)或 5-氟尿嘧啶(5-FU)后表现出显著的化疗耐药性。因此,与 CD1133-CD44-细胞相比,CD133+CD44+细胞中的活性氧(ROS)水平较低,而 CD133+CD44+细胞中的低 ROS 水平与抗氧化防御系统的增强有关。更重要的是,与 CD133-CD44-细胞相比,CD133+CD44+细胞在暴露于化疗药物后产生的 DNA 损伤较少。总之,我们鉴定了结肠癌中 LT-TIC 的一个亚群。

https://cdn.ncbi.nlm.nih.gov/pmc/blobs/1d09/7447854/0ab4e3c0232f/bsr-40-bsr20200437-g1.jpg

文献AI研究员

20分钟写一篇综述,助力文献阅读效率提升50倍。

立即体验

用中文搜PubMed

大模型驱动的PubMed中文搜索引擎

马上搜索

文档翻译

学术文献翻译模型,支持多种主流文档格式。

立即体验