Suppr超能文献

快速眼动睡眠稳定了摄食行为的下丘脑表现。

REM sleep stabilizes hypothalamic representation of feeding behavior.

机构信息

Zentrum für Experimentelle Neurologie, Department of Neurology, Inselspital University Hospital Bern, CH-3010 Bern, Switzerland.

Department of Biomedical Research, University of Bern, CH-3010 Bern, Switzerland.

出版信息

Proc Natl Acad Sci U S A. 2020 Aug 11;117(32):19590-19598. doi: 10.1073/pnas.1921909117. Epub 2020 Jul 30.

Abstract

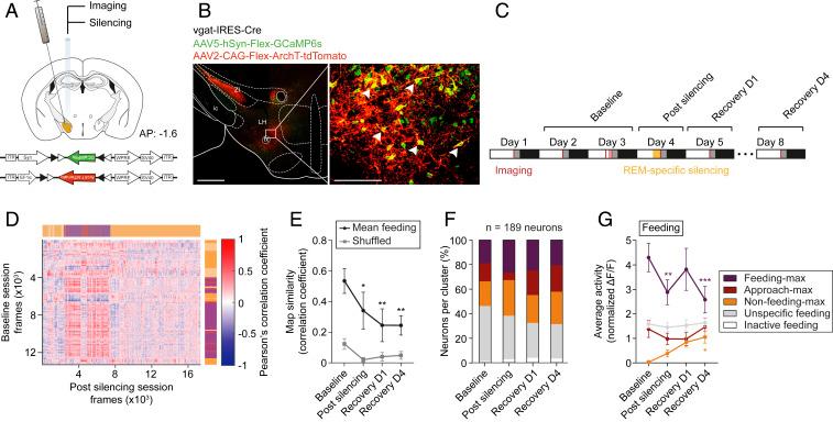
During rapid eye movement (REM) sleep, behavioral unresponsiveness contrasts strongly with intense brain-wide neural network dynamics. Yet, the physiological functions of this cellular activation remain unclear. Using in vivo calcium imaging in freely behaving mice, we found that inhibitory neurons in the lateral hypothalamus (LH) show unique activity patterns during feeding that are reactivated during REM, but not non-REM, sleep. REM sleep-specific optogenetic silencing of LH cells induced a reorganization of these activity patterns during subsequent feeding behaviors accompanied by decreased food intake. Our findings provide evidence for a role for REM sleep in the maintenance of cellular representations of feeding behavior.

摘要

在快速眼动 (REM) 睡眠期间,行为无反应性与强烈的全脑神经网络动力学形成鲜明对比。然而,这种细胞激活的生理功能仍不清楚。使用在自由活动的小鼠中进行的体内钙成像,我们发现外侧下丘脑 (LH) 中的抑制性神经元在进食期间表现出独特的活动模式,这些活动模式在 REM 睡眠期间被重新激活,但在非 REM 睡眠期间不会被重新激活。LH 细胞的 REM 睡眠特异性光遗传学沉默会导致在随后的进食行为期间这些活动模式发生重组,并伴随着食物摄入量的减少。我们的发现为 REM 睡眠在维持进食行为的细胞表示中的作用提供了证据。

https://cdn.ncbi.nlm.nih.gov/pmc/blobs/c71e/7430996/a272b5a8faa5/pnas.1921909117fig01.jpg

文献AI研究员

20分钟写一篇综述,助力文献阅读效率提升50倍。

立即体验

用中文搜PubMed

大模型驱动的PubMed中文搜索引擎

马上搜索

文档翻译

学术文献翻译模型,支持多种主流文档格式。

立即体验