Suppr超能文献

HIV Vpr 通过两个独立步骤调节宿主 DNA 损伤反应来损伤 DNA 并抑制双链 DNA 断裂修复。

HIV Vpr Modulates the Host DNA Damage Response at Two Independent Steps to Damage DNA and Repress Double-Strand DNA Break Repair.

机构信息

Department of Microbiology, Immunology, and Molecular Genetics, University of California, Los Angeles, California, USA.

Molecular Biology Institute, University of California, Los Angeles, California, USA.

出版信息

mBio. 2020 Aug 4;11(4):e00940-20. doi: 10.1128/mBio.00940-20.

Abstract

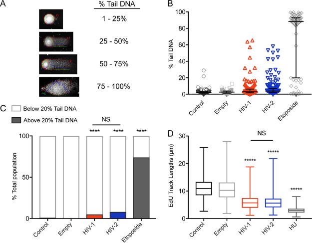
The DNA damage response (DDR) is a signaling cascade that is vital to ensuring the fidelity of the host genome in the presence of genotoxic stress. Growing evidence has emphasized the importance of both activation and repression of the host DDR by diverse DNA and RNA viruses. Previous work has shown that HIV-1 is also capable of engaging the host DDR, primarily through the conserved accessory protein Vpr. However, the extent of this engagement has remained unclear. Here, we show that HIV-1 and HIV-2 Vpr directly induce DNA damage and stall DNA replication, leading to the activation of several markers of double- and single-strand DNA breaks. Despite causing damage and activating the DDR, we found that Vpr represses the repair of double-strand breaks (DSB) by inhibiting homologous recombination (HR) and nonhomologous end joining (NHEJ). Mutational analyses of Vpr revealed that DNA damage and DDR activation are independent from repression of HR and Vpr-mediated cell cycle arrest. Moreover, we show that repression of HR does not require cell cycle arrest but instead may precede this long-standing enigmatic Vpr phenotype. Together, our data uncover that Vpr globally modulates the host DDR at at least two independent steps, offering novel insight into the primary functions of lentiviral Vpr and the roles of the DNA damage response in lentiviral replication. The DNA damage response (DDR) is a signaling cascade that safeguards the genome from genotoxic agents, including human pathogens. However, the DDR has also been utilized by many pathogens, such as human immunodeficiency virus (HIV), to enhance infection. To properly treat HIV-positive individuals, we must understand how the virus usurps our own cellular processes. Here, we have found that an important yet poorly understood gene in HIV, Vpr, targets the DDR at two unique steps: it causes damage and activates DDR signaling, and it represses the ability of cells to repair this damage, which we hypothesize is central to the primary function of Vpr. In clarifying these important functions of Vpr, our work highlights the multiple ways human pathogens engage the DDR and further suggests that modulation of the DDR is a novel way to help in the fight against HIV.

摘要

DNA 损伤反应(DDR)是一种信号级联反应,对于确保宿主基因组在存在遗传毒性应激时的保真度至关重要。越来越多的证据强调了不同的 DNA 和 RNA 病毒对宿主 DDR 的激活和抑制的重要性。先前的工作表明,HIV-1 也能够参与宿主 DDR,主要通过保守的辅助蛋白 Vpr。然而,这种参与的程度尚不清楚。在这里,我们表明 HIV-1 和 HIV-2 Vpr 直接诱导 DNA 损伤并使 DNA 复制停滞,导致双链和单链 DNA 断裂的几个标志物的激活。尽管 Vpr 引起损伤并激活 DDR,但我们发现 Vpr 通过抑制同源重组(HR)和非同源末端连接(NHEJ)来抑制双链断裂(DSB)的修复。Vpr 的突变分析表明,DNA 损伤和 DDR 激活与 HR 的抑制和 Vpr 介导的细胞周期停滞无关。此外,我们表明 HR 的抑制不需要细胞周期停滞,而是可能先于这一长期存在的神秘 Vpr 表型。总之,我们的数据揭示了 Vpr 在至少两个独立的步骤上全局调节宿主 DDR,为慢病毒 Vpr 的主要功能和 DNA 损伤反应在慢病毒复制中的作用提供了新的见解。DNA 损伤反应(DDR)是一种信号级联反应,可保护基因组免受遗传毒性物质的侵害,包括人类病原体。然而,许多病原体,如人类免疫缺陷病毒(HIV),也利用了 DDR 来增强感染。为了正确治疗 HIV 阳性个体,我们必须了解病毒如何篡夺我们自己的细胞过程。在这里,我们发现 HIV 中的一个重要但知之甚少的基因 Vpr,在两个独特的步骤上靶向 DDR:它引起损伤并激活 DDR 信号转导,它抑制细胞修复这种损伤的能力,我们假设这是 Vpr 的主要功能的核心。在阐明 Vpr 的这些重要功能时,我们的工作强调了人类病原体与 DDR 相互作用的多种方式,并进一步表明 DDR 的调节是帮助对抗 HIV 的一种新方法。

https://cdn.ncbi.nlm.nih.gov/pmc/blobs/e5ee/7407082/d83fbe5a76f9/mBio.00940-20-f0001.jpg

文献AI研究员

20分钟写一篇综述,助力文献阅读效率提升50倍。

立即体验

用中文搜PubMed

大模型驱动的PubMed中文搜索引擎

马上搜索

文档翻译

学术文献翻译模型,支持多种主流文档格式。

立即体验