Suppr超能文献

KLF4 作为抑癌基因与根治性切除术后肝细胞癌预后的关系。

The association between KLF4 as a tumor suppressor and the prognosis of hepatocellular carcinoma after curative resection.

机构信息

Department of Biochemistry and Molecular Biology, Laboratory of Molecular Biology, Anhui Medical University, Hefei, China.

Department of Liver Surgery, Liver Cancer Institute, Zhongshan Hospital, Fudan University, Shanghai, China.

出版信息

Aging (Albany NY). 2020 Aug 5;12(15):15566-15580. doi: 10.18632/aging.103592.

Abstract

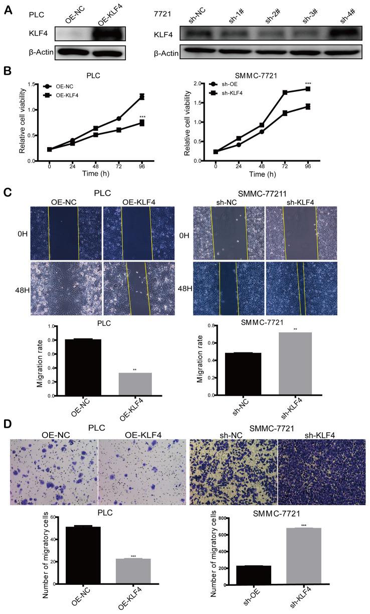
Krüppel-like factor 4 (KLF4), a zinc-finger transcription factor in klfs family, is known for its crucial role in regulating cell growth, proliferation, and differentiation. This research aimed to explore the prognostic significance of KLF4 in hepatocellular carcinoma's (HCC) patients after curative resection and the role of KLF4 in HCC progression. There were 185 HCC patients who had hepatectomy from July 2010 to July 2011 included in this study. KLF4 expression was detected by microarray immunohistochemical technique, western blot, and qRT-PCR. Then, the correlation between the prognosis of patients and KLF4 expression was evaluated based on patients' follow-up data. The research found KLF4 expression was significantly downregulated in HCC tissues compared to para-tumorous tissues. More importantly, the overall survival rate (OS) and recurrence-free survival rate (RFS) of HCC patients with low KLF4 expression were both significantly decreased compared to those with a high level of KLF4. Further function and mechanism analysis showed that KLF4 could inhibit the proliferation, migration, invasion and epithelial-mesenchymal transition of HCC cells. The study revealed that KLF4 was not only a tumor suppressor in HCC but also can be regarded as a valuable prognostic factor and potential biological target for diagnosis and treatment in HCC patients.

摘要

Krüppel 样因子 4(KLF4)是 KLFs 家族中的一种锌指转录因子,以其在调节细胞生长、增殖和分化方面的关键作用而闻名。本研究旨在探讨 KLF4 在根治性切除术后肝细胞癌(HCC)患者中的预后意义,以及 KLF4 在 HCC 进展中的作用。本研究纳入了 2010 年 7 月至 2011 年 7 月期间接受肝切除术的 185 例 HCC 患者。通过微阵列免疫组织化学技术、western blot 和 qRT-PCR 检测 KLF4 的表达。然后,根据患者的随访数据评估患者预后与 KLF4 表达的相关性。研究发现,与癌旁组织相比,HCC 组织中 KLF4 的表达明显下调。更重要的是,低表达 KLF4 的 HCC 患者的总生存率(OS)和无复发生存率(RFS)均明显低于高表达 KLF4 的患者。进一步的功能和机制分析表明,KLF4 可抑制 HCC 细胞的增殖、迁移、侵袭和上皮-间充质转化。该研究表明,KLF4 不仅是 HCC 的肿瘤抑制因子,也可以作为 HCC 患者诊断和治疗的有价值的预后因素和潜在的生物学靶点。

https://cdn.ncbi.nlm.nih.gov/pmc/blobs/d8fe/7467357/5ece4bf9f650/aging-12-103592-g001.jpg

文献AI研究员

20分钟写一篇综述,助力文献阅读效率提升50倍。

立即体验

用中文搜PubMed

大模型驱动的PubMed中文搜索引擎

马上搜索

文档翻译

学术文献翻译模型,支持多种主流文档格式。

立即体验