Suppr超能文献

外泌体长链非编码 RNA H19 通过 miR-520a-3p/LIMK1 轴促进丙泊酚治疗的肝细胞癌的进展。

Exosomal lncRNA H19 promotes the progression of hepatocellular carcinoma treated with Propofol via miR-520a-3p/LIMK1 axis.

机构信息

Department of Anesthesiology, Pain and Perioperative Medicine, The First Affiliated Hospital of Zhengzhou University, Zhengzhou, China.

Department of Anesthesiology, The Fifth Affiliated Hospital of Zhengzhou University, Zhengzhou, China.

出版信息

Cancer Med. 2020 Oct;9(19):7218-7230. doi: 10.1002/cam4.3313. Epub 2020 Aug 7.

Abstract

BACKGROUND

Hepatocellular carcinoma (HCC) is one of the leading causes of cancer-related deaths globally. Herein, we explored the underlying mechanism by which Propofol inhibited the development of HCC.

METHODS

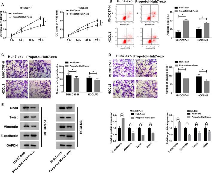
3-(4,5-Dimethylthiazol-2-yl)-2,5-diphenyltetrazolium bromide (MTT) assay was carried out to detect the viability and proliferation. Quantitative real-time polymerase chain reaction (qRT-PCR) and Western blot were performed to detect the expression of long noncoding RNA (lncRNA) H19, microRNA-520a-3p (miR-520a-3p), LIM domain kinase 1 (LIMK1), metastasis-associated markers (Snail, Twist, Vimentin and E-cadherin) and exosome markers (CD9 and CD81). Transmission electron microscopy (TEM) was used to observe the morphology and structure of exosomes. The apoptosis and metastasis were measured by flow cytometry and transwell assays. StarBase software was utilized to predict the targets of H19 and miR-520a-3p. Dual-luciferase reporter assay was performed to confirm the interaction between miR-520a-3p and H19 or LIMK1. Nude mice bearing tumors were used to validate the role of exosomal H19.

RESULTS

The high expression of exosomal H19 accelerated the proliferation and motility while hampering the apoptosis of HCC cells. MiR-520a-3p could bind with H19. Exosomal H19 exacerbated HCC through sponging miR-520a-3p. The 3' untranslated region (3'UTR) of LIMK1 could bind to miR-520a-3p. MiR-520a-3p mimic transfection reversed the inhibitory effect of high expression of exosomal LIMK1 on the apoptosis of HCC cells and the promoting effects on the proliferation and metastasis of HCC cells. The mRNA and protein levels of LIMK1 were regulated by H19/miR-520a-3p signaling. The high level of exosomal H19 promoted the growth of HCC tumors in vivo.

CONCLUSION

Circulating H19 promoted the proliferation, migration and invasion and inhibited the apoptosis of HCC cells treated with Propofol through upregulating LIMK1 via sponging miR-520a-3p.

摘要

背景

肝细胞癌(HCC)是全球癌症相关死亡的主要原因之一。在此,我们探讨了异丙酚抑制 HCC 发展的潜在机制。

方法

采用 3-(4,5-二甲基噻唑-2-基)-2,5-二苯基四氮唑溴盐(MTT)法检测细胞活力和增殖。采用定量实时聚合酶链反应(qRT-PCR)和 Western blot 检测长链非编码 RNA(lncRNA)H19、微小 RNA-520a-3p(miR-520a-3p)、LIM 结构域激酶 1(LIMK1)、转移相关标志物(Snail、Twist、Vimentin 和 E-cadherin)和外泌体标志物(CD9 和 CD81)的表达。透射电子显微镜(TEM)用于观察外泌体的形态和结构。通过流式细胞术和 Transwell 测定法测量细胞凋亡和转移。利用 StarBase 软件预测 H19 和 miR-520a-3p 的靶标。采用双荧光素酶报告基因检测法证实 miR-520a-3p 与 H19 或 LIMK1 的相互作用。采用荷瘤裸鼠验证外泌体 H19 的作用。

结果

高表达的外泌体 H19 加速 HCC 细胞的增殖和运动,同时抑制细胞凋亡。miR-520a-3p 可以与 H19 结合。外泌体 H19 通过海绵吸附 miR-520a-3p 加重 HCC。LIMK1 的 3'非翻译区(3'UTR)可与 miR-520a-3p 结合。miR-520a-3p 模拟转染逆转了高表达外泌体 LIMK1 对 HCC 细胞凋亡的抑制作用以及对 HCC 细胞增殖和转移的促进作用。LIMK1 的 mRNA 和蛋白水平受 H19/miR-520a-3p 信号调节。外泌体 H19 水平升高促进了体内 HCC 肿瘤的生长。

结论

循环 H19 通过上调 LIMK1 促进了 HCC 细胞的增殖、迁移和侵袭,并抑制了异丙酚处理的 HCC 细胞的凋亡,其机制是通过海绵吸附 miR-520a-3p。

https://cdn.ncbi.nlm.nih.gov/pmc/blobs/934c/7541143/174802ffd69a/CAM4-9-7218-g001.jpg

文献AI研究员

20分钟写一篇综述,助力文献阅读效率提升50倍。

立即体验

用中文搜PubMed

大模型驱动的PubMed中文搜索引擎

马上搜索

文档翻译

学术文献翻译模型,支持多种主流文档格式。

立即体验