Suppr超能文献

丹参酮 IIA 通过 p53 介导的 SLC7A11 下调诱导胃癌细胞发生铁死亡。

Tanshinone IIA induces ferroptosis in gastric cancer cells through p53-mediated SLC7A11 down-regulation.

机构信息

Department of Gastroenterology, The First People's Hospital of Lianyungang, Lianyungang 222000, Jiangsu Province, China.

Department of Gastroenterology, The First Affiliated Hospital of Nanjing Medical University, Nanjing 210029, Jiangsu Province, China.

出版信息

Biosci Rep. 2020 Aug 28;40(8). doi: 10.1042/BSR20201807.

Abstract

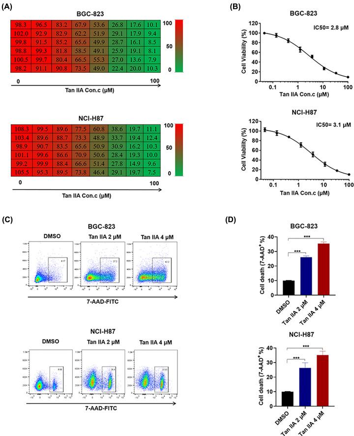
Gastric cancer represents a malignant type of cancer worldwide. Tanshinone IIA (Tan IIA), a pharmacologically active component isolated from the rhizome of the Chinese herb Salvia miltiorrhiza Bunge (Danshen), has been reported to possess an anti-cancer effect in gastric cancer. However, its mechanisms are still not fully understood. In the present study, we found that Tan IIA induced ferroptosis in BGC-823 and NCI-H87 gastric cancer cells. Tan IIA increased lipid peroxidation and up-regulated Ptgs2 and Chac1 expression, two markers of ferroptosis. Ferrostatin-1 (Fer-1), an inhibitor of lipid peroxidation, inhibited Tan IIA caused-lipid peroxidation and Ptgs2 and Chac1 expression. In addition, Tan IIA also up-regulated p53 expression and down-regulated xCT expression. Tan IIA caused decreased intracellular glutathione (GSH) level and cysteine level and increased intracellular reactive oxygen species (ROS) level. p53 knockdown attenuated Tan IIA-induced lipid peroxidation and ferroptosis. Tan IIA also induced lipid peroxidation and ferroptosis in BGC-823 xenograft model, and the anti-cancer effect of Tan IIA was attenuated by Fer-1 in vivo. Therefore, Tan IIA could suppress the proliferation of gastric cancer via inducing p53 upregulation-mediated ferroptosis. Our study have identified a novel mechanism of Tan IIA against gastric cancer, and might provide a critical insight into the application of Tan IIA in gastric cancer intervention.

摘要

胃癌是一种在全球范围内具有恶性特征的癌症。丹参酮 IIA(Tan IIA)是从丹参的根茎中分离出的一种具有药理活性的成分,已被报道具有抗胃癌作用。然而,其机制尚不完全清楚。在本研究中,我们发现 Tan IIA 可诱导 BGC-823 和 NCI-H87 胃癌细胞发生铁死亡。Tan IIA 增加了脂质过氧化作用,并上调了 Ptgs2 和 Chac1 的表达,这两个标志物是铁死亡的标志。铁死亡抑制剂 Fer-1 抑制了 Tan IIA 引起的脂质过氧化作用以及 Ptgs2 和 Chac1 的表达。此外,Tan IIA 还上调了 p53 的表达,下调了 xCT 的表达。Tan IIA 导致细胞内谷胱甘肽(GSH)和半胱氨酸水平降低,细胞内活性氧(ROS)水平升高。p53 敲低减弱了 Tan IIA 诱导的脂质过氧化作用和铁死亡。Tan IIA 还在 BGC-823 异种移植模型中诱导了脂质过氧化作用和铁死亡,Fer-1 体内减弱了 Tan IIA 的抗癌作用。因此,Tan IIA 可以通过诱导 p53 上调介导的铁死亡来抑制胃癌的增殖。本研究确定了 Tan IIA 抑制胃癌的一种新机制,可能为 Tan IIA 在胃癌干预中的应用提供重要的见解。

https://cdn.ncbi.nlm.nih.gov/pmc/blobs/c63f/7953492/02c3d11179ae/bsr-40-bsr20201807-g1.jpg

文献AI研究员

20分钟写一篇综述,助力文献阅读效率提升50倍。

立即体验

用中文搜PubMed

大模型驱动的PubMed中文搜索引擎

马上搜索

文档翻译

学术文献翻译模型,支持多种主流文档格式。

立即体验