Suppr超能文献

单次接种核苷修饰的 mRNA 疫苗可在小鼠中诱导针对 SARS-CoV-2 的强烈细胞和体液免疫应答。

A Single Immunization with Nucleoside-Modified mRNA Vaccines Elicits Strong Cellular and Humoral Immune Responses against SARS-CoV-2 in Mice.

机构信息

Department of Medicine, University of Pennsylvania, Philadelphia, PA, USA.

Division of Protective Immunity, Children's Hospital of the University of Pennsylvania, Philadelphia, PA, USA.

出版信息

Immunity. 2020 Oct 13;53(4):724-732.e7. doi: 10.1016/j.immuni.2020.07.019. Epub 2020 Jul 30.

Abstract

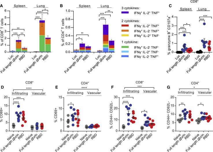
SARS-CoV-2 infection has emerged as a serious global pandemic. Because of the high transmissibility of the virus and the high rate of morbidity and mortality associated with COVID-19, developing effective and safe vaccines is a top research priority. Here, we provide a detailed evaluation of the immunogenicity of lipid nanoparticle-encapsulated, nucleoside-modified mRNA (mRNA-LNP) vaccines encoding the full-length SARS-CoV-2 spike protein or the spike receptor binding domain in mice. We demonstrate that a single dose of these vaccines induces strong type 1 CD4 and CD8 T cell responses, as well as long-lived plasma and memory B cell responses. Additionally, we detect robust and sustained neutralizing antibody responses and the antibodies elicited by nucleoside-modified mRNA vaccines do not show antibody-dependent enhancement of infection in vitro. Our findings suggest that the nucleoside-modified mRNA-LNP vaccine platform can induce robust immune responses and is a promising candidate to combat COVID-19.

摘要

SARS-CoV-2 感染已成为一种严重的全球大流行。由于该病毒的高传染性和与 COVID-19 相关的高发病率和死亡率,开发有效和安全的疫苗是首要的研究重点。在这里,我们详细评估了包裹在脂质纳米颗粒中的、编码全长 SARS-CoV-2 刺突蛋白或刺突受体结合域的核苷修饰 mRNA(mRNA-LNP)疫苗在小鼠中的免疫原性。我们证明,这些疫苗的单剂可诱导强烈的 1 型 CD4 和 CD8 T 细胞应答,以及长期的浆细胞和记忆 B 细胞应答。此外,我们检测到了强大且持久的中和抗体应答,并且核苷修饰 mRNA 疫苗诱导的抗体不会在体外表现出抗体依赖性增强感染。我们的研究结果表明,核苷修饰的 mRNA-LNP 疫苗平台可以诱导强烈的免疫应答,是对抗 COVID-19 的有前途的候选疫苗。

https://cdn.ncbi.nlm.nih.gov/pmc/blobs/e8f3/7392193/6622aba239e3/fx1_lrg.jpg

文献AI研究员

20分钟写一篇综述,助力文献阅读效率提升50倍。

立即体验

用中文搜PubMed

大模型驱动的PubMed中文搜索引擎

马上搜索

文档翻译

学术文献翻译模型,支持多种主流文档格式。

立即体验