Suppr超能文献

免疫检查点抑制后在小鼠黑色素瘤模型中观察过继 T 细胞形态、迁移和归巢的活体成像

Intravital Imaging of Adoptive T-Cell Morphology, Mobility and Trafficking Following Immune Checkpoint Inhibition in a Mouse Melanoma Model.

机构信息

Cancer Research UK Cambridge Centre, Cambridge, United Kingdom.

Department of Radiology, University of Cambridge, Cambridge, United Kingdom.

出版信息

Front Immunol. 2020 Jul 22;11:1514. doi: 10.3389/fimmu.2020.01514. eCollection 2020.

Abstract

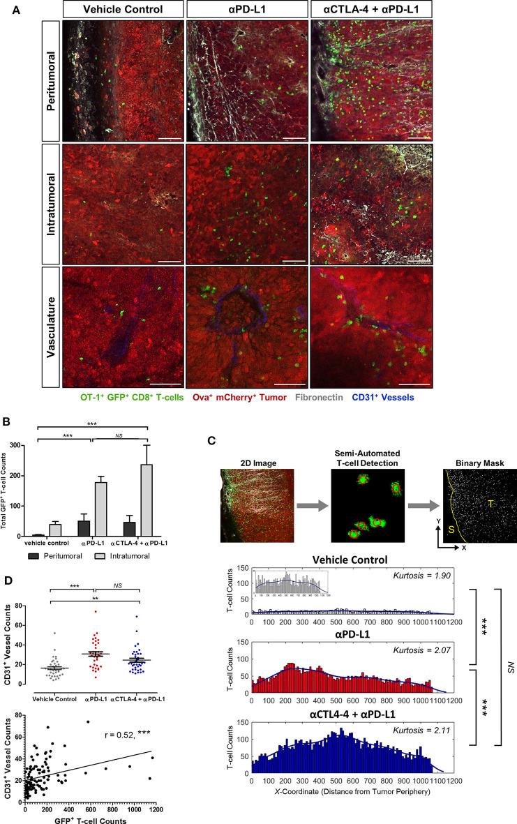
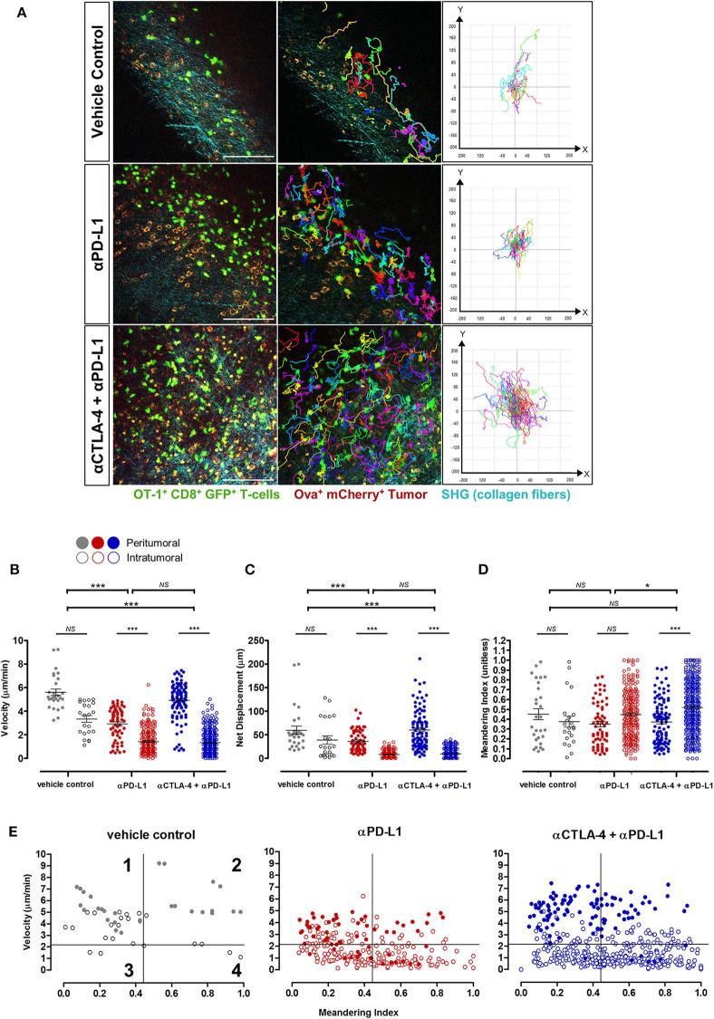
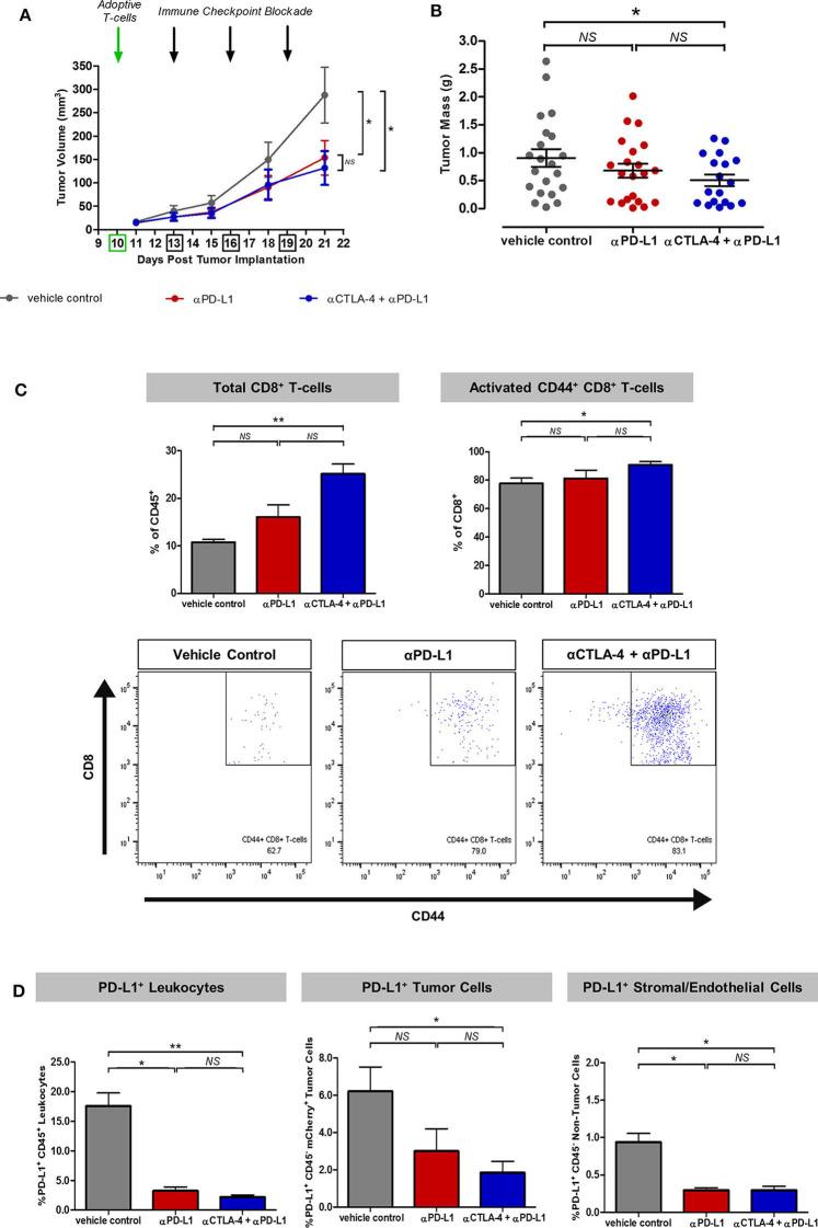
Efficient T-cell targeting, infiltration and activation within tumors is crucial for successful adoptive T-cell therapy. Intravital microscopy is a powerful tool for the visualization of T-cell behavior within tumors, as well as spatial and temporal heterogeneity in response to immunotherapy. Here we describe an experimental approach for intravital imaging of adoptive T-cell morphology, mobility and trafficking in a skin-flap tumor model, following immune modulation with immune checkpoint inhibitors (ICIs) targeting PD-L1 and CTLA-4. A syngeneic model of ovalbumin and mCherry-expressing amelanotic mouse melanoma was used in conjunction with adoptively transferred OT-1 cytotoxic T-cells expressing GFP to image antigen-specific live T-cell behavior within the tumor microenvironment. Dynamic image analysis of T-cell motility showed distinct CD8 T-cell migration patterns and morpho-dynamics within different tumor compartments in response to ICIs: this approach was used to cluster T-cell behavior into four groups based on velocity and meandering index. The results showed that most T-cells within the tumor periphery demonstrated Lévy-like trajectories, consistent with tumor cell searching strategies. T-cells adjacent to tumor cells had reduced velocity and appeared to probe the local environment, consistent with cell-cell interactions. An increased number of T-cells were detected following treatment, traveling at lower mean velocities than controls, and demonstrating reduced displacement consistent with target engagement. Histogram-based analysis of immunofluorescent images from harvested tumors showed that in the ICI-treated mice there was a higher density of CD31 vessels compared to untreated controls and a greater infiltration of T-cells towards the tumor core, consistent with increased cellular trafficking post-treatment.

摘要

有效的 T 细胞靶向、浸润和激活是成功进行过继性 T 细胞治疗的关键。活体显微镜是可视化肿瘤内 T 细胞行为以及对免疫治疗的空间和时间异质性的有力工具。在这里,我们描述了一种在皮肤瓣肿瘤模型中进行活体成像的实验方法,该模型在接受免疫检查点抑制剂(ICI)治疗后,靶向 PD-L1 和 CTLA-4,可观察到过继转移的 OT-1 细胞毒性 T 细胞的形态、迁移和迁移。使用表达 GFP 的卵清蛋白和 mCherry 表达的无色素小鼠黑色素瘤的同种异体模型,与过继转移的表达 GFP 的 OT-1 细胞毒性 T 细胞一起,用于成像肿瘤微环境中抗原特异性活 T 细胞的行为。对 T 细胞迁移的动态图像分析显示,在不同的肿瘤隔室中,对 ICI 的反应存在不同的 CD8 T 细胞迁移模式和形态动力学:这种方法用于根据速度和蜿蜒指数将 T 细胞行为聚类为四个组。结果表明,肿瘤边缘的大多数 T 细胞表现出 Lévy 样轨迹,与肿瘤细胞搜索策略一致。与肿瘤细胞相邻的 T 细胞速度降低,似乎在探测局部环境,与细胞-细胞相互作用一致。治疗后检测到更多的 T 细胞,它们的平均速度比对照组低,位移减少,与靶标结合一致。从收获的肿瘤中免疫荧光图像的基于直方图的分析表明,与未治疗对照相比,ICI 治疗的小鼠中 CD31 血管的密度更高,并且 T 细胞向肿瘤核心的浸润更多,这与治疗后细胞迁移增加一致。

https://cdn.ncbi.nlm.nih.gov/pmc/blobs/d29d/7387409/7bac225a1519/fimmu-11-01514-g0001.jpg

文献AI研究员

20分钟写一篇综述,助力文献阅读效率提升50倍。

立即体验

用中文搜PubMed

大模型驱动的PubMed中文搜索引擎

马上搜索

文档翻译

学术文献翻译模型,支持多种主流文档格式。

立即体验