Suppr超能文献

ABCC2 表达增加预示非小细胞肺癌对顺铂耐药。

Increased ABCC2 expression predicts cisplatin resistance in non-small cell lung cancer.

机构信息

Department of Oncology, Zhejiang Provincial People's Hospital, People's Hospital of Hangzhou Medical College, Hangzhou, China.

出版信息

Cell Biochem Funct. 2021 Mar;39(2):277-286. doi: 10.1002/cbf.3577. Epub 2020 Aug 20.

Abstract

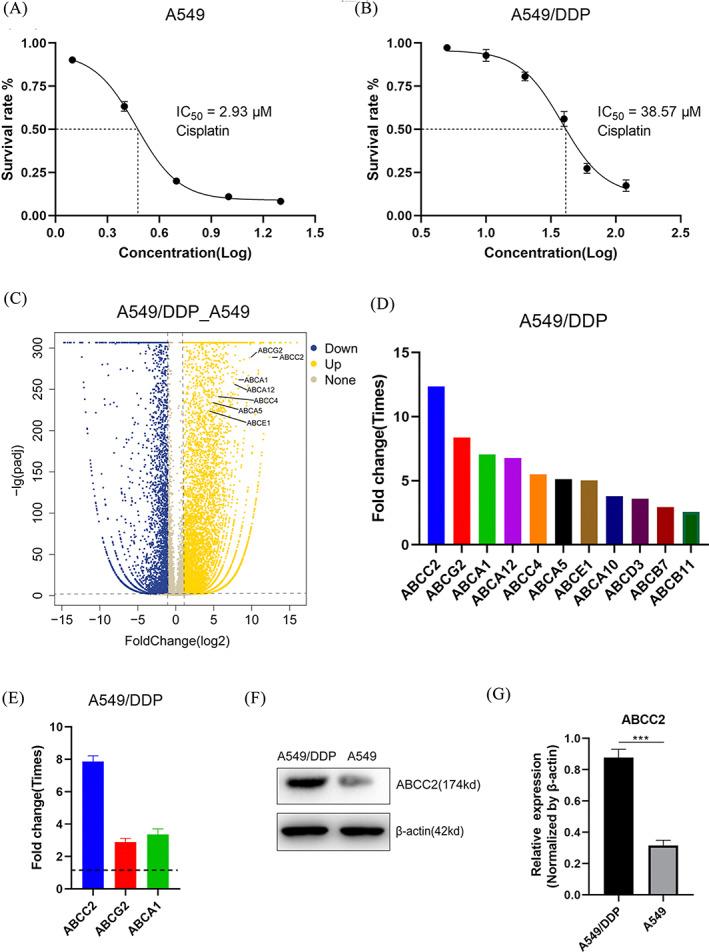
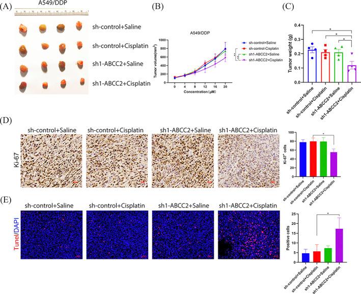
Long-term use of platinum-based drugs can cause non-small cell lung cancer (NSCLC) to develop extremely strong drug resistance. Increasing the drug dosage does not have better treatment effects and could lead to serious complications. High levels of drug resistance are considered to be characteristic of human tumours and are usually mediated by genes related to multidrug resistance. Multidrug resistance-associated protein 2 (ABCC2), an ATP-binding cassette multidrug resistance transporter, was found to be overexpressed in various human cancers. In this study, we found that ABCC2 was also upregulated in cisplatin (DDP)-resistant A549 cells (A549/DDP). Functional studies demonstrated that ABCC2 knockdown reversed DDP resistance and promoted G1 phase arrest in A549/DDP cells, and PARP and caspase-3 were activated in A549/DDP cells following ABCC2 knockdown. In vivo, ABCC2 knockdown enhanced the cytotoxicity of DDP to subcutaneous A549 tumours. Together, these results suggest that ABCC2 may be a potential therapeutic strategy for overcoming DDP resistance in NSCLC patients. SIGNIFICANCE OF THE STUDY: In this study, we investigated the role of ABCC2 in cisplatin resistance of NSCLC cells. Our data show that ABCC2 expression was associated with resistance to cisplatin and that knockdown ABCC2 could reverse cisplatin resistance in NSCLC cells. Taken together, our study suggests that reducing the expression of ABCC2 could become an important strategy for enhancing the sensitivity of NSCLC cells to cisplatin.

摘要

长期使用铂类药物会导致非小细胞肺癌(NSCLC)产生极强的耐药性。增加药物剂量并没有更好的治疗效果,反而可能导致严重的并发症。高水平的耐药性被认为是人类肿瘤的特征,通常是由与多药耐药相关的基因介导的。多药耐药相关蛋白 2(ABCC2)是一种 ATP 结合盒多药耐药转运蛋白,在各种人类癌症中发现过度表达。在这项研究中,我们发现 ABCC2 在顺铂(DDP)耐药 A549 细胞(A549/DDP)中也上调。功能研究表明,ABCC2 敲低逆转了 DDP 耐药并促进了 A549/DDP 细胞的 G1 期停滞,并且在 A549/DDP 细胞中敲低 ABCC2 后 PARP 和 caspase-3 被激活。在体内,ABCC2 敲低增强了 DDP 对皮下 A549 肿瘤的细胞毒性。总之,这些结果表明 ABCC2 可能是克服 NSCLC 患者 DDP 耐药的潜在治疗策略。

研究意义

在这项研究中,我们研究了 ABCC2 在 NSCLC 细胞顺铂耐药中的作用。我们的数据表明,ABCC2 的表达与顺铂耐药有关,并且敲低 ABCC2 可以逆转 NSCLC 细胞对顺铂的耐药性。综上所述,我们的研究表明,降低 ABCC2 的表达可能成为增强 NSCLC 细胞对顺铂敏感性的重要策略。

https://cdn.ncbi.nlm.nih.gov/pmc/blobs/a846/7983913/7d26d25caa9d/CBF-39-277-g001.jpg

文献AI研究员

20分钟写一篇综述,助力文献阅读效率提升50倍。

立即体验

用中文搜PubMed

大模型驱动的PubMed中文搜索引擎

马上搜索

文档翻译

学术文献翻译模型,支持多种主流文档格式。

立即体验