Suppr超能文献

长链非编码RNA HEIH通过调控miR-98-5p/PI3K/AKT通路赋予肝癌细胞对索拉非尼的抗性。

LncRNA HEIH Confers Cell Sorafenib Resistance in Hepatocellular Carcinoma by Regulating miR-98-5p/PI3K/AKT Pathway.

作者信息

Shen Qian, Jiang Shenhua, Wu Mingyun, Zhang Lei, Su Xue, Zhao Ding

机构信息

Department of Nephrology, Putuo Hospital Affiliated to Shanghai University of Traditional Chinese Medicine, Shanghai 200062, People's Republic of China.

Department of Pediatrics, Shanghai Municipal Hospital of Traditional Chinese Medicine, Shanghai University of Traditional Chinese Medicine, Shanghai 200071, People's Republic of China.

出版信息

Cancer Manag Res. 2020 Jul 29;12:6585-6595. doi: 10.2147/CMAR.S241383. eCollection 2020.

Abstract

BACKGROUND

The hepatocellular carcinoma up-regulated EZH2-associated long non-coding RNA (HEIH) has been identified to act as an oncogene to promote cell tumorigenesis in hepatocellular carcinoma (HCC); however, the roles of HEIH in sorafenib resistance in HCC cells remain elusive.

MATERIALS AND METHODS

The expression of HEIH and microRNA (miR)-98-5p was detected using quantitative real-time polymerase chain reaction. Cell viability, apoptosis, migration and invasion were analyzed using cell counting kit-8 assay, flow cytometry and transwell assay. Western blot was used to measure the levels of apoptosis-related protein and phosphoinositide 3-kinase (PI3K)/protein kinase B (AKT) pathway-related protein. The interaction between HEIH and miR-98-5p was confirmed by dual-luciferase reporter and RNA immunoprecipitation assay. In vivo experiments were performed using murine xenograft models.

RESULTS

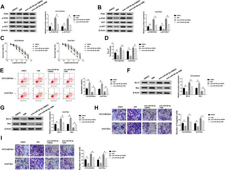
HEIH was up-regulated in sorafenib-resistant HCC tissues and cell lines, and HEIH silence weakened sorafenib resistance by suppressing cell viability, invasion and migration, decreasing the IC values to sorafenib, and increasing apoptosis in sorafenib-resistant HCC cells in vitro and reinforced the anti-tumor effects of sorafenib in vivo. HEIH was a sponge of miR-98-5p, and miR-98-5p inhibition reversed the sorafenib sensitivity induced by HEIH deletion in sorafenib-resistant HCC cells. MiR-98-5p inhibition could activate PI3K/AKT pathway, and enhanced sorafenib resistance by regulating the activation of PI3K/AKT pathway in sorafenib-resistant HCC cells. Besides, HEIH also activated PI3K/AKT pathway through regulating miR-98-5p in sorafenib-resistant HCC cells.

CONCLUSION

HEIH conferred an advantage to sorafenib resistance in HCC by the activation of PI3K/AKT pathway through miR-98-5p, indicating a potential therapeutic strategy for HCC chemotherapy.

摘要

背景

肝细胞癌上调的EZH2相关长链非编码RNA(HEIH)已被确定为一种癌基因,可促进肝细胞癌(HCC)中的细胞肿瘤发生;然而,HEIH在HCC细胞对索拉非尼耐药中的作用仍不清楚。

材料与方法

采用定量实时聚合酶链反应检测HEIH和微小RNA(miR)-98-5p的表达。使用细胞计数试剂盒-8检测、流式细胞术和Transwell检测分析细胞活力、凋亡、迁移和侵袭。采用蛋白质免疫印迹法检测凋亡相关蛋白和磷酸肌醇3激酶(PI3K)/蛋白激酶B(AKT)通路相关蛋白的水平。通过双荧光素酶报告基因和RNA免疫沉淀试验证实HEIH与miR-98-5p之间的相互作用。使用小鼠异种移植模型进行体内实验。

结果

HEIH在索拉非尼耐药的HCC组织和细胞系中上调,HEIH沉默通过抑制细胞活力、侵袭和迁移、降低对索拉非尼的IC值以及增加体外索拉非尼耐药HCC细胞的凋亡来减弱索拉非尼耐药,并在体内增强索拉非尼的抗肿瘤作用。HEIH是miR-98-5p的海绵,miR-98-5p抑制可逆转索拉非尼耐药HCC细胞中HEIH缺失诱导的索拉非尼敏感性。miR-98-5p抑制可激活PI3K/AKT通路,并通过调节索拉非尼耐药HCC细胞中PI3K/AKT通路的激活来增强索拉非尼耐药。此外,HEIH还通过调节索拉非尼耐药HCC细胞中的miR-98-5p来激活PI3K/AKT通路。

结论

HEIH通过miR-98-5p激活PI3K/AKT通路赋予HCC对索拉非尼耐药的优势,为HCC化疗提供了一种潜在的治疗策略。

https://cdn.ncbi.nlm.nih.gov/pmc/blobs/d519/7419617/e43d0a279569/CMAR-12-6585-g0001.jpg

文献AI研究员

20分钟写一篇综述,助力文献阅读效率提升50倍。

立即体验

用中文搜PubMed

大模型驱动的PubMed中文搜索引擎

马上搜索

文档翻译

学术文献翻译模型,支持多种主流文档格式。

立即体验