Suppr超能文献

一种新型香豆素化合物 DCH 通过靶向精氨酸阻遏物来对抗耐甲氧西林生物膜。

A new coumarin compound DCH combats methicillin-resistant biofilm by targeting arginine repressor.

机构信息

Department of Pharmacology, School of Pharmacy, The Fourth Military Medical University, Xi'an 710032, China.

Key Laboratory for Surface Engineering and Remanufacturing in Shaanxi province, School of Chemical Engineering, Xi'an University, Xi'an 710065, China.

出版信息

Sci Adv. 2020 Jul 22;6(30):eaay9597. doi: 10.1126/sciadv.aay9597. eCollection 2020 Jul.

Abstract

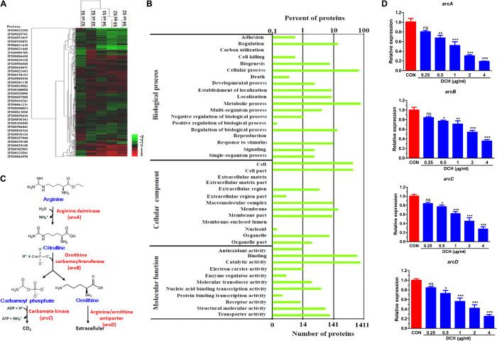
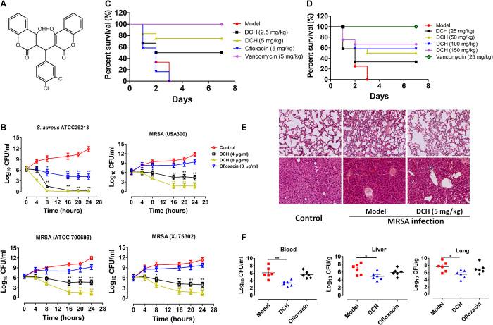
infection is difficult to eradicate because of biofilm formation and antibiotic resistance. The increasing prevalence of methicillin-resistant (MRSA) infection necessitates the development of a new agent against bacterial biofilms. We report a new coumarin compound, termed DCH, that effectively combats MRSA in vitro and in vivo and exhibits potent antibiofilm activity without detectable resistance. Cellular proteome analysis suggests that the molecular mechanism of action of DCH involves the arginine catabolic pathway. Using molecular docking and binding affinity assays of DCH, and comparison of the properties of wild-type and ArgR-deficient MRSA strains, we demonstrate that the arginine repressor ArgR, an essential regulator of the arginine catabolic pathway, is the target of DCH. These findings indicate that DCH is a promising lead compound and validate bacterial ArgR as a potential target in the development of new drugs against MRSA biofilms.

摘要

由于生物膜的形成和抗生素耐药性,感染难以根除。耐甲氧西林金黄色葡萄球菌(MRSA)感染的日益流行需要开发一种针对细菌生物膜的新型药物。我们报告了一种新型香豆素化合物,称为 DCH,它在体外和体内有效对抗 MRSA,具有强大的抗生物膜活性,而没有检测到耐药性。细胞蛋白质组分析表明,DCH 的作用机制涉及精氨酸分解代谢途径。通过 DCH 的分子对接和结合亲和力测定,以及野生型和 ArgR 缺陷型 MRSA 菌株特性的比较,我们证明了 ArgR,即精氨酸分解代谢途径的必需调节剂,是 DCH 的靶标。这些发现表明 DCH 是一种很有前途的先导化合物,并验证了细菌 ArgR 作为开发针对 MRSA 生物膜的新型药物的潜在靶点。

https://cdn.ncbi.nlm.nih.gov/pmc/blobs/141f/7439407/0be8def2e22f/aay9597-F1.jpg

文献AI研究员

20分钟写一篇综述,助力文献阅读效率提升50倍。

立即体验

用中文搜PubMed

大模型驱动的PubMed中文搜索引擎

马上搜索

文档翻译

学术文献翻译模型,支持多种主流文档格式。

立即体验