Suppr超能文献

细胞质柠檬酸流调节癌细胞中免疫刺激性 NKG2D 配体 MICA。

Cytoplasmic Citrate Flux Modulates the Immune Stimulatory NKG2D Ligand MICA in Cancer Cells.

机构信息

Department of Veterinary and Animal Sciences, University of Copenhagen, Frederiksberg, Denmark.

Department of Drug Design and Pharmacology, University of Copenhagen, Copenhagen, Denmark.

出版信息

Front Immunol. 2020 Aug 11;11:1968. doi: 10.3389/fimmu.2020.01968. eCollection 2020.

Abstract

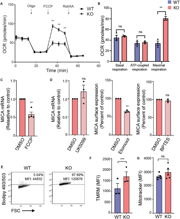
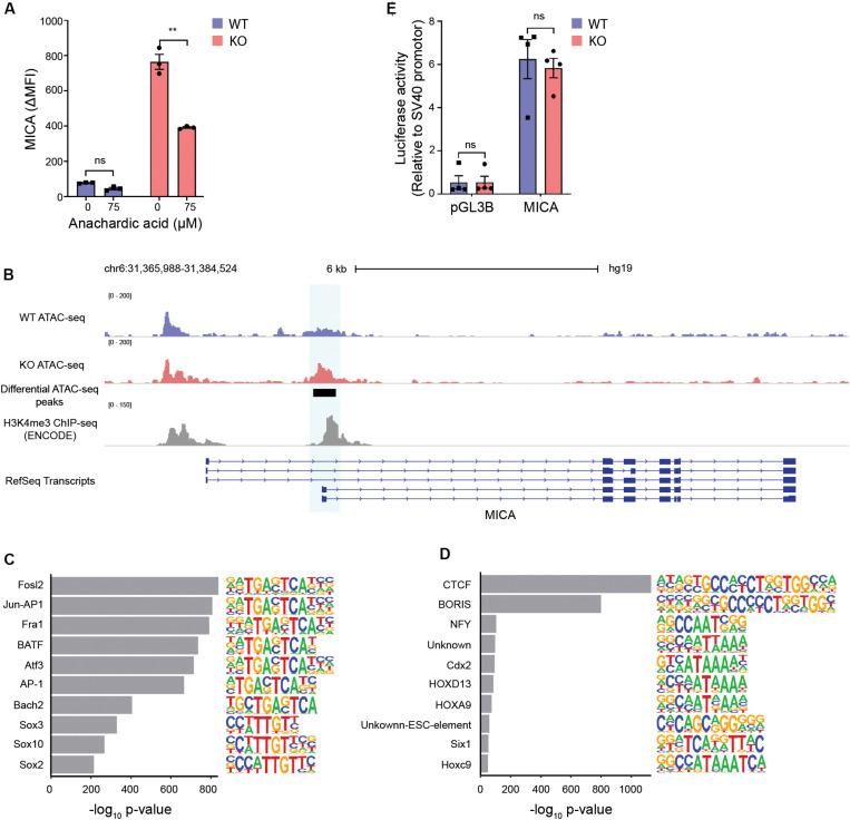
Immune surveillance of cancer cells is facilitated by the Natural Killer Group 2D (NKG2D) receptor expressed by different lymphocyte subsets. It recognizes NKG2D ligands that are rarely expressed on healthy cells, but upregulated by tumorigenesis, presenting a target for immunological clearance. The molecular mechanisms responsible for NKG2D ligand regulation remain complex. Here we report that cancer cell metabolism supports constitutive surface expression of the NKG2D ligand MHC class I chain-related proteins A (MICA). Knockout of the -glycosylation gene -acetylglucosaminyltransferase V (MGAT5) in HEK293 cells induced altered metabolism and continuous high MICA surface expression. MGAT5 knockout cells were used to examine the association of cell metabolism and MICA expression through genetic, pharmacological and metabolic assays. Findings were verified in cancer cell lines. Cells with constitutive high MICA expression showed enhanced spare respiratory capacity and elevated mitochondrial efflux of citrate, determined by extracellular flux analysis and metabolomics. MICA expression was reduced by inhibitors of mitochondrial function, FCCP and etomoxir e.g., and depended on conversion of citrate to acetyl-CoA and oxaloacetate by ATP citrate lyase, which was also observed in several cancer cell types. Assay for Transposase-Accessible Chromatin using sequencing (ATAC-seq) analysis revealed that upregulated MICA transcription was associated with an open chromatin structure at the MICA transcription start site. We identify mitochondria and cytoplasmic citrate as key regulators of constitutive MICA expression and we propose that metabolic reprogramming of certain cancer cells facilitates MICA expression and NKG2D-mediated immune recognition.

摘要

自然杀伤细胞组 2D(NKG2D)受体表达的不同淋巴细胞亚群促进了对癌细胞的免疫监视。它识别 NKG2D 配体,这些配体在健康细胞上很少表达,但在肿瘤发生时上调,成为免疫清除的靶标。负责 NKG2D 配体调节的分子机制仍然很复杂。在这里,我们报告癌细胞代谢支持 NKG2D 配体 MHC Ⅰ类链相关蛋白 A(MICA)的组成型表面表达。在 HEK293 细胞中敲除 -糖基化基因 -乙酰氨基葡萄糖转移酶 V(MGAT5)诱导了代谢改变和持续的高 MICA 表面表达。使用 MGAT5 敲除细胞通过遗传、药理学和代谢测定来检查细胞代谢和 MICA 表达之间的关联。在癌细胞系中验证了这些发现。具有组成型高 MICA 表达的细胞表现出增强的备用呼吸能力和柠檬酸的线粒体流出增加,这通过细胞外通量分析和代谢组学来确定。MICA 表达被线粒体功能抑制剂 FCCP 和 etomoxir 等抑制,并且取决于三磷酸腺苷柠檬酸裂解酶将柠檬酸转化为乙酰辅酶 A 和草酰乙酸,这在几种癌细胞类型中也观察到。使用转座酶可及染色质测序(ATAC-seq)分析的测定法显示,上调的 MICA 转录与 MICA 转录起始位点的开放染色质结构有关。我们确定线粒体和细胞质中的柠檬酸是组成型 MICA 表达的关键调节剂,我们提出某些癌细胞的代谢重编程促进了 MICA 表达和 NKG2D 介导的免疫识别。

https://cdn.ncbi.nlm.nih.gov/pmc/blobs/6b72/7431954/9df2dffe3c21/fimmu-11-01968-g001.jpg

文献AI研究员

20分钟写一篇综述,助力文献阅读效率提升50倍。

立即体验

用中文搜PubMed

大模型驱动的PubMed中文搜索引擎

马上搜索

文档翻译

学术文献翻译模型,支持多种主流文档格式。

立即体验