Suppr超能文献

在脂滴消耗过程中,管状内质网与富含二酰甘油的结构相关联。

Tubular ER Associates With Diacylglycerol-Rich Structures During Lipid Droplet Consumption.

作者信息

Ganesan Suriakarthiga, Tavassoli Marjan, Shabits Brittney N, Zaremberg Vanina

机构信息

Department of Biological Sciences, University of Calgary, Calgary, AB, Canada.

出版信息

Front Cell Dev Biol. 2020 Jul 29;8:700. doi: 10.3389/fcell.2020.00700. eCollection 2020.

Abstract

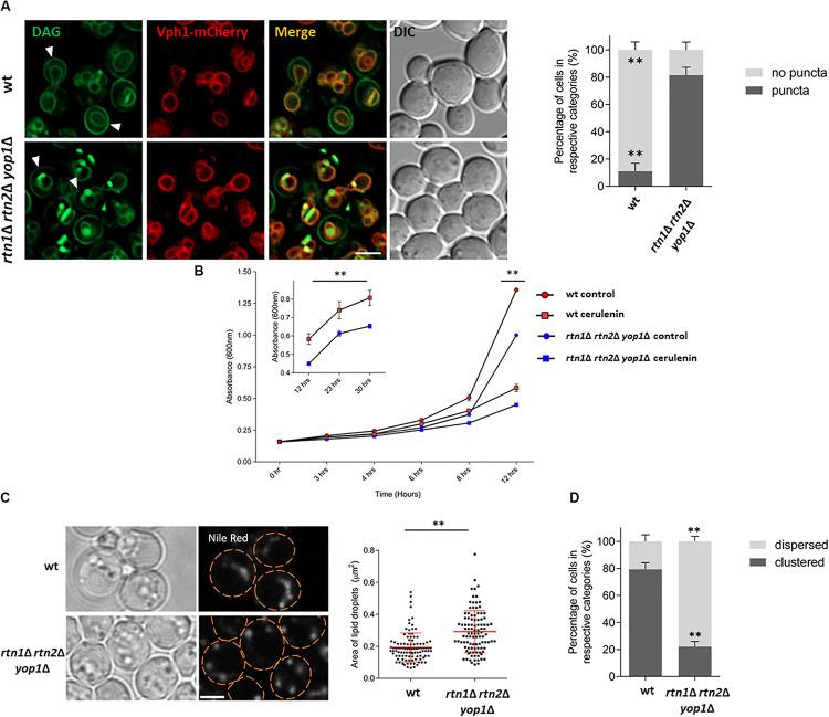
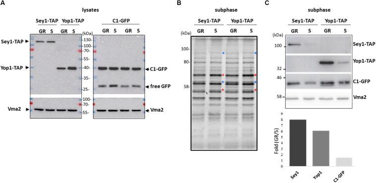
Growth resumption from stationary phase in , is characterized by lipid droplet (LD) consumption and channeling of lipid precursors toward synthesis of membranes. We have previously determined that triacylglycerol lipolysis contributes to a pool of diacylglycerol (DAG) associated with the yeast vacuole that is enriched in structures that are in close proximity to LDs. In this study we have monitored these structures using a DAG sensor fused to GFP during isolation of LDs. A unique fraction containing the DAG sensor, with low presence of LDs, was identified. Membranes enriched in the DAG probe were obtained by immunoaffinity purification using a GFP nanobody, and the associated proteome was investigated by mass spectrometry. It was determined this LD-associated fraction was enriched in proteins known to shape the tubular endoplasmic reticulum (ER) like Yop1, Sey1, Rtn1, and Rtn2. Consistently, cells lacking three of these proteins (Δ Δ Δ) exhibited delayed LD consumption, larger LDs and abnormal LD distribution. In addition, the triple mutant displayed aberrant localization of the DAG sensor after 5 h of growth resumption from stationary phase. Manipulation of DAG levels by overexpression of the DAG kinase Dgk1, impacted localization of the DAG probe and affected fitness of the triple mutant. Altogether these results link LD consumption to tubular ER expansion as a gateway of lipid precursors that otherwise accumulate in vacuolar associated membranes or other internal compartments. Furthermore, conversion of DAG to phosphatidic acid (PA) in the absence of a functional tubular ER was toxic to cells, suggesting the ratio of PA to DAG is critical to allow growth progression.

摘要

在[具体生物名称未给出]中,从稳定期恢复生长的特征是脂滴(LD)的消耗以及脂质前体向膜合成的定向转运。我们之前已经确定,三酰甘油脂解作用有助于形成与酵母液泡相关的二酰甘油(DAG)池,该池富含与脂滴紧密相邻的结构。在本研究中,我们在分离脂滴的过程中使用与绿色荧光蛋白(GFP)融合的DAG传感器监测了这些结构。鉴定出了一个独特的组分,其中含有DAG传感器,但脂滴含量较低。通过使用GFP纳米抗体进行免疫亲和纯化获得了富含DAG探针的膜,并通过质谱法研究了相关的蛋白质组。确定这个与脂滴相关的组分富含已知可塑造管状内质网(ER)的蛋白质,如Yop1、Sey1、Rtn1和Rtn2。一致地,缺失这三种蛋白质中的三种(Δ Δ Δ)的细胞表现出脂滴消耗延迟、脂滴更大且分布异常。此外,从稳定期恢复生长5小时后,三重突变体显示出DAG传感器的异常定位。通过过表达DAG激酶Dgk1来操纵DAG水平,影响了DAG探针的定位并影响了三重突变体的适应性。总之,这些结果将脂滴消耗与管状内质网扩张联系起来,作为脂质前体的通道,否则脂质前体将积累在液泡相关膜或其他内部隔室中。此外,在缺乏功能性管状内质网的情况下,DAG转化为磷脂酸(PA)对细胞有毒,这表明PA与DAG的比例对于允许生长进程至关重要。

https://cdn.ncbi.nlm.nih.gov/pmc/blobs/7b83/7403446/5df2f3a46038/fcell-08-00700-g001.jpg

文献AI研究员

20分钟写一篇综述,助力文献阅读效率提升50倍。

立即体验

用中文搜PubMed

大模型驱动的PubMed中文搜索引擎

马上搜索

文档翻译

学术文献翻译模型,支持多种主流文档格式。

立即体验