Suppr超能文献

间质干细胞衍生的外泌体通过抑制细胞焦亡来改善椎间盘退变。

Mesenchymal stem cells-derived exosomes ameliorate intervertebral disc degeneration through inhibiting pyroptosis.

机构信息

Department of Orthopedics, Shanghai Fengxian District Central Hospital/Southern Medical University Affiliated Fengxian Hospital, Shanghai, China.

Department of Orthopedics, Shanghai Sixth People's Hospital, Shanghai, China.

出版信息

J Cell Mol Med. 2020 Oct;24(20):11742-11754. doi: 10.1111/jcmm.15784. Epub 2020 Aug 29.

Abstract

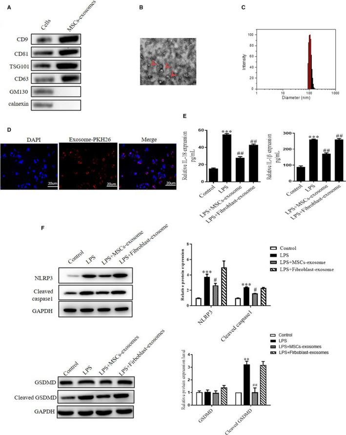
Mesenchymal stem cell (MSCs)-based therapies have shown a promised result for intervertebral disc degeneration (IVDD) treatment. However, its molecular mechanisms remain unclear. Exosomes involve cell-cell communication via transference of its contents among different cells, and the present potential effect on cell death regulation. This study aimed to investigate the role of MSCs-derived exosomes on IVDD formation. Here, we first found the NLRP3-mediated nucleus pulposus cell (NP cell) pyroptosis was activated in the IVDD mice model and lipopolysaccharide (LPS)-induced model. However, MSCs treatment could inhibit NP cell pyroptosis in vitro. We then isolated MSCs-derived exosomes by differential centrifugation and identified the characteristics. Secondly, we investigated the function of MSCs-derived exosomes on LPS-induced NP cell pyroptosis. Finally, we presented evidence that MSCs-derived exosomal miR-410 was a crucial regulator of pyroptosis. Results showed that MSCs-derived exosomes play an anti-pyroptosis role by suppressing the NLRP3 pathway. Moreover, it suggested that this effect was attributed to miR-410, which was derived from MSCs-exosomes and could directly bind to NLRP3mRNA. In conclusion, for the first time, we demonstrated that MSCs-exosome treatment may inhibit pyroptosis and could be a promising therapeutic strategy for IVDD.

摘要

间充质干细胞(MSCs)为治疗椎间盘退行性变(IVDD)提供了有前景的治疗方法。然而,其分子机制尚不清楚。外泌体通过其内容物在不同细胞之间的转移参与细胞间通讯,并且目前对细胞死亡调节具有潜在影响。本研究旨在探讨 MSCs 衍生的外泌体在 IVDD 形成中的作用。在这里,我们首先发现 NLRP3 介导的核髓核细胞(NP 细胞)细胞焦亡在 IVDD 小鼠模型和脂多糖(LPS)诱导的模型中被激活。然而,MSCs 治疗可以抑制体外 NP 细胞细胞焦亡。然后,我们通过差速离心分离 MSCs 衍生的外泌体并鉴定其特征。其次,我们研究了 MSCs 衍生的外泌体对 LPS 诱导的 NP 细胞细胞焦亡的作用。最后,我们提出了证据表明 MSCs 衍生的外泌体 miR-410 是细胞焦亡的关键调节因子。结果表明,MSCs 衍生的外泌体通过抑制 NLRP3 途径发挥抗细胞焦亡作用。此外,这一作用归因于源自 MSCs 外泌体的 miR-410,它可以直接与 NLRP3mRNA 结合。总之,我们首次证明 MSCs 外泌体治疗可能抑制细胞焦亡,并且可能是 IVDD 的一种有前途的治疗策略。

https://cdn.ncbi.nlm.nih.gov/pmc/blobs/0369/7579702/817c8fed63bf/JCMM-24-11742-g001.jpg

文献AI研究员

20分钟写一篇综述,助力文献阅读效率提升50倍。

立即体验

用中文搜PubMed

大模型驱动的PubMed中文搜索引擎

马上搜索

文档翻译

学术文献翻译模型,支持多种主流文档格式。

立即体验