Suppr超能文献

肿瘤细胞来源的外泌体 TRIM59 调控巨噬细胞 NLRP3 炎症小体激活促进肺癌进展。

Cancer-derived exosomal TRIM59 regulates macrophage NLRP3 inflammasome activation to promote lung cancer progression.

机构信息

Department of Infectious Diseases, Yijishan Hospital, The First Affiliated Hospital of Wannan Medical College, Wuhu, 241000, Anhui, China.

Department of Respiratory Medicine, Yijishan Hospital, The First Affiliated Hospital of Wannan Medical College, 2 Zheshan West Road, Wuhu, 241000, Anhui, China.

出版信息

J Exp Clin Cancer Res. 2020 Aug 31;39(1):176. doi: 10.1186/s13046-020-01688-7.

Abstract

BACKGROUND

Exosomes are emerging as important mediators of the cross-talk between tumor cells and the microenvironment. The communication between tumor-derived exosomes and macrophages has a critical role in facilitating tumor progression. However, the mechanisms by which exosomes modulate tumor development in lung cancer are not fully understood.

METHODS

Short hairpin RNA mediated knockdown or exogenous expression of TRIM59 combined with in vitro and in vivo assays were performed to prove the functional significance of TRIM59. Western blotting, real-time PCR, co-immunoprecipitation, immunofluorescence (IF) staining assays, proximity ligation assay (PLA), ubiquitination assays, lactate secretion and lipid droplets content measurement, and rescue experiments were used to evaluate the mechanism. Lewis lung carcinoma (LLC) cells were injected via subcutaneously or tail vein into C57BL/6 wild-type (WT) and transgenic mice to assess the role of TRIM59 in vivo.

RESULTS

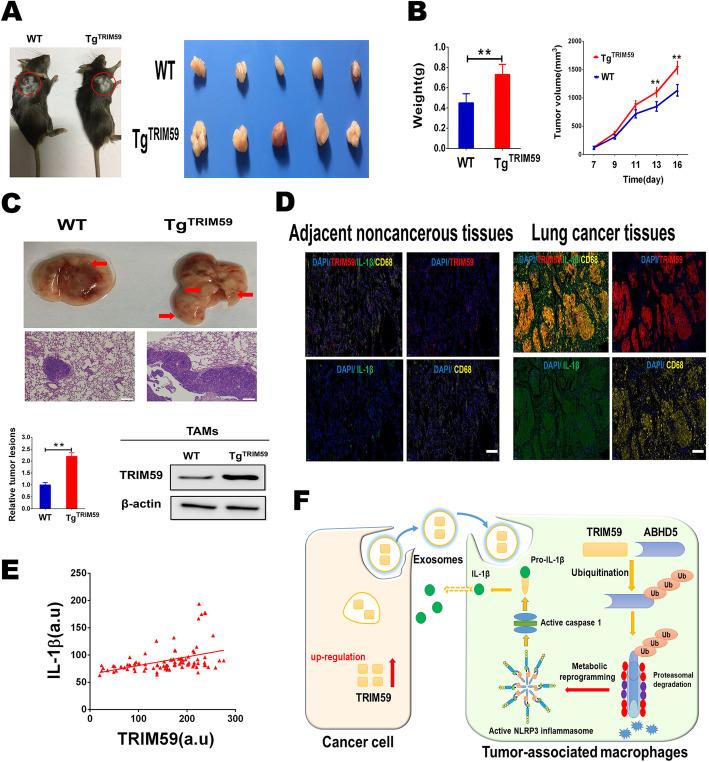
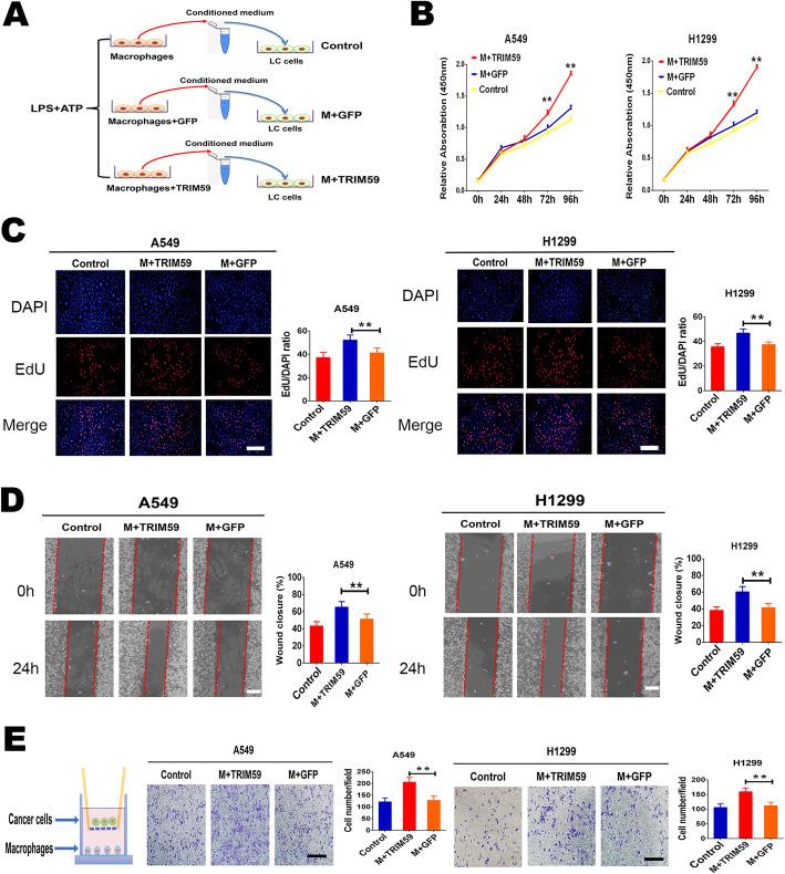
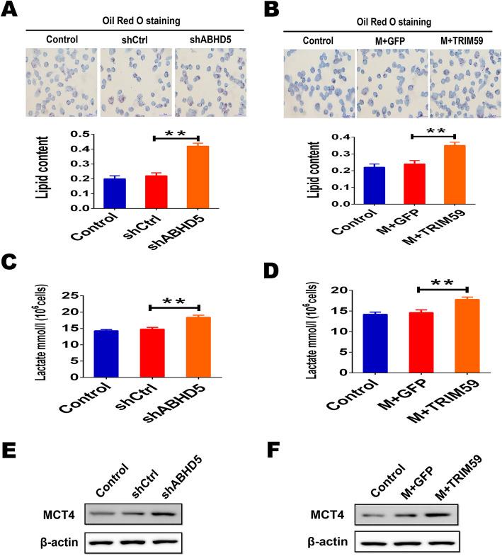
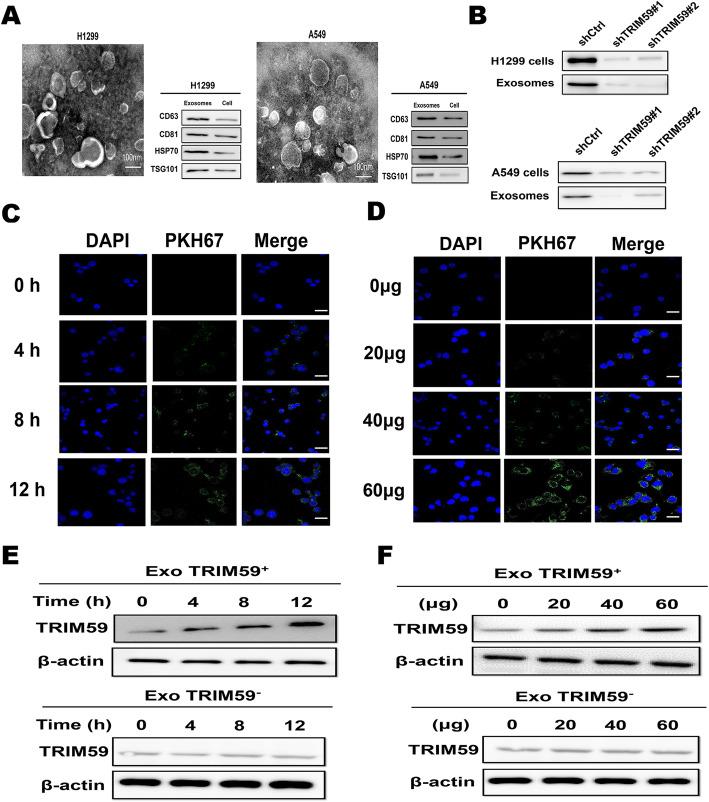
We demonstrated that tripartite motif-containing 59 (TRIM59) was expressed in lung cancer cells-derived exosomes, and can be transferred to macrophages through the exosomes. Activated macrophages by TRIM59 promote lung cancer progression in vitro and in vivo. Mechanistic investigations revealed that TRIM59 physically interacts with abhydrolase domain containing 5 (ABHD5) and directly induced the ubiquitination of ABHD5 and led to its proteasome-dependent degradation. ABHD5, an lipolytic co-activator, deficiency induced metabolic reprogramming and enabled NLRP3 inflammasome activation in macrophages. Further studies showed that the exacerbation of NLRP3 inflammasome activation by ABHD5 deficiency, provides a positive feedback loop to promote cancer progression by preferentially secrete the proinflammatory cytokine IL-1β.

CONCLUSIONS

Collectively, these data indicate that tumor-derived exosomal TRIM59 converts macrophages to tumor-promoting functions of macrophages via regulating ABHD5 proteasomal degradation, to activate NLRP3 inflammasome signaling pathway to promote lung cancer progression by IL-1β secretion. Our findings also indicate that tumor-derived exosomal TRIM59 has an important role in intercellular communication for fostering an inflammatory microenvironment and promoting lung metastasis.

摘要

背景

外泌体作为肿瘤细胞与微环境之间串扰的重要介质而出现。肿瘤衍生的外泌体与巨噬细胞之间的通讯在促进肿瘤进展中起着关键作用。然而,外泌体调节肺癌中肿瘤发展的机制尚不完全清楚。

方法

采用短发夹 RNA 介导的敲低或外源性表达 TRIM59 结合体外和体内实验,证明 TRIM59 的功能意义。采用 Western blot、实时 PCR、共免疫沉淀、免疫荧光染色(IF)染色、接近连接分析(PLA)、泛素化分析、乳酸分泌和脂滴含量测定以及挽救实验来评估机制。通过皮下或尾静脉将 Lewis 肺癌(LLC)细胞注射到 C57BL/6 野生型(WT)和转基因小鼠中,以评估 TRIM59 在体内的作用。

结果

我们证明三结构域包含 59(TRIM59)在肺癌细胞衍生的外泌体中表达,并可通过外泌体转移到巨噬细胞中。TRIM59 激活的巨噬细胞在体外和体内促进肺癌进展。机制研究表明,TRIM59 与含有 abhydrolase 结构域的 5(ABHD5)物理相互作用,并直接诱导 ABHD5 的泛素化,导致其依赖蛋白酶体的降解。ABHD5 是一种脂解共激活剂,其缺乏可诱导代谢重编程,并使巨噬细胞中的 NLRP3 炎性小体激活。进一步的研究表明,ABHD5 缺乏引起的 NLRP3 炎性小体激活的加剧,通过优先分泌促炎细胞因子 IL-1β,提供了一个正反馈环来促进癌症进展。

结论

总之,这些数据表明,肿瘤衍生的外泌体 TRIM59 通过调节 ABHD5 蛋白酶体降解,将巨噬细胞转化为促进肿瘤的巨噬细胞功能,激活 NLRP3 炎性小体信号通路,通过 IL-1β 分泌促进肺癌进展。我们的研究结果还表明,肿瘤衍生的外泌体 TRIM59 在促进炎症微环境和促进肺转移的细胞间通讯中起着重要作用。

https://cdn.ncbi.nlm.nih.gov/pmc/blobs/dd03/7457778/3d55bb3a4b13/13046_2020_1688_Fig1_HTML.jpg

文献AI研究员

20分钟写一篇综述,助力文献阅读效率提升50倍。

立即体验

用中文搜PubMed

大模型驱动的PubMed中文搜索引擎

马上搜索

文档翻译

学术文献翻译模型,支持多种主流文档格式。

立即体验